Go to The Journal of Clinical Investigation
  • About
  • Editors
  • Consulting Editors
  • For authors
  • Publication ethics
  • Publication alerts by email
  • Transfers
  • Advertising
  • Job board
  • Contact
  • Physician-Scientist Development
  • Current issue
  • Past issues
  • By specialty
    • COVID-19
    • Cardiology
    • Immunology
    • Metabolism
    • Nephrology
    • Oncology
    • Pulmonology
    • All ...
  • Videos
  • Collections
    • In-Press Preview
    • Resource and Technical Advances
    • Clinical Research and Public Health
    • Research Letters
    • Editorials
    • Perspectives
    • Physician-Scientist Development
    • Reviews
    • Top read articles

  • Current issue
  • Past issues
  • Specialties
  • In-Press Preview
  • Resource and Technical Advances
  • Clinical Research and Public Health
  • Research Letters
  • Editorials
  • Perspectives
  • Physician-Scientist Development
  • Reviews
  • Top read articles
  • About
  • Editors
  • Consulting Editors
  • For authors
  • Publication ethics
  • Publication alerts by email
  • Transfers
  • Advertising
  • Job board
  • Contact
CRB3 and NF2 orchestrate cytoskeletal dynamics to control epithelial barrier assembly
Shuling Fan, Saranyaraajan Varadarajan, Vicky Garcia-Hernandez, Sven Flemming, Arturo Raya-Sandino, Ben Margolis, Charles A. Parkos, Asma Nusrat
Shuling Fan, Saranyaraajan Varadarajan, Vicky Garcia-Hernandez, Sven Flemming, Arturo Raya-Sandino, Ben Margolis, Charles A. Parkos, Asma Nusrat
View: Text | PDF
Research Article Cell biology Gastroenterology Inflammation

CRB3 and NF2 orchestrate cytoskeletal dynamics to control epithelial barrier assembly

  • Text
  • PDF
Abstract

The gastrointestinal epithelium depends on the apical junctional complex (AJC), composed of tight and adherens junctions, to regulate barrier function. Here, we identify the apical polarity protein Crumbs homolog 3 (CRB3) as an important regulator of AJC assembly and barrier function in intestinal epithelium. Using primary murine colonic epithelial cells (colonoids) from inducible, conditional Crb3-knockout (Crb3ERΔIEC) and control (Crb3fl/fl) mice, we show that CRB3 deficiency compromised barrier function that was associated with a hypercontractile perijunctional actomyosin network and impaired AJC assembly. Loss of CRB3 exacerbated proinflammatory cytokine–induced AJC remodeling, leading to increased intestinal permeability. Crb3ERΔIEC cells exhibited increased RhoA activity and junctional tension, which could be reversed by ROCK-II or myosin II inhibition, restoring junctional architecture. Mechanistically, CRB3A interacts with the actin cytoskeletal linker protein, Merlin (NF2) via its FERM-binding domain, and NF2 knockdown phenocopied CRB3 loss, suggesting their cooperative role in AJC assembly. These findings establish CRB3 and NF2 signaling as key regulators of perijunctional actomyosin contractility and AJC organization during both de novo junctional assembly and inflammation-induced remodeling. This work defines a CRB3- and NF2-dependent pathway by which epithelial cells regulate mechanical tension to coordinate barrier assembly during homeostasis and junctional remodeling under inflammatory stress.

Authors

Shuling Fan, Saranyaraajan Varadarajan, Vicky Garcia-Hernandez, Sven Flemming, Arturo Raya-Sandino, Ben Margolis, Charles A. Parkos, Asma Nusrat

×

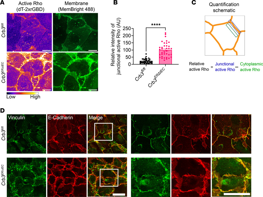
Figure 5

Loss of CRB3 results in increased junctional RhoA activity and increased cell-cell junctional tension during junctional assembly in IECs.

Options: View larger image (or click on image) Download as PowerPoint
Loss of CRB3 results in increased junctional RhoA activity and increased...
(A) Representative Airyscan image of subconfluent colonoids derived from Crb3fl/fl and Crb3ERΔIEC mice expressing pLenti-dTomato-2xrGBD (pseudocolored as FIRE LUT) and stained with MemBright 488 plasma membrane dye (green). Images shown are sum of Z-projections. Scale bars: 20 μm. (B) Graph showing the relative intensity of active Rho at cell-cell junctions normalized to the background signal of every junction. Data are mean ± SEM. Each dot represents an independent junction from 3 independent experiments. ****P < 0.0001 by Mann-Whitney test. n = 30 junctions for Crb3fl/fl; n = 36 junctions for Crb3ERΔIEC. (C) Schematic showing the quantification method used to measure the relative intensity of junctional active RhoA. (D) Representative confocal images of subconfluent colonoids derived from Crb3fl/fl and Crb3ERΔIEC mice immunostained for Vinculin (green) and E-cadherin (red). White box represents zoomed in region shown on the right. Scale bars: 25 μm. n = 3 independent experiments, 2 technical replicates each.

Copyright © 2026 American Society for Clinical Investigation
ISSN 2379-3708

Sign up for email alerts