Go to The Journal of Clinical Investigation
  • About
  • Editors
  • Consulting Editors
  • For authors
  • Publication ethics
  • Publication alerts by email
  • Transfers
  • Advertising
  • Job board
  • Contact
  • Physician-Scientist Development
  • Current issue
  • Past issues
  • By specialty
    • COVID-19
    • Cardiology
    • Immunology
    • Metabolism
    • Nephrology
    • Oncology
    • Pulmonology
    • All ...
  • Videos
  • Collections
    • In-Press Preview
    • Resource and Technical Advances
    • Clinical Research and Public Health
    • Research Letters
    • Editorials
    • Perspectives
    • Physician-Scientist Development
    • Reviews
    • Top read articles

  • Current issue
  • Past issues
  • Specialties
  • In-Press Preview
  • Resource and Technical Advances
  • Clinical Research and Public Health
  • Research Letters
  • Editorials
  • Perspectives
  • Physician-Scientist Development
  • Reviews
  • Top read articles
  • About
  • Editors
  • Consulting Editors
  • For authors
  • Publication ethics
  • Publication alerts by email
  • Transfers
  • Advertising
  • Job board
  • Contact
ETS1 suppresses hepatic stellate cell activation and liver fibrosis
Wonseok Lee, Xiao Liu, Sara Brin Rosenthal, Charlene Miciano, Sadatsugu Sakane, Kanani Hokutan, Debanjan Dhar, Hyun Young Kim, David A. Brenner, Tatiana Kisseleva
Wonseok Lee, Xiao Liu, Sara Brin Rosenthal, Charlene Miciano, Sadatsugu Sakane, Kanani Hokutan, Debanjan Dhar, Hyun Young Kim, David A. Brenner, Tatiana Kisseleva
View: Text | PDF
Research Article Cell biology Gastroenterology Hepatology

ETS1 suppresses hepatic stellate cell activation and liver fibrosis

  • Text
  • PDF
Abstract

Chronic liver injury results in activation of quiescent hepatic stellate cells (HSCs) into collagen type I–producing activated HSCs that make the liver fibrotic. We identified ETS1 and ETS2 (ETS1/2) as lineage-specific transcription factors regulating HSC phenotypes. Here, we investigated the role of ETS1/2 in HSCs in liver fibrosis using toxic liver injury models and 3D human liver spheroids. Liver fibrosis was induced in WT and HSC-specific Ets1-KO (Ets1ΔHSC) and Ets2-KO (Ets2ΔHSC) mice by administration of CCl4 for 6 weeks, followed by cessation of liver injury for 2 weeks. Liver fibrosis was more severe in Ets1ΔHSC and to a lesser extent Ets2ΔHSC mice compared with WT mice. Regression of liver fibrosis was suppressed only in Ets1ΔHSC mice, indicating Ets1 is the predominant isoform maintaining a quiescent-like phenotype in HSCs. Similar results were obtained in a metabolic dysfunction–associated steatohepatitis (MASH) model using 3D human liver spheroids. Knockdown of ETS1 in human HSCs caused upregulation of fibrogenic genes in MASH human liver spheroids and prevented fibrosis regression. ETS1 regulated the quiescent HSC phenotype via the CREB-regulated transcription coactivator 2 (CRTC2)/PGC1α/PPARγ pathway. Knockdown of CRTC2 abrogated PPARγ responses and facilitated HSC activation. These findings suggest that ETS1 may represent a therapeutic target for antifibrotic therapy.

Authors

Wonseok Lee, Xiao Liu, Sara Brin Rosenthal, Charlene Miciano, Sadatsugu Sakane, Kanani Hokutan, Debanjan Dhar, Hyun Young Kim, David A. Brenner, Tatiana Kisseleva

×

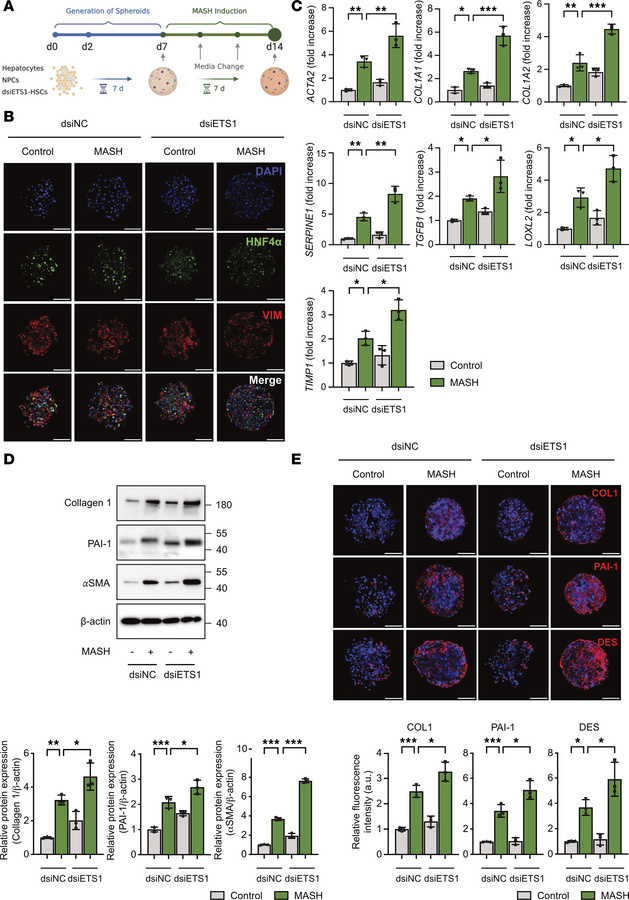
Figure 5

Knockdown of ETS1 in HSCs accelerates liver fibrosis in human liver spheroids with MASH.

Options: View larger image (or click on image) Download as PowerPoint
Knockdown of ETS1 in HSCs accelerates liver fibrosis in human liver sphe...
(A) Experimental timeline; human HSCs were transfected with ETS1-targeting dsiRNA or dsiNC (dsi-negative control) for 48 hours, and human liver spheroids were generated by coculturing different liver cells for 7 days, followed by stimulation with MASH cocktail for an additional 7 days. (B) Immunofluorescence images of human control and MASH liver spheroids containing ETS1-knockdown HSCs were stained for hepatocyte nuclear factor 4α (HNF-4α), vimentin (VIM), and DAPI (scale bar: 100 μm). Fibrogenic markers in control and MASH liver spheroids were assessed using (C) qRT-PCR and (D) Western blot analysis. (E) Control and MASH liver spheroids containing ETS1-knockdown HSCs were stained for collagen 1, PAI-1, and desmin (scale bar: 100 μm). Data are expressed as the mean ± SD; *P < 0.05, **P < 0.01, and ***P < 0.001, 1-way ANOVA followed by Tukey’s test.

Copyright © 2026 American Society for Clinical Investigation
ISSN 2379-3708

Sign up for email alerts