Go to The Journal of Clinical Investigation
  • About
  • Editors
  • Consulting Editors
  • For authors
  • Publication ethics
  • Publication alerts by email
  • Transfers
  • Advertising
  • Job board
  • Contact
  • Physician-Scientist Development
  • Current issue
  • Past issues
  • By specialty
    • COVID-19
    • Cardiology
    • Immunology
    • Metabolism
    • Nephrology
    • Oncology
    • Pulmonology
    • All ...
  • Videos
  • Collections
    • In-Press Preview
    • Resource and Technical Advances
    • Clinical Research and Public Health
    • Research Letters
    • Editorials
    • Perspectives
    • Physician-Scientist Development
    • Reviews
    • Top read articles

  • Current issue
  • Past issues
  • Specialties
  • In-Press Preview
  • Resource and Technical Advances
  • Clinical Research and Public Health
  • Research Letters
  • Editorials
  • Perspectives
  • Physician-Scientist Development
  • Reviews
  • Top read articles
  • About
  • Editors
  • Consulting Editors
  • For authors
  • Publication ethics
  • Publication alerts by email
  • Transfers
  • Advertising
  • Job board
  • Contact
Thyroid hormone promotes fetal neurogenesis
Federico Salas-Lucia, … , Randy Stout, Antonio C. Bianco
Federico Salas-Lucia, … , Randy Stout, Antonio C. Bianco
Published September 4, 2025
Citation Information: JCI Insight. 2025;10(19):e194445. https://doi.org/10.1172/jci.insight.194445.
View: Text | PDF
Research Article Endocrinology Neuroscience

Thyroid hormone promotes fetal neurogenesis

  • Text
  • PDF
Abstract

Maternal low thyroxine (T4) serum levels during the first trimester of pregnancy correlate with cerebral cortex volume and mental development of the progeny, but why neural cells during early fetal brain development are vulnerable to maternal T4 levels remains unknown. In this study, using iPSCs obtained from a boy with a loss-of-function mutation in MCT8 — a transporter previously identified as critical for thyroid hormone uptake and action in neural cells — we demonstrate that thyroid hormone induces transcriptional changes that promote the progression of human neural precursor cells along the dorsal projection trajectory. Consistent with these findings, single-cell, spatial, and bulk transcriptomics from MCT8-deficient cerebral organoids and cultures of human neural precursor cells underscored the necessity for optimal thyroid hormone levels for these cells to differentiate into neurons. The controlled intracellular activation of T4 signaling occurs through the transient expression of the enzyme type 2 deiodinase, which converts T4 into its active form, T3, alongside the coordinated expression of thyroid hormone nuclear receptors. The intracellular activation of T4 in neural precursor cells results in transcriptional changes important for their division mode and cell cycle progression. Thus, T4 is essential for fetal neurogenesis, highlighting the importance of adequate treatment for mothers with hypothyroidism.

Authors

Federico Salas-Lucia, Sergio Escamilla, Amanda Charest, Hanzi Jiang, Randy Stout, Antonio C. Bianco

×

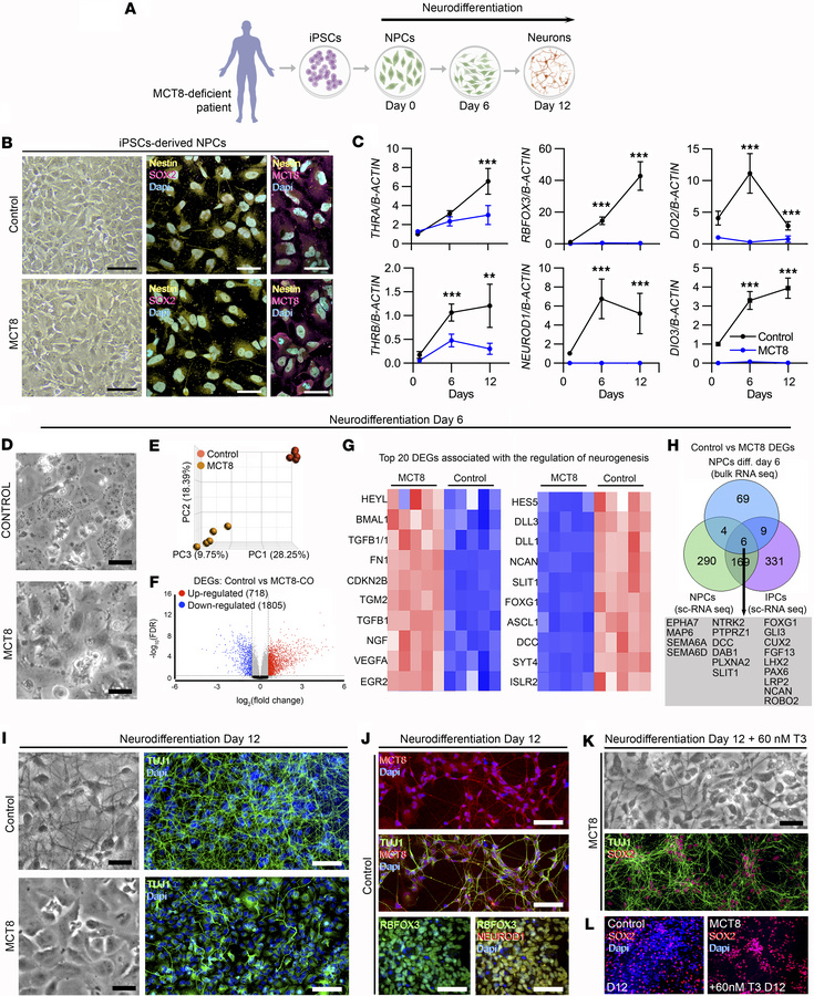
Figure 3

Control- and MCT8-deficient iPSC-derived neurons.

Options: View larger image (or click on image) Download as PowerPoint
Control- and MCT8-deficient iPSC-derived neurons.
(A) Schematic represen...
(A) Schematic representation of generating NPCs from iPSCs and the subsequent differentiation of the NPCs into neurons. (B) Bright-field and confocal fluorescence images showing iPSC-derived NPCs stained for SOX2 (magenta), NESTIN (yellow), MCT8 (magenta), and with DAPI (blue; nuclear). (C) Relative mRNA levels of the indicated genes in control and MCT8-NPCs after 1, 6, and 12 days of neurodifferentiation. (D) Bright-field images showing NPCs after 6 days of neurodifferentiation. (E) Principal component plot illustrating differences between control and MCT8-deficient NPCs. (F) Volcano plots showing the distribution of differentially expressed genes in control versus MCT8-NPCs; each point represents the average of 5 control and 5 MCT8-deficient samples of pooled NPCs for each transcript. (G) Heatmap depicting the top 20 differentially expressed genes related to neurogenesis between control versus MCT8-NPCs identified by bulk RNA-seq. (H) Venn comparison of differentially expressed genes belonging to the gene set related to neurogenesis between control versus MCT8-NPCs identified by bulk RNA-seq (blue) and scRNA-seq analysis (green) and between control versus MCT8-IPCs identified by scRNA-seq analysis (purple); common differentially expressed genes were identified (gray box). (I) Bright-field images of control and MCT8-NPCs after 12 days of neurodifferentiation. TUJ1, green; DAPI, blue (nuclear). (J) The upper 2 panels are MCT8 staining in red, TUJ1 in green, and DAPI (blue); the lower panels are RBFOX3 staining in green, NEUROD1 in red, and DAPI in blue. (K) MCT8-NPCs after being treated with 60 nM T3 during the 12 days of neurodifferentiation. TUJ1, green; SOX2, red. (L) SOX2 staining (red) and DAPI (blue) on the indicated cells and treatments. Scale bars: 50 μm (B) and 100 μm (D, I, and J). Differentially expressed gene thresholds: P < 0.05 and average log2(fold change) = 1.5 in the Partek Flow platform. Expression values are mean ± SD of n = 3–6 RNA samples, each of them consisting of 2 pooled 6-well plates of NPCs from either control or MCT8-NPCs. **P < 0.01, ***P < 0.001 by 2-tailed Student’s t test for comparing DIO2 deiodination and relative mRNA expression between D1, D6, and D12 of neurodifferentiation.

Copyright © 2025 American Society for Clinical Investigation
ISSN 2379-3708

Sign up for email alerts