Go to The Journal of Clinical Investigation
  • About
  • Editors
  • Consulting Editors
  • For authors
  • Publication ethics
  • Publication alerts by email
  • Transfers
  • Advertising
  • Job board
  • Contact
  • Physician-Scientist Development
  • Current issue
  • Past issues
  • By specialty
    • COVID-19
    • Cardiology
    • Immunology
    • Metabolism
    • Nephrology
    • Oncology
    • Pulmonology
    • All ...
  • Videos
  • Collections
    • In-Press Preview
    • Resource and Technical Advances
    • Clinical Research and Public Health
    • Research Letters
    • Editorials
    • Perspectives
    • Physician-Scientist Development
    • Reviews
    • Top read articles

  • Current issue
  • Past issues
  • Specialties
  • In-Press Preview
  • Resource and Technical Advances
  • Clinical Research and Public Health
  • Research Letters
  • Editorials
  • Perspectives
  • Physician-Scientist Development
  • Reviews
  • Top read articles
  • About
  • Editors
  • Consulting Editors
  • For authors
  • Publication ethics
  • Publication alerts by email
  • Transfers
  • Advertising
  • Job board
  • Contact
Posttranscriptional control of hepatic CEACAM1 3′UTR by human antigen R (HuR) mitigates sterile liver inflammation
Brian Cheng, … , Jerzy W. Kupiec-Weglinski, Kenneth J. Dery
Brian Cheng, … , Jerzy W. Kupiec-Weglinski, Kenneth J. Dery
Published September 23, 2025
Citation Information: JCI Insight. 2025;10(18):e194227. https://doi.org/10.1172/jci.insight.194227.
View: Text | PDF
Research Article Hepatology Immunology Inflammation

Posttranscriptional control of hepatic CEACAM1 3′UTR by human antigen R (HuR) mitigates sterile liver inflammation

  • Text
  • PDF
Abstract

Hepatic ischemia-reperfusion injury (IRI) disrupts cellular signaling pathways and contributes to early allograft dysfunction (EAD) in orthotopic liver transplantation (OLT). In this study, we found that the hepatic RNA binding protein Human Antigen R (HuR) regulated the 3′ untranslated region (UTR) of Carcinoembryonic Antigen-Related Cell Adhesion Molecule 1 (Ceacam1) following ischemic stress. Hepatocyte-specific preinjury HuR-null mice exhibited elevated LDH-5 isoenzyme activity and reduced Ceacam1-S expression, reflecting tissue-specific injury. In situ hybridization demonstrated that the stability of Ceacam1 mRNA depended on HuR. Luciferase assays identified Ceacam1 3′UTR cis-elements responsive to high oxygen tension. HuR-targeting short-activating RNAs (saRNAs) preferentially induced the alternative splicing of Ceacam1-S. Antisense oligos directed to the Ceacam1 3′UTR protected WT mice against acute liver injury. In the clinical arm, increased HuR and CEACAM1 expression were associated with reduced proinflammatory phenotype and a lower incidence of EAD in patients with OLT (n = 164). Human discarded livers with elevated ELAVL1/CEACAM1 levels correlated with improved tissue homeostasis. These findings suggest that HuR regulation of Ceacam1 represents a key determinant of donor tissue quality and offers a potential target for future therapeutic strategies in OLT recipients.

Authors

Brian Cheng, Tristan D. Tibbe, Siyuan Yao, Megan Wei, Zeriel Y. Wong, Taylor Torgerson, Richard Chiu, Aanchal S. Kasargod, Kojiro Nakamura, Monica Cappelletti, Myung Sim, Douglas G. Farmer, Fady Kaldas, Jerzy W. Kupiec-Weglinski, Kenneth J. Dery

×

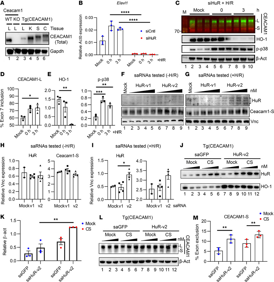
Figure 4

Altered HuR levels by ASOs influence Ceacam1 isoform expression.

Options: View larger image (or click on image) Download as PowerPoint
Altered HuR levels by ASOs influence Ceacam1 isoform expression.
(A) Wes...
(A) Western blots using antibodies that recognize both mouse and human CEACAM1 were compared in Tg(CEACAM1) hepatocytes expressed in the liver (L), kidney (K), spleen (S), and colon (C). Either isoform may be present (Total). (B) qPCR of RNAs isolated from Tg(CEACAM1) hepatocytes pretreated with siRNAs directed to Elavl1 (siHuR) or a control (siCntl) (n = 3/group). (C–E) Western blots and quantitation of Tg(CEACAM1) hepatocytes treated with siHuR. Antibody 229 was used to detect CEACAM1-L (green), whereas antibody CD66A (red) shows CEACAM1-S expression. D was analyzed by the percent inclusion method of (CEACAM1-L)/(CEACAM1-S+CEACAM1-L) levels (n = 3), whereas E was analyzed relative to β-Actin expression (n = 3). (F–I) Western blot and quantitation of HuR, Ceacam1-S, and Vnc expression in mouse floxed control hepatocytes cultured with saRNAs under normoxia (F and H) versus hypoxia reoxygenation (H/R; G and I) conditions. Ascending black triangle denotes increasing concentrations of saRNAs: 15 nM (lanes 2, 6), 30 nM (lanes 3, 7), 60 nM (lanes 4, 8), versus 90 nM (lanes 5, 9). Quantitation for each blot is n = 2 mock, n = 4/saRNA group. (J–M) Western blot-assisted HuR, HO-1, Ceacam1-S, and β-Actin expression in Tg(CEACAM1) hepatocytes cultured under cold stress (CS). Quantitation for each blot is n = 3/saRNA group. Loading controls were Gapdh (A) and β-Actin (C, J, and L), whereas Vnc was used for F and G. B, K, and M were analyzed by 2-way ANOVA and Tukey’s multiple comparison test, whereas D, E, H, and I were analyzed by 1-way ANOVA and Tukey’s HSD test. Data expressed are from at least 3 independent experiments (data are shown as mean ± SEM). *P < 0.05, **P < 0.01, ***P < 0.001, and ****P < 0.0001.

Copyright © 2025 American Society for Clinical Investigation
ISSN 2379-3708

Sign up for email alerts