Go to The Journal of Clinical Investigation
  • About
  • Editors
  • Consulting Editors
  • For authors
  • Publication ethics
  • Publication alerts by email
  • Transfers
  • Advertising
  • Job board
  • Contact
  • Physician-Scientist Development
  • Current issue
  • Past issues
  • By specialty
    • COVID-19
    • Cardiology
    • Immunology
    • Metabolism
    • Nephrology
    • Oncology
    • Pulmonology
    • All ...
  • Videos
  • Collections
    • In-Press Preview
    • Resource and Technical Advances
    • Clinical Research and Public Health
    • Research Letters
    • Editorials
    • Perspectives
    • Physician-Scientist Development
    • Reviews
    • Top read articles

  • Current issue
  • Past issues
  • Specialties
  • In-Press Preview
  • Resource and Technical Advances
  • Clinical Research and Public Health
  • Research Letters
  • Editorials
  • Perspectives
  • Physician-Scientist Development
  • Reviews
  • Top read articles
  • About
  • Editors
  • Consulting Editors
  • For authors
  • Publication ethics
  • Publication alerts by email
  • Transfers
  • Advertising
  • Job board
  • Contact
Posttranscriptional control of hepatic CEACAM1 3′UTR by human antigen R (HuR) mitigates sterile liver inflammation
Brian Cheng, … , Jerzy W. Kupiec-Weglinski, Kenneth J. Dery
Brian Cheng, … , Jerzy W. Kupiec-Weglinski, Kenneth J. Dery
Published September 23, 2025
Citation Information: JCI Insight. 2025;10(18):e194227. https://doi.org/10.1172/jci.insight.194227.
View: Text | PDF
Research Article Hepatology Immunology Inflammation

Posttranscriptional control of hepatic CEACAM1 3′UTR by human antigen R (HuR) mitigates sterile liver inflammation

  • Text
  • PDF
Abstract

Hepatic ischemia-reperfusion injury (IRI) disrupts cellular signaling pathways and contributes to early allograft dysfunction (EAD) in orthotopic liver transplantation (OLT). In this study, we found that the hepatic RNA binding protein Human Antigen R (HuR) regulated the 3′ untranslated region (UTR) of Carcinoembryonic Antigen-Related Cell Adhesion Molecule 1 (Ceacam1) following ischemic stress. Hepatocyte-specific preinjury HuR-null mice exhibited elevated LDH-5 isoenzyme activity and reduced Ceacam1-S expression, reflecting tissue-specific injury. In situ hybridization demonstrated that the stability of Ceacam1 mRNA depended on HuR. Luciferase assays identified Ceacam1 3′UTR cis-elements responsive to high oxygen tension. HuR-targeting short-activating RNAs (saRNAs) preferentially induced the alternative splicing of Ceacam1-S. Antisense oligos directed to the Ceacam1 3′UTR protected WT mice against acute liver injury. In the clinical arm, increased HuR and CEACAM1 expression were associated with reduced proinflammatory phenotype and a lower incidence of EAD in patients with OLT (n = 164). Human discarded livers with elevated ELAVL1/CEACAM1 levels correlated with improved tissue homeostasis. These findings suggest that HuR regulation of Ceacam1 represents a key determinant of donor tissue quality and offers a potential target for future therapeutic strategies in OLT recipients.

Authors

Brian Cheng, Tristan D. Tibbe, Siyuan Yao, Megan Wei, Zeriel Y. Wong, Taylor Torgerson, Richard Chiu, Aanchal S. Kasargod, Kojiro Nakamura, Monica Cappelletti, Myung Sim, Douglas G. Farmer, Fady Kaldas, Jerzy W. Kupiec-Weglinski, Kenneth J. Dery

×

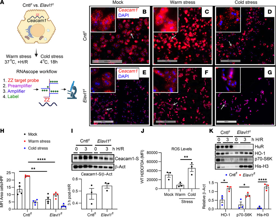
Figure 2

Hepatic Ceacam1 mRNA depends on HuR signaling during temperature-dependent cellular stress.

Options: View larger image (or click on image) Download as PowerPoint
Hepatic Ceacam1 mRNA depends on HuR signaling during temperature-depende...
(A) Schematic RNAscope in situ hybridization of Ceacam1 mRNAs at the single-cell resolution. Floxed control and Elavl1fl mouse hepatocytes were treated with warm (H/R was 3-hour hypoxia, 18-hour rexoygenation) versus cold stress. The workflow shows the probe platform built to amplify the signal. (B–G) Representative distribution of hepatocyte-derived Ceacam1 (red) mRNA+ cells; nuclear (DAPI) staining (blue). Scale bar: 500 μm. Arrows show the selected inset image where the original magnification is scaled upward 150× for visualization. (H) Quantitation of mean fluorescent intensity (MFI) area of cells/ n = 4 high-power field (HPF). (I) Western blots/quantification of Ceacam1-S and β-Actin. (J) ROS production in control mouse hepatocytes exposed to variable oxygen and temperature stress was measured by flow cytometry. (K) Western blots/quantification of HuR, HO-1, p70S6K, and His-H3 expression. For I and K, the time point 0 hours (+H/R) corresponds to 3 hours of hypoxia followed by 0 hours of reoxygenation. β-Actin served as an internal control for I and K blots. H was analyzed using 2-way ANOVA and Bonferroni multiple comparison test (n = 4/group). I was analyzed using the Mann-Whitney U test (n = 3/group). J and K) were analyzed by 1-way and 2-way ANOVA, followed by Tukey’s HSD test (n = 3/group). Data expressed are from at least 3 independent experiments (data are shown as mean ± SEM). *P < 0.05, **P < 0.01 and ****P < < 0.0001. +H/R, hypoxia/reoxygenation.

Copyright © 2025 American Society for Clinical Investigation
ISSN 2379-3708

Sign up for email alerts