Go to The Journal of Clinical Investigation
  • About
  • Editors
  • Consulting Editors
  • For authors
  • Publication ethics
  • Publication alerts by email
  • Transfers
  • Advertising
  • Job board
  • Contact
  • Physician-Scientist Development
  • Current issue
  • Past issues
  • By specialty
    • COVID-19
    • Cardiology
    • Immunology
    • Metabolism
    • Nephrology
    • Oncology
    • Pulmonology
    • All ...
  • Videos
  • Collections
    • In-Press Preview
    • Resource and Technical Advances
    • Clinical Research and Public Health
    • Research Letters
    • Editorials
    • Perspectives
    • Physician-Scientist Development
    • Reviews
    • Top read articles

  • Current issue
  • Past issues
  • Specialties
  • In-Press Preview
  • Resource and Technical Advances
  • Clinical Research and Public Health
  • Research Letters
  • Editorials
  • Perspectives
  • Physician-Scientist Development
  • Reviews
  • Top read articles
  • About
  • Editors
  • Consulting Editors
  • For authors
  • Publication ethics
  • Publication alerts by email
  • Transfers
  • Advertising
  • Job board
  • Contact
Posttranscriptional control of hepatic CEACAM1 3′UTR by human antigen R (HuR) mitigates sterile liver inflammation
Brian Cheng, … , Jerzy W. Kupiec-Weglinski, Kenneth J. Dery
Brian Cheng, … , Jerzy W. Kupiec-Weglinski, Kenneth J. Dery
Published September 23, 2025
Citation Information: JCI Insight. 2025;10(18):e194227. https://doi.org/10.1172/jci.insight.194227.
View: Text | PDF
Research Article Hepatology Immunology Inflammation

Posttranscriptional control of hepatic CEACAM1 3′UTR by human antigen R (HuR) mitigates sterile liver inflammation

  • Text
  • PDF
Abstract

Hepatic ischemia-reperfusion injury (IRI) disrupts cellular signaling pathways and contributes to early allograft dysfunction (EAD) in orthotopic liver transplantation (OLT). In this study, we found that the hepatic RNA binding protein Human Antigen R (HuR) regulated the 3′ untranslated region (UTR) of Carcinoembryonic Antigen-Related Cell Adhesion Molecule 1 (Ceacam1) following ischemic stress. Hepatocyte-specific preinjury HuR-null mice exhibited elevated LDH-5 isoenzyme activity and reduced Ceacam1-S expression, reflecting tissue-specific injury. In situ hybridization demonstrated that the stability of Ceacam1 mRNA depended on HuR. Luciferase assays identified Ceacam1 3′UTR cis-elements responsive to high oxygen tension. HuR-targeting short-activating RNAs (saRNAs) preferentially induced the alternative splicing of Ceacam1-S. Antisense oligos directed to the Ceacam1 3′UTR protected WT mice against acute liver injury. In the clinical arm, increased HuR and CEACAM1 expression were associated with reduced proinflammatory phenotype and a lower incidence of EAD in patients with OLT (n = 164). Human discarded livers with elevated ELAVL1/CEACAM1 levels correlated with improved tissue homeostasis. These findings suggest that HuR regulation of Ceacam1 represents a key determinant of donor tissue quality and offers a potential target for future therapeutic strategies in OLT recipients.

Authors

Brian Cheng, Tristan D. Tibbe, Siyuan Yao, Megan Wei, Zeriel Y. Wong, Taylor Torgerson, Richard Chiu, Aanchal S. Kasargod, Kojiro Nakamura, Monica Cappelletti, Myung Sim, Douglas G. Farmer, Fady Kaldas, Jerzy W. Kupiec-Weglinski, Kenneth J. Dery

×

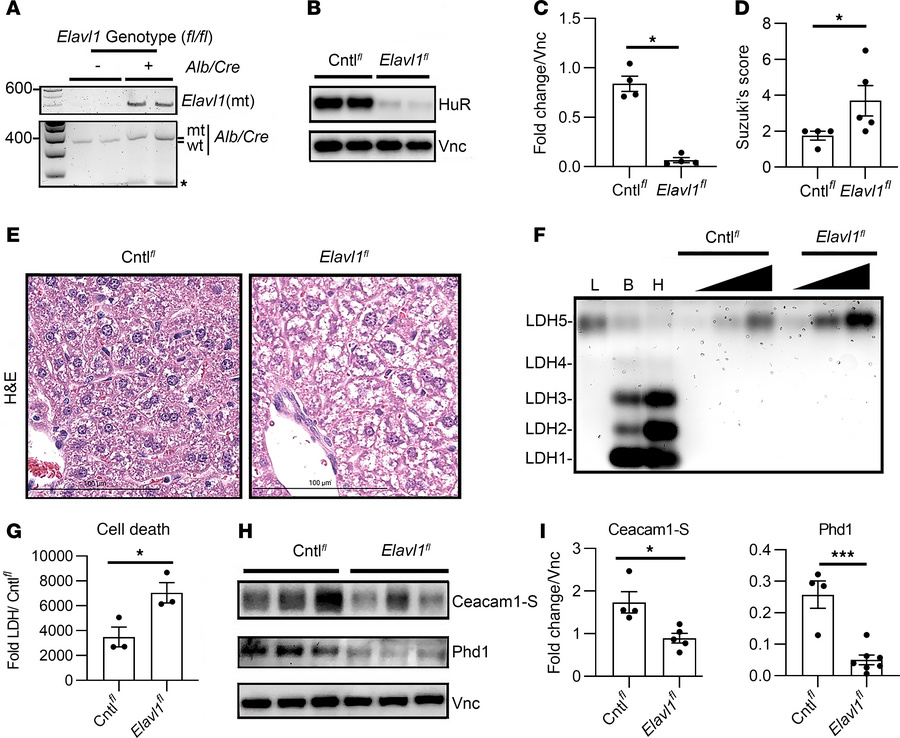
Figure 1

Hepatic HuR-null mutation augments cytotoxic stress, leading to loss of Ceacam1-S.

Options: View larger image (or click on image) Download as PowerPoint
Hepatic HuR-null mutation augments cytotoxic stress, leading to loss of ...
(A) Representative RT-PCR of genomic DNA from HuR-KO mice (genotype floxed [fl/fl] Elavl1, Alb/Cre+). Littermates that contained only the floxed Elavl1 mutation served as controls (Cntlfl). Mutant (mt) and WT notations refer to the zygosity of the Elavl1 and AlbCre loci. Asterisk depicts nonspecific amplicon products. (B) Representative immunoblots of floxed control or Elavl1fl naive livers evaluated for HuR or Vnc expression. (C) Quantitation of HuR expression, relative Vnc (n = 4/group). (D) Suzuki’s histological grading (n = 4–5/group). (E) Representative H&E staining of floxed control or Elavl1fl naive livers. Scale bar: 100 μm. (F) LDH agarose isoenzyme assay of Cntlfl or Elavl1fl naive livers (n = 3/group). Mouse liver (L), brain (B), and heart (H) were used as migration controls. Black triangles denotes increasing volume of protein lysates from Cntlfl or Elavl1fl livers loaded (5, 10, or 20 μL for each). (G) Quantitation of the average from 3 biological replicates, across all volumes loaded, for the LDH-5 isoform relative to Cntlfl livers. (H and I) Representative Western blot and quantitation of Ceacam1-S, PHD1, and Vnc expression (n = 4–7/group). Vnc served as a loading control. Two-tailed Mann-Whitney U analyses were performed for C and D, and unpaired parametric 2-tailed Student’s t tests were performed for G and I. Data expressed are from at least 3 independent experiments (data are shown as mean ± SEM). *P < 0.05, ***P < 0.001.

Copyright © 2025 American Society for Clinical Investigation
ISSN 2379-3708

Sign up for email alerts