Go to The Journal of Clinical Investigation
  • About
  • Editors
  • Consulting Editors
  • For authors
  • Publication ethics
  • Publication alerts by email
  • Transfers
  • Advertising
  • Job board
  • Contact
  • Physician-Scientist Development
  • Current issue
  • Past issues
  • By specialty
    • COVID-19
    • Cardiology
    • Immunology
    • Metabolism
    • Nephrology
    • Oncology
    • Pulmonology
    • All ...
  • Videos
  • Collections
    • In-Press Preview
    • Resource and Technical Advances
    • Clinical Research and Public Health
    • Research Letters
    • Editorials
    • Perspectives
    • Physician-Scientist Development
    • Reviews
    • Top read articles

  • Current issue
  • Past issues
  • Specialties
  • In-Press Preview
  • Resource and Technical Advances
  • Clinical Research and Public Health
  • Research Letters
  • Editorials
  • Perspectives
  • Physician-Scientist Development
  • Reviews
  • Top read articles
  • About
  • Editors
  • Consulting Editors
  • For authors
  • Publication ethics
  • Publication alerts by email
  • Transfers
  • Advertising
  • Job board
  • Contact
Macrophage-specific therapy blocks the lung’s mechanosensitive immune response to alveolar distension
Liberty Mthunzi, Mohammad N. Islam, Galina A. Gusarova, Brian Karolewski, Sunita Bhattacharya, Jahar Bhattacharya
Liberty Mthunzi, Mohammad N. Islam, Galina A. Gusarova, Brian Karolewski, Sunita Bhattacharya, Jahar Bhattacharya
View: Text | PDF
Research Article Cell biology Inflammation Pulmonology

Macrophage-specific therapy blocks the lung’s mechanosensitive immune response to alveolar distension

  • Text
  • PDF
Abstract

The lung’s mechanosensitive immune response to alveolar overdistension impedes ventilation therapy for hypoxemic respiratory failure. Though mechanistically unclear, the prevailing hypothesis is that the immune response results when alveolar overdistension stretches alveolar macrophages (AMs). Since this hypothesis is untested in live lungs, we optically imaged live mouse alveoli to detect alveolus-adherent, sessile AMs that communicate with the alveolar epithelium through connexin 43-containing (Cx43-containing) gap junctions. Alveolar hyperinflation did not stretch the AMs, but it increased AM Ca2+. AM-specific Cx43 deletion blocked the Ca2+ response, as well as lung injury due to mechanical ventilation at high tidal volume (HTV). HTV-induced injury was also inhibited by AM-targeted delivery of liposomes containing the inhibitor of endosomal Ca2+ release, xestospongin C. We conclude Cx43- and Ca2+-dependent AM-epithelium interactions determine the lung’s mechanosensitive immunity, providing a basis for therapy for ventilator-induced lung injury.

Authors

Liberty Mthunzi, Mohammad N. Islam, Galina A. Gusarova, Brian Karolewski, Sunita Bhattacharya, Jahar Bhattacharya

×

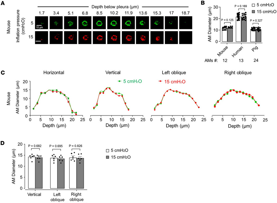
Figure 2

Alveolar expansion does not change AM shape during mouse, human, and pig lung hyperinflation.

Options: View larger image (or click on image) Download as PowerPoint
Alveolar expansion does not change AM shape during mouse, human, and pig...
(A) Confocal z stack images show mouse (SiglecF+) AM perimeter at 5 (green) and 15 (red) cmH2O inflation pressure at different depths. Replicated 13 times in 4 lungs. (B) Bars show paired diameter quantifications in the horizontal axis for single macrophages (dots) at the indicated inflation pressures in 4 lungs each for mouse, human, and pig. (C and D) The tracings (C) plot mouse AM diameter along the indicated axes at different depths below the pleura. Replicated 6 times in 4 lungs. Bars (D) show diameter quantifications in the indicated axes for single macrophages (dots) at 2 inflation pressures in mouse lungs. Data analyses. Group data are mean ± SEM. P values were calculated by paired t test (B and D).

Copyright © 2026 American Society for Clinical Investigation
ISSN 2379-3708

Sign up for email alerts