Go to The Journal of Clinical Investigation
  • About
  • Editors
  • Consulting Editors
  • For authors
  • Publication ethics
  • Publication alerts by email
  • Transfers
  • Advertising
  • Job board
  • Contact
  • Physician-Scientist Development
  • Current issue
  • Past issues
  • By specialty
    • COVID-19
    • Cardiology
    • Immunology
    • Metabolism
    • Nephrology
    • Oncology
    • Pulmonology
    • All ...
  • Videos
  • Collections
    • In-Press Preview
    • Resource and Technical Advances
    • Clinical Research and Public Health
    • Research Letters
    • Editorials
    • Perspectives
    • Physician-Scientist Development
    • Reviews
    • Top read articles

  • Current issue
  • Past issues
  • Specialties
  • In-Press Preview
  • Resource and Technical Advances
  • Clinical Research and Public Health
  • Research Letters
  • Editorials
  • Perspectives
  • Physician-Scientist Development
  • Reviews
  • Top read articles
  • About
  • Editors
  • Consulting Editors
  • For authors
  • Publication ethics
  • Publication alerts by email
  • Transfers
  • Advertising
  • Job board
  • Contact
METTL14 promotes intimal hyperplasia through m6A-mediated control of vascular smooth muscle dedifferentiation genes
Grace Chensee, Bob S.L. Lee, Immanuel D. Green, Jessica Tieng, Renhua Song, Natalia Pinello, Quintin Lee, Majid Mehravar, David A. Robinson, Mian Wang, Mary M. Kavurma, Jun Yu, Justin J.L. Wong, Renjing Liu
Grace Chensee, Bob S.L. Lee, Immanuel D. Green, Jessica Tieng, Renhua Song, Natalia Pinello, Quintin Lee, Majid Mehravar, David A. Robinson, Mian Wang, Mary M. Kavurma, Jun Yu, Justin J.L. Wong, Renjing Liu
View: Text | PDF
Research Article Therapeutics Vascular biology

METTL14 promotes intimal hyperplasia through m6A-mediated control of vascular smooth muscle dedifferentiation genes

  • Text
  • PDF
Abstract

Vascular smooth muscle cells (VSMCs) possess significant phenotypic plasticity, shifting between a contractile phenotype and a synthetic state for vascular repair/remodeling. Dysregulated VSMC transformation, marked by excessive proliferation and migration, primarily drives intimal hyperplasia. N6-methyladenosine (m6A), the most prevalent RNA modification in eukaryotes, plays a critical role in gene expression regulation; however, its impact on VSMC plasticity is not fully understood. We investigated the changes in m6A modification and its regulatory factors during VSMC phenotypic shifts and their influence on intimal hyperplasia. We demonstrate that METTL14, crucial for m6A deposition, significantly promoted VSMC dedifferentiation. METTL14 expression, initially negligible, was elevated in synthetic VSMC cultures, postinjury neointimal VSMCs, and human restenotic arteries. Reducing Mettl14 levels in mouse primary VSMCs decreased prosynthetic genes, suppressing their proliferation and migration. m6A-RIP-seq profiling showed key VSMC gene networks undergo altered m6A regulation in Mettl14-deficient cells. Mettl14 enhanced Klf4 and Serpine1 expression through increased m6A deposition. Local Mettl14 knockdown significantly curbed neointimal formation after arterial injury, and reducing Mettl14 in hyperplastic arteries halted further neointimal development. We show that Mettl14 is a pivotal regulator of VSMC dedifferentiation, influencing Klf4- and Serpine1-mediated phenotypic conversion. Inhibiting METTL14 is a viable strategy for preventing restenosis and halting restenotic occlusions.

Authors

Grace Chensee, Bob S.L. Lee, Immanuel D. Green, Jessica Tieng, Renhua Song, Natalia Pinello, Quintin Lee, Majid Mehravar, David A. Robinson, Mian Wang, Mary M. Kavurma, Jun Yu, Justin J.L. Wong, Renjing Liu

×

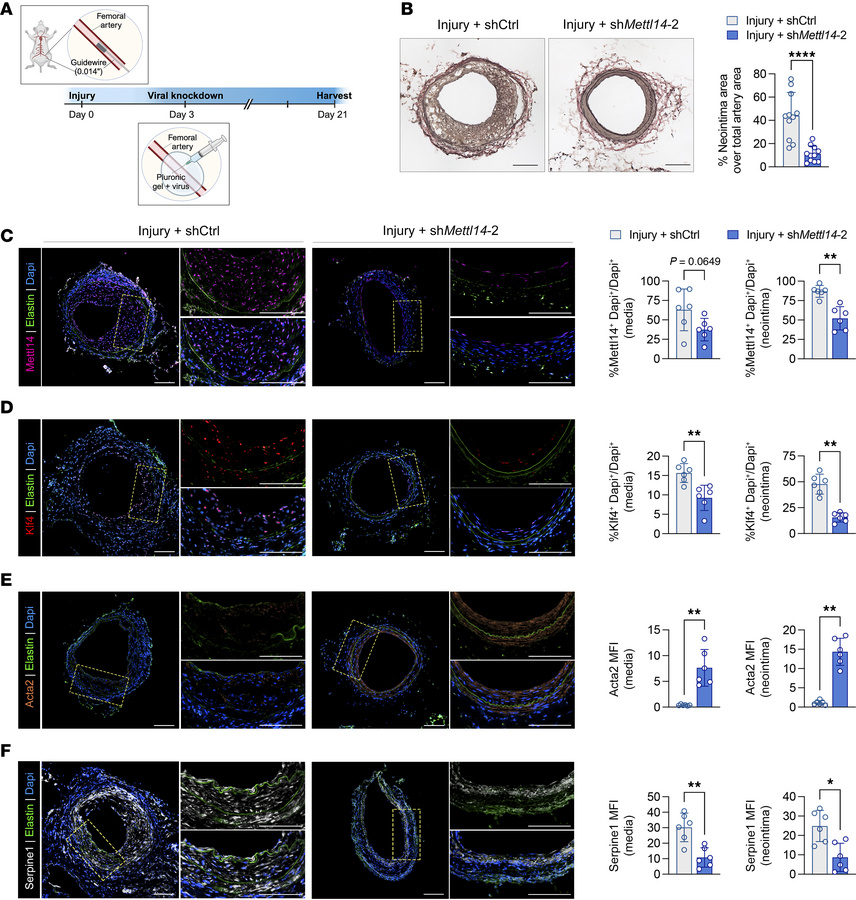
Figure 7

Injury-induced neointima formation can be prevented with early Mettl14 silencing.

Options: View larger image (or click on image) Download as PowerPoint
Injury-induced neointima formation can be prevented with early Mettl14 s...
(A) Schematic representation of study design to determine whether METTL14 knockdown in preinjured femoral arteries could attenuate intimal hyperplasia and neointima formation. Viruses were pasted around the injured regions of the femoral arteries 3 days following initial wire injury. Samples were harvested 21 days following injury. (B) Representative EVG-stained cross sections of femoral arteries 3 weeks after injury. Quantification of neointimal area shown on the right. Scale bars: 100 μm. (C–F) Representative immunofluorescence images of murine femoral arteries 21 days after wire injury stained for Mettl14, Klf4, Acta2, and Serpine1. Insets represent zoomed-in neointimal regions that are enlarged in each corresponding right panel. Mettl14, purple; Klf4, red; Acta2, orange; Serpine1, white; elastin autofluorescence, green; DAPI, blue. Scale bars: 100 μm. Quantification of cell number or stained area in C–F shown on the right. MFI, mean fluorescence intensity. *P < 0.05, **P < 0.01, ****P < 0.001 by 2-way ANOVA with Šidák’s multiple-comparison test. Data are presented as mean ± SD.

Copyright © 2026 American Society for Clinical Investigation
ISSN 2379-3708

Sign up for email alerts