Go to The Journal of Clinical Investigation
  • About
  • Editors
  • Consulting Editors
  • For authors
  • Publication ethics
  • Publication alerts by email
  • Transfers
  • Advertising
  • Job board
  • Contact
  • Physician-Scientist Development
  • Current issue
  • Past issues
  • By specialty
    • COVID-19
    • Cardiology
    • Immunology
    • Metabolism
    • Nephrology
    • Oncology
    • Pulmonology
    • All ...
  • Videos
  • Collections
    • In-Press Preview
    • Resource and Technical Advances
    • Clinical Research and Public Health
    • Research Letters
    • Editorials
    • Perspectives
    • Physician-Scientist Development
    • Reviews
    • Top read articles

  • Current issue
  • Past issues
  • Specialties
  • In-Press Preview
  • Resource and Technical Advances
  • Clinical Research and Public Health
  • Research Letters
  • Editorials
  • Perspectives
  • Physician-Scientist Development
  • Reviews
  • Top read articles
  • About
  • Editors
  • Consulting Editors
  • For authors
  • Publication ethics
  • Publication alerts by email
  • Transfers
  • Advertising
  • Job board
  • Contact
Antisense oligonucleotide treatment rescues UBE3A expression and multiple phenotypes of an Angelman syndrome mouse model
Claudia Milazzo, Edwin J. Mientjes, Ilse Wallaard, Søren Vestergaard Rasmussen, Kamille Dumong Erichsen, Tejaswini Kakunuri, A.S. Elise van der Sman, Thomas Kremer, Meghan T. Miller, Marius C. Hoener, Ype Elgersma
Claudia Milazzo, Edwin J. Mientjes, Ilse Wallaard, Søren Vestergaard Rasmussen, Kamille Dumong Erichsen, Tejaswini Kakunuri, A.S. Elise van der Sman, Thomas Kremer, Meghan T. Miller, Marius C. Hoener, Ype Elgersma
View: Text | PDF
Research Article Development Neuroscience

Antisense oligonucleotide treatment rescues UBE3A expression and multiple phenotypes of an Angelman syndrome mouse model

  • Text
  • PDF
Abstract

Angelman syndrome (AS) is a severe neurodevelopmental disorder for which only symptomatic treatment with limited benefits is available. AS is caused by mutations affecting the maternally inherited ubiquitin protein ligase E3A (UBE3A) gene. Previous studies showed that the silenced paternal Ube3a gene can be activated by targeting the antisense Ube3a-ATS transcript. We investigated antisense oligonucleotide–induced (ASO-induced) Ube3a-ATS degradation and its ability to induce UBE3A reinstatement and rescue of AS phenotypes in an established Ube3a mouse model. We found that a single intracerebroventricular injection of ASOs at postnatal day 1 (P1) or P21 in AS mice resulted in potent and specific UBE3A reinstatement in the brain, with levels up to 74% of WT levels in the cortex and a full rescue of sensitivity to audiogenic seizures. AS mice treated with ASO at P1 also showed rescue of established AS phenotypes, such as open field and forced swim test behaviors, and significant improvement on the reversed rotarod. Hippocampal plasticity of treated AS mice was comparable to WT but not significantly different from PBS-treated AS mice. No rescue was observed for the marble burying and nest building phenotypes. Our findings highlight the promise of ASO-mediated reactivation of UBE3A as a disease-modifying treatment for AS.

Authors

Claudia Milazzo, Edwin J. Mientjes, Ilse Wallaard, Søren Vestergaard Rasmussen, Kamille Dumong Erichsen, Tejaswini Kakunuri, A.S. Elise van der Sman, Thomas Kremer, Meghan T. Miller, Marius C. Hoener, Ype Elgersma

×

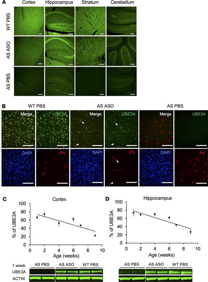
Figure 2

P1 injection with ASO restores UBE3A expression in the brains of AS mice.

Options: View larger image (or click on image) Download as PowerPoint
P1 injection with ASO restores UBE3A expression in the brains of AS mice...
(A and B) Immunostaining at 4 weeks postinjection. (A) Brains (n = 2) of WT-PBS, AS-ASO, and AS-PBS injected mice were stained for UBE3A (green), showing widespread UBE3A reinstatement in ASO-treated AS mice. (B) Cortices (n = 2) of WT-PBS, AS-ASO, and AS-PBS injected mice stained for UBE3A (green) and parvalbumin (PV) (red) and counterstained for DAPI (blue), indicating that PV cells are positive for UBE3A. (C and D) Quantification of UBE3A expression in the cortex and hippocampus of ASO-treated AS mice and AS-PBS and WT littermates at different time points after P1 injection. Age is indicated in weeks on the x axis, and percentage of UBE3A in ASO-treated AS mice compared with WT mice is indicated on the y axis. One week after injection, UBE3A could be detected at 100 kDa. Actin, used as loading control, was detected at 45 kDa. The white vertical lines separating bands indicate noncontiguous lanes that were run on the same gel. Week 1: AS-ASO, n = 14; AS-PBS, n = 2; WT-PBS, n = 9. Week 2: AS-ASO, n = 3; WT-PBS, n = 3. Week 4: AS-ASO, n = 3; WT-PBS, n = 3. Week 6: AS-ASO, n = 2; WT-PBS, n = 3. Week 7: AS-ASO, n = 4; WT-PBS, n = 3. Week 9: cortex, AS-ASO, n = 7; WT-PBS, n = 4. Hippocampus, AS-ASO, n = 7; WT-PBS, n = 5. Scale bars: 200 μm (A), 100 μm (B). Data are represented as means ± SEM.

Copyright © 2026 American Society for Clinical Investigation
ISSN 2379-3708

Sign up for email alerts