Go to The Journal of Clinical Investigation
  • About
  • Editors
  • Consulting Editors
  • For authors
  • Publication ethics
  • Publication alerts by email
  • Transfers
  • Advertising
  • Job board
  • Contact
  • Physician-Scientist Development
  • Current issue
  • Past issues
  • By specialty
    • COVID-19
    • Cardiology
    • Immunology
    • Metabolism
    • Nephrology
    • Oncology
    • Pulmonology
    • All ...
  • Videos
  • Collections
    • In-Press Preview
    • Resource and Technical Advances
    • Clinical Research and Public Health
    • Research Letters
    • Editorials
    • Perspectives
    • Physician-Scientist Development
    • Reviews
    • Top read articles

  • Current issue
  • Past issues
  • Specialties
  • In-Press Preview
  • Resource and Technical Advances
  • Clinical Research and Public Health
  • Research Letters
  • Editorials
  • Perspectives
  • Physician-Scientist Development
  • Reviews
  • Top read articles
  • About
  • Editors
  • Consulting Editors
  • For authors
  • Publication ethics
  • Publication alerts by email
  • Transfers
  • Advertising
  • Job board
  • Contact
IKAROS regulates human T cell phenotype at a thymic and postthymic level
Jennifer Stoddard, Hye Sun Kuehn, Ravichandra Tagirasa, Marita Bosticardo, Francesca Pala, Julie E. Niemela, Agustin A. Gil Silva, Kayla Amini, Eduardo Anaya, Mario Framil Seoane, Carolina Bouso, Dimana Dimitrova, Jennifer A. Kanakry, Laia Alsina, Matias Oleastro, Steven M. Holland, Thomas A. Fleisher, Richard L. Wasserman, Luigi D. Notarangelo, Sergio D. Rosenzweig
Jennifer Stoddard, Hye Sun Kuehn, Ravichandra Tagirasa, Marita Bosticardo, Francesca Pala, Julie E. Niemela, Agustin A. Gil Silva, Kayla Amini, Eduardo Anaya, Mario Framil Seoane, Carolina Bouso, Dimana Dimitrova, Jennifer A. Kanakry, Laia Alsina, Matias Oleastro, Steven M. Holland, Thomas A. Fleisher, Richard L. Wasserman, Luigi D. Notarangelo, Sergio D. Rosenzweig
View: Text | PDF
Research Article Cell biology Genetics Immunology

IKAROS regulates human T cell phenotype at a thymic and postthymic level

  • Text
  • PDF
Abstract

The transcription factor IKAROS, encoded by IKZF1, is crucial for lymphocyte development and differentiation. Germline heterozygous IKZF1 mutations cause B cell immunodeficiency, but also affect T cells. Patients with IKZF1 haploinsufficiency (HI) or dimerization-defective (DD) variants show reduced naive and increased memory T cells, while dominant-negative (DN) mutations result in the opposite phenotype. Gain-of-function patients display variable patterns. To investigate IKAROS’s role in shaping the human naive/memory T cell phenotype, we performed IKAROS immunomodulation and knockdown experiments and analyzed early T cell development in an artificial thymic organoid (ATO) system using CD34+ cells from patients with representative IKZF1 variants. IKAROS inhibition by lenalidomide or silencing by small hairpin RNA directly altered expression of HNRNPLL, the master regulator of CD45 isoform splicing that defines CD45RA+/naive and CD45RO+/memory phenotypes. In the ATO system, IKAROS-DN precursor cells were blocked at the CD4–CD8–/double-negative stage and retained a CD45RA+ phenotype, whereas IKAROS-HI cells inefficiently reached the CD4+CD8+/double-positive stage and partially transitioned from CD45RA to CD45RO. Analysis of public gene expression data showed high HNRNPLL expression in double-positive thymic cells, beyond the stages affected by IKZF1 DN and HI mutations. Collectively, these findings indicate that IKAROS regulates early and late T cell development by mechanisms, including HNRNPLL modulation.

Authors

Jennifer Stoddard, Hye Sun Kuehn, Ravichandra Tagirasa, Marita Bosticardo, Francesca Pala, Julie E. Niemela, Agustin A. Gil Silva, Kayla Amini, Eduardo Anaya, Mario Framil Seoane, Carolina Bouso, Dimana Dimitrova, Jennifer A. Kanakry, Laia Alsina, Matias Oleastro, Steven M. Holland, Thomas A. Fleisher, Richard L. Wasserman, Luigi D. Notarangelo, Sergio D. Rosenzweig

×

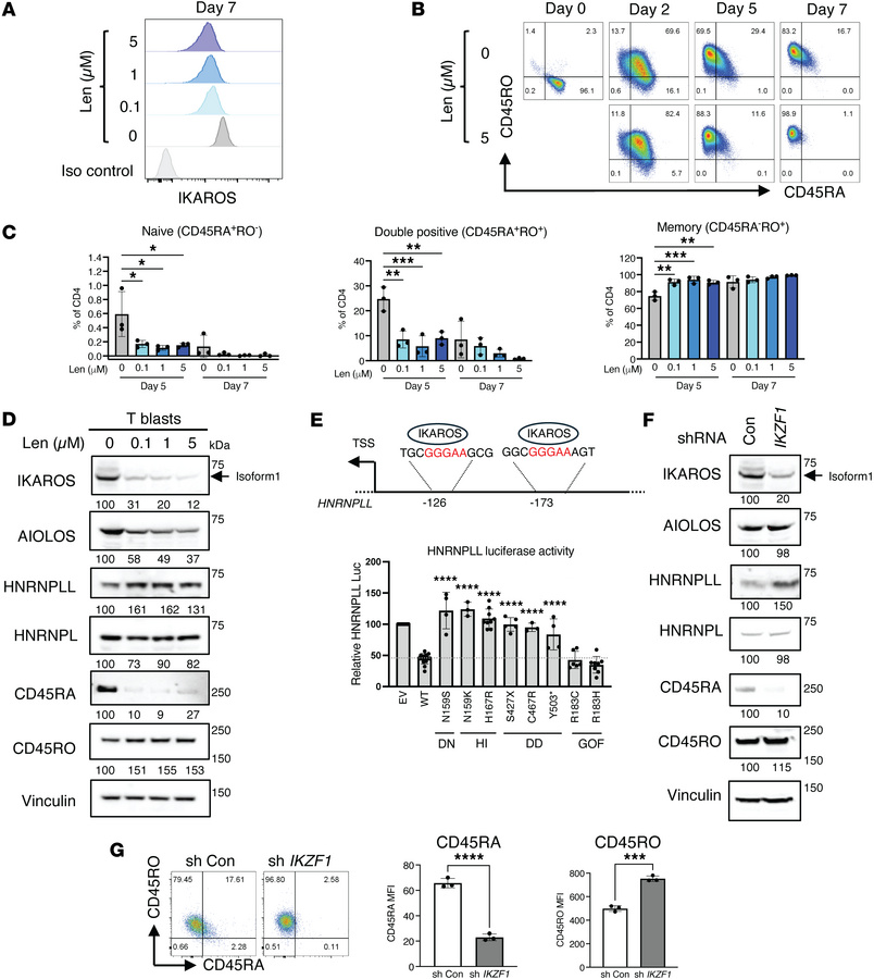
Figure 2

The effect of IKAROS on CD45RA, CD45RO, and HNRNPLL expression.

Options: View larger image (or click on image) Download as PowerPoint
The effect of IKAROS on CD45RA, CD45RO, and HNRNPLL expression.
(A–D) He...
(A–D) Healthy control naive CD4+ T cells were cultured with Dynabeads human T cell activator CD3/CD28 for 7 days in the presence or absence of lenalidomide (0.1, 1, and 5 μM). (A) Intracellular IKAROS expression, (B) CD45RA and CD45RO expression, (C) percentage of naive (CD45RA+CD45RO–), double-positive (CD45RA+CD45RO+), and memory (CD45RA–CD45RO+) cells, and (D) immunoblotting data are shown. Data are representative of 3 independent experiments. (E) The ReMap ChIP-seq track in the UCSC Genome Browser (https://genome.ucsc.edu; Human ReMap Atlas of Regulatory Regions; fourth release, 2022)] revealed 2 antisense regulatory regions with IKAROS canonical binding sites (GGGAA) upstream of the HNRNPLL transcription start site (top). HEK293T cells were cotransfected with HNRNPLL promoter and indicated IKAROS expression plasmids. Empty vector (EV), is represented by the backbone pcDNA3-HA plasmid lacking IKAROS gene sequence information. Gaussia luciferase activity was normalized to secreted alkaline phosphatase. Relative luciferase activity is shown after normalization to EV (bottom). The dotted line indicates the average value for the WT. (F and G) Healthy control naive CD4+ T cells were transduced with lentiviral particles containing GFP control or IKZF1 shRNA. Three days after infection, GFP+ cells were sorted and stimulated with anti-CD3– and CD28–coated beads for 7 days. (F) Immunoblot analysis and (G) mean fluorescence intensity (MFI) of CD45RA and CD45RO by flow cytometric analysis are shown. For the immunoblot analysis, the numbers below the blots represent densitometry analysis normalized to vinculin. Data represent the mean ± SD from at least 3 independent experiments. Significance was determined using ordinary 1-way ANOVA (Dunnett’s multiple comparisons test), comparing each group to the Len-untreated control (C) or WT (E), and 2-tailed Student’s t test (G). *P < 0.05, **P < 0.01, ***P < 0.001, ****P < 0.0001.

Copyright © 2026 American Society for Clinical Investigation
ISSN 2379-3708

Sign up for email alerts