Go to The Journal of Clinical Investigation
  • About
  • Editors
  • Consulting Editors
  • For authors
  • Publication ethics
  • Publication alerts by email
  • Transfers
  • Advertising
  • Job board
  • Contact
  • Physician-Scientist Development
  • Current issue
  • Past issues
  • By specialty
    • COVID-19
    • Cardiology
    • Immunology
    • Metabolism
    • Nephrology
    • Oncology
    • Pulmonology
    • All ...
  • Videos
  • Collections
    • In-Press Preview
    • Resource and Technical Advances
    • Clinical Research and Public Health
    • Research Letters
    • Editorials
    • Perspectives
    • Physician-Scientist Development
    • Reviews
    • Top read articles

  • Current issue
  • Past issues
  • Specialties
  • In-Press Preview
  • Resource and Technical Advances
  • Clinical Research and Public Health
  • Research Letters
  • Editorials
  • Perspectives
  • Physician-Scientist Development
  • Reviews
  • Top read articles
  • About
  • Editors
  • Consulting Editors
  • For authors
  • Publication ethics
  • Publication alerts by email
  • Transfers
  • Advertising
  • Job board
  • Contact
Viral reservoir characteristics in lymphoid tissues of HIV-1 elite controllers
Samantha K. Marzi, Chloé M. Naasz, Leah Carrere, Carmen Gasca Capote, Isabelle C. Roseto, Ce Gao, Matthias Cavassini, Andrea Mastrangelo, Mathias Lichterfeld, Matthieu Perreau, Xu G. Yu
Samantha K. Marzi, Chloé M. Naasz, Leah Carrere, Carmen Gasca Capote, Isabelle C. Roseto, Ce Gao, Matthias Cavassini, Andrea Mastrangelo, Mathias Lichterfeld, Matthieu Perreau, Xu G. Yu
View: Text | PDF
Research Article AIDS/HIV Infectious disease Virology

Viral reservoir characteristics in lymphoid tissues of HIV-1 elite controllers

  • Text
  • PDF
Abstract

Elite controllers (ECs) maintain undetectable levels of plasma viremia in the absence of treatment, but small reservoirs of replication-competent proviruses persist in the vast majority of these persons. We longitudinally studied paired blood and inguinal lymph node samples (LNMC) from 2 ECs to better characterize distinguishing features of viral reservoir cell dynamics in ECs. In both participants, we observed a 7- to 10-fold lower frequency of intact proviruses in LNMC samples relative to reservoir cells circulating in blood. The landscape of intact proviruses in both tissue compartments was dominated by shared large clones that were frequently integrated in noncoding DNA regions, but the frequency and diversity of intact proviruses was more limited in LNMCs. Of note, over 9–10 years of longitudinal follow-up, a 3- to 18-fold reduction of intact proviruses was observed. Together, these data support the hypothesis that viral reservoirs in EC blood and lymphoid tissues are under strong, likely immune-mediated selection pressure.

Authors

Samantha K. Marzi, Chloé M. Naasz, Leah Carrere, Carmen Gasca Capote, Isabelle C. Roseto, Ce Gao, Matthias Cavassini, Andrea Mastrangelo, Mathias Lichterfeld, Matthieu Perreau, Xu G. Yu

×

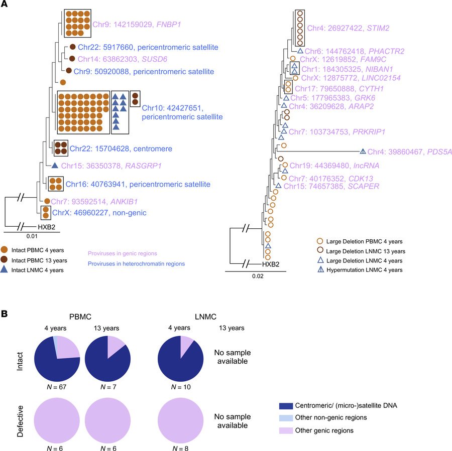
Figure 4

Integration site profile of proviruses detected in participant 2.

Options: View larger image (or click on image) Download as PowerPoint
Integration site profile of proviruses detected in participant 2.
(A) Ph...
(A) Phylogenetic trees of intact proviruses and defective proviruses with their integration sites. Clonality is indicated by a black box surrounding the sequence symbols. HXB2 is the HIV-1 reference sequence. Integration site locations are reported from the T2T reference human genome according to the UCSC human genome browser and NCBI RefSeq. Genic versus nongenic locations are indicated by text highlight color. (B) Pie charts showing the proportions of intact and defective HIV-1 sequences located in genic, centromeric/satellite, or other nongenic DNA regions in PBMC and LNMC across time points. It should be noted that there was no LNMC sample available for the 13-year time point.

Copyright © 2026 American Society for Clinical Investigation
ISSN 2379-3708

Sign up for email alerts