Go to The Journal of Clinical Investigation
  • About
  • Editors
  • Consulting Editors
  • For authors
  • Publication ethics
  • Publication alerts by email
  • Transfers
  • Advertising
  • Job board
  • Contact
  • Physician-Scientist Development
  • Current issue
  • Past issues
  • By specialty
    • COVID-19
    • Cardiology
    • Immunology
    • Metabolism
    • Nephrology
    • Oncology
    • Pulmonology
    • All ...
  • Videos
  • Collections
    • In-Press Preview
    • Resource and Technical Advances
    • Clinical Research and Public Health
    • Research Letters
    • Editorials
    • Perspectives
    • Physician-Scientist Development
    • Reviews
    • Top read articles

  • Current issue
  • Past issues
  • Specialties
  • In-Press Preview
  • Resource and Technical Advances
  • Clinical Research and Public Health
  • Research Letters
  • Editorials
  • Perspectives
  • Physician-Scientist Development
  • Reviews
  • Top read articles
  • About
  • Editors
  • Consulting Editors
  • For authors
  • Publication ethics
  • Publication alerts by email
  • Transfers
  • Advertising
  • Job board
  • Contact
Preclinical assessment of oral TLR7 agonist SA-5 in a nonhuman primate model
Shokichi Takahama, Takahiro Tomiyama, Sachiyo Yoshio, Yuta Nagatsuka, Hirotomo Murakami, Takuto Nogimori, Mami Kochi, Shoko Ochiai, Hidenori Kimura, Akihisa Fukushima, Tatsuya Kanto, Takuya Yamamoto
Shokichi Takahama, Takahiro Tomiyama, Sachiyo Yoshio, Yuta Nagatsuka, Hirotomo Murakami, Takuto Nogimori, Mami Kochi, Shoko Ochiai, Hidenori Kimura, Akihisa Fukushima, Tatsuya Kanto, Takuya Yamamoto
View: Text | PDF
Research Article Hepatology Immunology Infectious disease

Preclinical assessment of oral TLR7 agonist SA-5 in a nonhuman primate model

  • Text
  • PDF
Abstract

TLR7 agonists are promising immunostimulatory agents for the treatment of chronic infections and cancer. However, their systemic toxicity remains a challenge. In this study, SA-5, a potentially novel liver-targeted, orally available TLR7 agonist, was evaluated for pharmacokinetics, safety, and efficacy in young and aged macaques across 1–10 mg/kg repeated doses. Safety was evaluated through hematologic, biochemical, and flow cytometric profiling, while efficacy was assessed via IFN-α production, gene expression of IFN-stimulated genes, and plasmacytoid dendritic cell activation. A principal component analysis–based (PCA-based) composite scoring system was used to integrate multimodal parameters. SA-5 induced dose-dependent type I IFN with limited systemic inflammation, with 3 mg/kg showing optimal balance. SA-5 had comparable immunostimulatory activity to GS-9620 but with reduced adverse biomarker shifts. In aged macaques, efficacy was maintained with modestly increased safety responses. These findings support SA-5 as a safer next-generation TLR7 agonist effective across age groups, highlighting integrated biomarker profiling in preclinical immunomodulatory drug development.

Authors

Shokichi Takahama, Takahiro Tomiyama, Sachiyo Yoshio, Yuta Nagatsuka, Hirotomo Murakami, Takuto Nogimori, Mami Kochi, Shoko Ochiai, Hidenori Kimura, Akihisa Fukushima, Tatsuya Kanto, Takuya Yamamoto

×

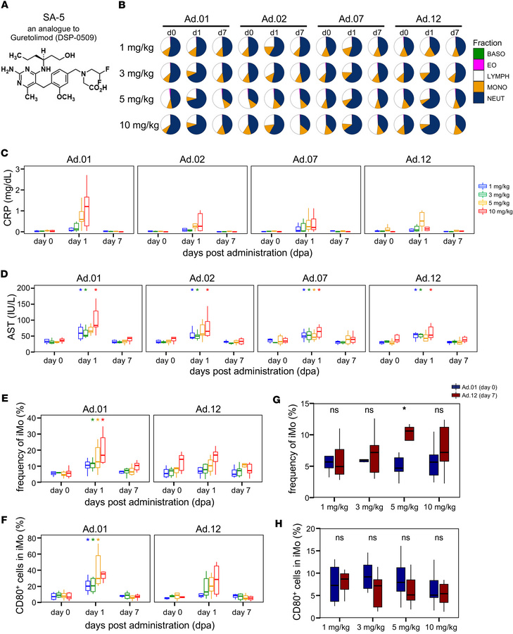
Figure 1

SA-5 safety assessment.

Options: View larger image (or click on image) Download as PowerPoint
SA-5 safety assessment.
Six macaques per dose group were orally administ...
Six macaques per dose group were orally administered SA-5 at various dose levels to evaluate the effects of multiple administrations. (A) Structural formula of SA-5, an orally active TLR7 agonist structurally related to Guretolimod (DSP-0509), a pyrimidine derivative. (B) Pie charts indicate the proportion of main subsets in blood. (C) Box plots indicate the changes in blood CRP level (d0, d1, d7) after administration measured by biochemical test. (D) Box plots indicate the changes in blood AST level (d0, d1, d7) after administration measured by biochemical test. (E) Box plots indicate the changes in the frequency of intermediate monocytes (d0, d1, d7) after administration measured by flow cytometry. (F) Box plots indicate the changes in the activation of intermediate monocytes (d0, d1, d7) after administration measured by flow cytometry. (C–F) Colors indicate doses described in the legend of B. Statistical significance relative to day 0 in each administration was determined using paired Wilcoxon tests followed by Benjamini-Hochberg FDR correction across dose groups within each administration and time point; adjusted q values are shown. Unless noted otherwise, adjusted q values are denoted as: ***q < 0.001, **q < 0.01, *q < 0.05. (G) Box plots indicate the changes in the frequency of intermediate monocytes (day 0 at Ad.01 versus day 7 at Ad.12). (H) Box plots indicate the changes in the activation of intermediate monocytes (day 0 at Ad.01 versus day 7 at Ad.12). (G and H) Colors indicate groups as described in the legend of G. Statistical significance was determined using the paired Mann-Whitney U test comparing Ad.12 day 7 with Ad.01 day 0 (*P < 0.05, **P < 0.01). AST, aspartate aminotransferase; iMo, intermediate monocytes; FCM, flow cytometry; dpa, days postadministration; CBC, complete blood count; CRP, C-reactive protein.

Copyright © 2026 American Society for Clinical Investigation
ISSN 2379-3708

Sign up for email alerts