Go to The Journal of Clinical Investigation
  • About
  • Editors
  • Consulting Editors
  • For authors
  • Publication ethics
  • Publication alerts by email
  • Transfers
  • Advertising
  • Job board
  • Contact
  • Physician-Scientist Development
  • Current issue
  • Past issues
  • By specialty
    • COVID-19
    • Cardiology
    • Immunology
    • Metabolism
    • Nephrology
    • Oncology
    • Pulmonology
    • All ...
  • Videos
  • Collections
    • In-Press Preview
    • Resource and Technical Advances
    • Clinical Research and Public Health
    • Research Letters
    • Editorials
    • Perspectives
    • Physician-Scientist Development
    • Reviews
    • Top read articles

  • Current issue
  • Past issues
  • Specialties
  • In-Press Preview
  • Resource and Technical Advances
  • Clinical Research and Public Health
  • Research Letters
  • Editorials
  • Perspectives
  • Physician-Scientist Development
  • Reviews
  • Top read articles
  • About
  • Editors
  • Consulting Editors
  • For authors
  • Publication ethics
  • Publication alerts by email
  • Transfers
  • Advertising
  • Job board
  • Contact
Mitochondrial retrograde signal through GCN5L1 transition–mediated PPARγ stabilization promotes MASLD development
Jiaqi Zhang, Danni Wang, Qiqi Tang, Yaoshu Yue, Xin Lu, Xiuya Hu, Yitong Han, Jiarun Chen, Zihan Wang, Xue Bai, Kai Zhang, Yongsheng Chang, Longhao Sun, Lu Zhu, Lingdi Wang
Jiaqi Zhang, Danni Wang, Qiqi Tang, Yaoshu Yue, Xin Lu, Xiuya Hu, Yitong Han, Jiarun Chen, Zihan Wang, Xue Bai, Kai Zhang, Yongsheng Chang, Longhao Sun, Lu Zhu, Lingdi Wang
View: Text | PDF
Research Article Cell biology Hepatology

Mitochondrial retrograde signal through GCN5L1 transition–mediated PPARγ stabilization promotes MASLD development

  • Text
  • PDF
Abstract

Mitochondrial retrograde signaling plays crucial roles in maintaining metabolic homeostasis via regulating genome modification and oxidative responsive gene expression. In this study, we identified GCN5L1, a protein localized in both mitochondria and cytoplasm, and demonstrated its specific translocation from mitochondria to cytoplasm during lipid overload and high-fat diet feeding. Using transcriptome and proteome analyses, we identified that cytoplasmic GCN5L1 binds to and promotes the acetylation of PPARγ at lysine 289 (K289). This acetylation protected PPARγ from ubiquitination-mediated degradation by proteasome. GCN5L1 translocation enhanced protein stability of PPARγ and subsequently promoted lipid accumulation in both cultured cells and murine models. Our study further reveals that PPARγ-K289 mutation reduces the ubiquitination of PPARγ and exacerbates liver steatosis in mice. These findings unveil a mitochondrial retrograde signaling during lipid overload, which regulates the crucial lipogenic transcriptional factor. This discovery elucidates an unrecognized mitochondrial function and mechanism underlying hepatic lipid synthesis.

Authors

Jiaqi Zhang, Danni Wang, Qiqi Tang, Yaoshu Yue, Xin Lu, Xiuya Hu, Yitong Han, Jiarun Chen, Zihan Wang, Xue Bai, Kai Zhang, Yongsheng Chang, Longhao Sun, Lu Zhu, Lingdi Wang

×

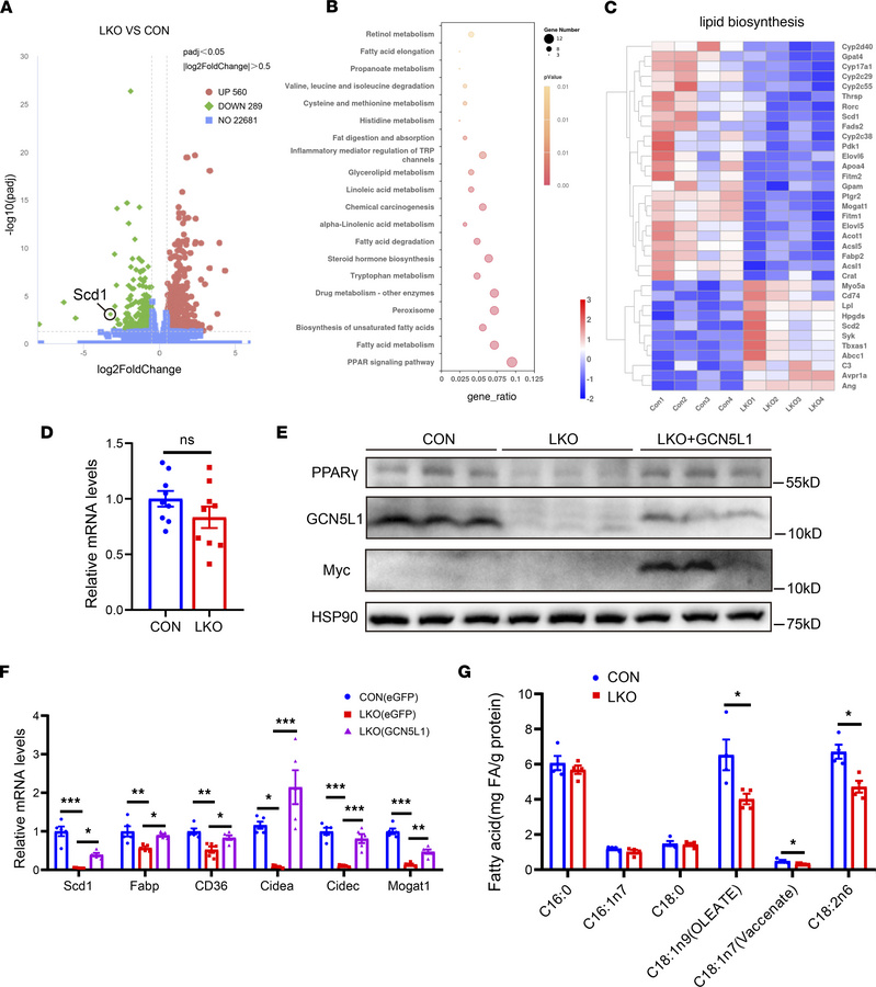
Figure 4

GCN5L1 deletion reduces PPARγ and its downstream gene expression.

Options: View larger image (or click on image) Download as PowerPoint
GCN5L1 deletion reduces PPARγ and its downstream gene expression.
(A) RN...
(A) RNA sequencing and analysis of differential gene expressions in livers from CON or GCN5L1-LKO mice on HFD for 16 weeks. (B) KEGG analysis of all downregulated genes from RNA sequencing. (C) Heatmap analysis of differential genes of lipid synthesis from RNA sequencing. (D) PPARγ RNA levels in CON or GCN5L1-LKO mice on HFD for 16 weeks (n = 9 mice per group). (E) PPARγ protein levels in livers from CON, GCN5L1-LKO, or LKO-AAV-GCN5L1 mice with HFD. (F) Quantitative PCR detection of target genes downstream of PPARγ in CON, GCN5L1-LKO, or LKO-AAV-GCN5L1 mice on HFD for 16 weeks (n = 5 mice per group). (G) Analysis of lipid profile in livers from CON and GCN5L1-LKO mice (n = 4 mice per group). For comparison between 2 groups in which n was 4, datasets were analyzed by 1-way ANOVA with Dunnett’s post hoc test. Datasets in D were analyzed by 2-tailed Student’s t test. Datasets in F were analyzed by 1-way ANOVA with Bonferroni correction. Datasets in G were analyzed by non-parametric statistical tests. ns, P > 0.05; *P < 0.05, **P < 0.01, ***P < 0.001.

Copyright © 2026 American Society for Clinical Investigation
ISSN 2379-3708

Sign up for email alerts