Go to The Journal of Clinical Investigation
  • About
  • Editors
  • Consulting Editors
  • For authors
  • Publication ethics
  • Publication alerts by email
  • Transfers
  • Advertising
  • Job board
  • Contact
  • Physician-Scientist Development
  • Current issue
  • Past issues
  • By specialty
    • COVID-19
    • Cardiology
    • Immunology
    • Metabolism
    • Nephrology
    • Oncology
    • Pulmonology
    • All ...
  • Videos
  • Collections
    • In-Press Preview
    • Resource and Technical Advances
    • Clinical Research and Public Health
    • Research Letters
    • Editorials
    • Perspectives
    • Physician-Scientist Development
    • Reviews
    • Top read articles

  • Current issue
  • Past issues
  • Specialties
  • In-Press Preview
  • Resource and Technical Advances
  • Clinical Research and Public Health
  • Research Letters
  • Editorials
  • Perspectives
  • Physician-Scientist Development
  • Reviews
  • Top read articles
  • About
  • Editors
  • Consulting Editors
  • For authors
  • Publication ethics
  • Publication alerts by email
  • Transfers
  • Advertising
  • Job board
  • Contact
Mitochondrial retrograde signal through GCN5L1 transition–mediated PPARγ stabilization promotes MASLD development
Jiaqi Zhang, Danni Wang, Qiqi Tang, Yaoshu Yue, Xin Lu, Xiuya Hu, Yitong Han, Jiarun Chen, Zihan Wang, Xue Bai, Kai Zhang, Yongsheng Chang, Longhao Sun, Lu Zhu, Lingdi Wang
Jiaqi Zhang, Danni Wang, Qiqi Tang, Yaoshu Yue, Xin Lu, Xiuya Hu, Yitong Han, Jiarun Chen, Zihan Wang, Xue Bai, Kai Zhang, Yongsheng Chang, Longhao Sun, Lu Zhu, Lingdi Wang
View: Text | PDF
Research Article Cell biology Hepatology

Mitochondrial retrograde signal through GCN5L1 transition–mediated PPARγ stabilization promotes MASLD development

  • Text
  • PDF
Abstract

Mitochondrial retrograde signaling plays crucial roles in maintaining metabolic homeostasis via regulating genome modification and oxidative responsive gene expression. In this study, we identified GCN5L1, a protein localized in both mitochondria and cytoplasm, and demonstrated its specific translocation from mitochondria to cytoplasm during lipid overload and high-fat diet feeding. Using transcriptome and proteome analyses, we identified that cytoplasmic GCN5L1 binds to and promotes the acetylation of PPARγ at lysine 289 (K289). This acetylation protected PPARγ from ubiquitination-mediated degradation by proteasome. GCN5L1 translocation enhanced protein stability of PPARγ and subsequently promoted lipid accumulation in both cultured cells and murine models. Our study further reveals that PPARγ-K289 mutation reduces the ubiquitination of PPARγ and exacerbates liver steatosis in mice. These findings unveil a mitochondrial retrograde signaling during lipid overload, which regulates the crucial lipogenic transcriptional factor. This discovery elucidates an unrecognized mitochondrial function and mechanism underlying hepatic lipid synthesis.

Authors

Jiaqi Zhang, Danni Wang, Qiqi Tang, Yaoshu Yue, Xin Lu, Xiuya Hu, Yitong Han, Jiarun Chen, Zihan Wang, Xue Bai, Kai Zhang, Yongsheng Chang, Longhao Sun, Lu Zhu, Lingdi Wang

×

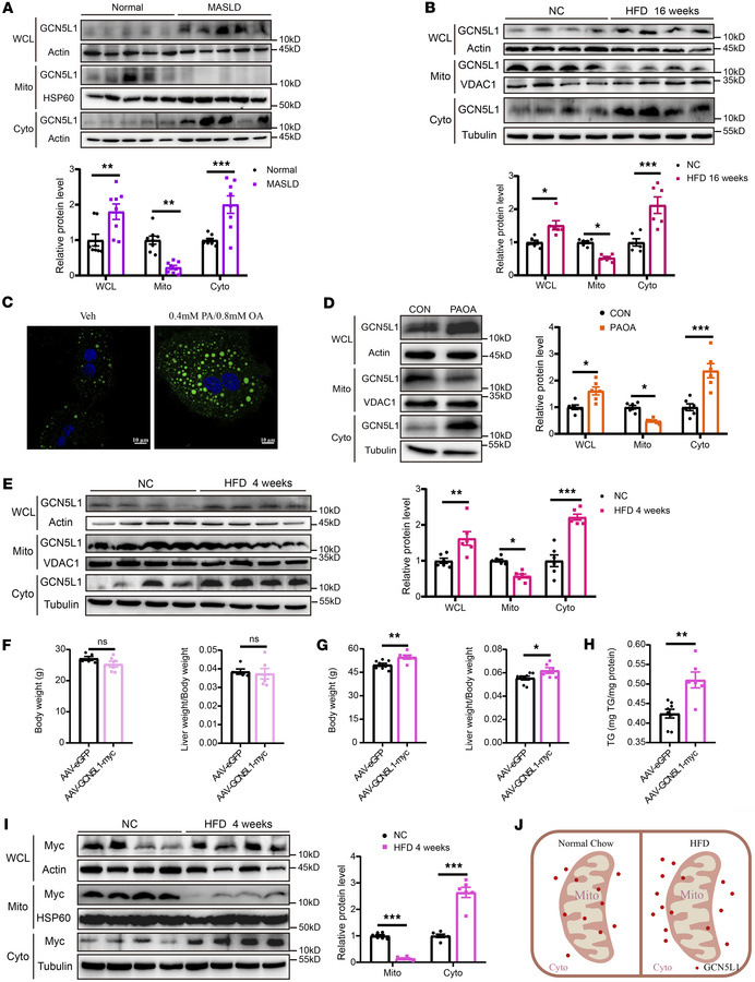
Figure 1

GCN5L1 accumulates in cytoplasm during development of MASLD in both HFD-fed mice and MASLD patients.

Options: View larger image (or click on image) Download as PowerPoint
GCN5L1 accumulates in cytoplasm during development of MASLD in both HFD-...
(A) GCN5L1 protein levels and quantification of whole-cell lysate (WCL), mitochondrial (Mito), and cytoplasmic (Cyto) fractions of liver biopsies from healthy control (normal) or MASLD patients. n = 8 for each group. (B) GCN5L1 protein levels and quantification of WCL, Mito, and Cyto fractions of liver samples from mice fed normal chow (NC) or 16 weeks of high-fat diet (HFD). n = 6 mice per group. (C) Representative immunofluorescence of BODIPY and DAPI in primary hepatocytes with or without 0.4 mM PA/0.8 mM OA treatment overnight. (D) GCN5L1 protein levels and quantification of WCL, Mito, and Cyto fractions of primary hepatocytes treated with or without 0.4 mM PA/0.8 mM OA treatment overnight. Quantitation of 6 independent experiments is shown. (E) GCN5L1 protein levels and quantification of WCL, Mito, and Cyto fractions of liver samples from mice fed NC or 4 weeks of HFD. n = 6 mice per group. (F–H) Wild-type mice were injected with AAV-eGFP or AAV-GCN5L1-myc via tail vein and subjected to NC or HFD for 16 weeks. Body weight, liver/body weight ratio (F and G), and liver triglyceride content (H) were assessed. n = 5 for AAV-eGFP with NC, n = 8 for AAV-eGFP with HFD, n = 6 for AAV-GCN5L1-myc. (I) GCN5L1-myc protein levels and quantification of WCL, Mito, and Cyto fractions of liver samples from mice fed NC or 4 weeks of HFD. n = 6 mice per group. (J) Illustration of GCN5L1 protein distribution during MASLD or fatty acid incubation. Datasets in A, B, D, E, and I were analyzed by 2-way ANOVA with Bonferroni correction. F–H datasets were analyzed by 2-tailed Student’s t test. ns, P > 0.05; *P < 0.05, **P < 0.01, ***P < 0.001.

Copyright © 2026 American Society for Clinical Investigation
ISSN 2379-3708

Sign up for email alerts