Go to The Journal of Clinical Investigation
  • About
  • Editors
  • Consulting Editors
  • For authors
  • Publication ethics
  • Publication alerts by email
  • Transfers
  • Advertising
  • Job board
  • Contact
  • Physician-Scientist Development
  • Current issue
  • Past issues
  • By specialty
    • COVID-19
    • Cardiology
    • Immunology
    • Metabolism
    • Nephrology
    • Oncology
    • Pulmonology
    • All ...
  • Videos
  • Collections
    • In-Press Preview
    • Resource and Technical Advances
    • Clinical Research and Public Health
    • Research Letters
    • Editorials
    • Perspectives
    • Physician-Scientist Development
    • Reviews
    • Top read articles

  • Current issue
  • Past issues
  • Specialties
  • In-Press Preview
  • Resource and Technical Advances
  • Clinical Research and Public Health
  • Research Letters
  • Editorials
  • Perspectives
  • Physician-Scientist Development
  • Reviews
  • Top read articles
  • About
  • Editors
  • Consulting Editors
  • For authors
  • Publication ethics
  • Publication alerts by email
  • Transfers
  • Advertising
  • Job board
  • Contact
Spatial proteomics reveals recombinant human laminin-111 restores adhesion signaling to laminin-α2–deficient muscle
Hailey J. Hermann, … , Steven A. Moore, Dean J. Burkin
Hailey J. Hermann, … , Steven A. Moore, Dean J. Burkin
Published October 21, 2025
Citation Information: JCI Insight. 2025;10(22):e194581. https://doi.org/10.1172/jci.insight.194581.
View: Text | PDF
Research Article Cell biology Muscle biology

Spatial proteomics reveals recombinant human laminin-111 restores adhesion signaling to laminin-α2–deficient muscle

  • Text
  • PDF
Abstract

Laminin-α2–related congenital muscular dystrophy (LAMA2-CMD) is a severe neuromuscular disorder caused by mutations in the LAMA2 gene, leading to loss of heterotrimers laminin-211/221, key components of the skeletal muscle extracellular matrix. Their absence disrupts adhesion between the cytoskeleton and extracellular matrix, resulting in progressive muscle wasting. Laminin-211/221 interacts with adhesion complexes such as the dystrophin/utrophin glycoprotein complex and α7β1-integrin. However, the regulatory mechanisms of these laminin-binding complexes and the broader role of laminin’s influence on the formation of the macromolecular network in skeletal muscle remain unclear. We previously demonstrated that delivering mouse laminin-111 to the dyW–/– mouse model of LAMA2-CMD prevented disease progression, improved strength, and extended survival. We hypothesize that laminin-111, the embryonic laminin isoform, restores key adhesion-signaling networks. Using spatial proteomics on patient and mouse muscle, we identified loss of essential signaling components: heat shock proteins 27 and 70, c-Jun N-terminal kinase, and glucose transporter 1 in laminin-α2–deficient muscle. Treatment with recombinant human laminin-111 (rhLAM-111) restored protein localization, reduced ROS, and promoted glycolytic, prosurvival signaling. These findings highlight laminin’s role in maintaining muscle homeostasis and metabolism and support the therapeutic potential of rhLAM-111 for treating LAMA2-CMD by restoring adhesion and intracellular signaling in dystrophic muscle.

Authors

Hailey J. Hermann, Ryan D. Wuebbles, Marisela Dagda, Axel Muñoz, Lauren L. Parker, Paula C. Guzman, Lola T. Byrne, Steven A. Moore, Dean J. Burkin

×

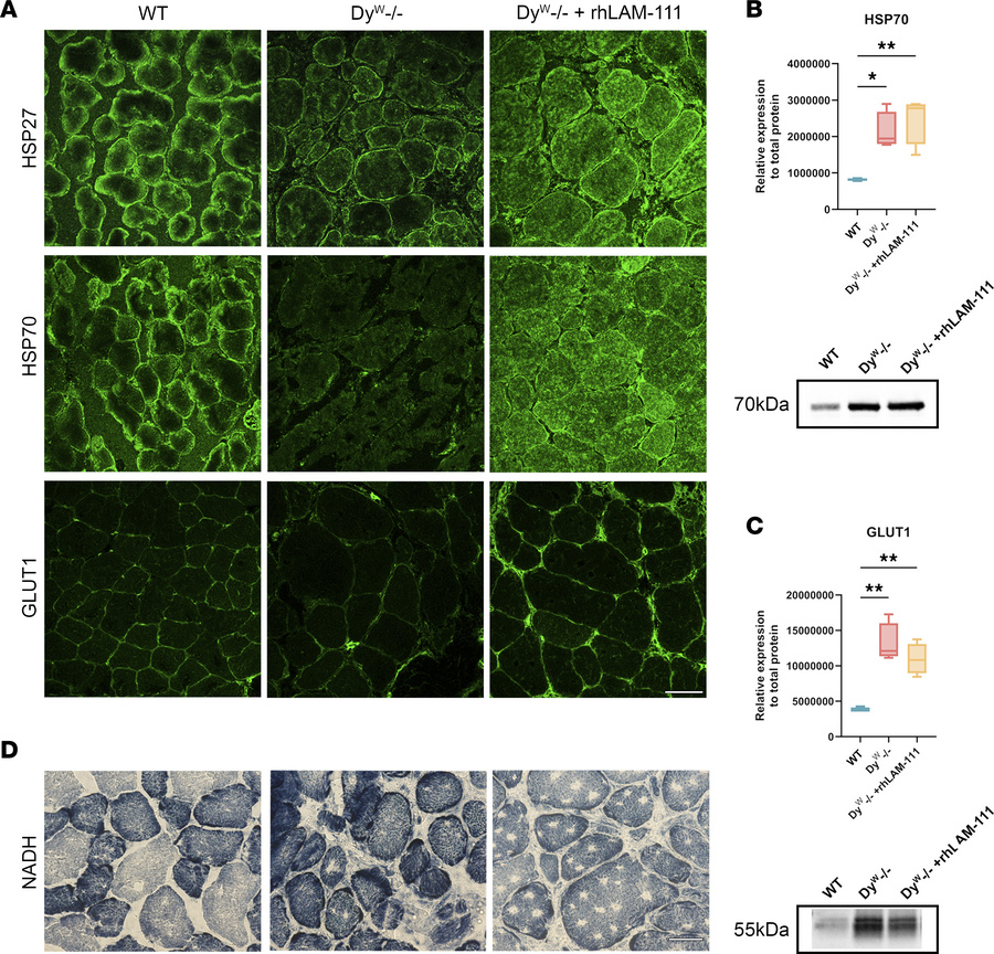
Figure 8

RhLAM-111 treatment increases cytosolic heat shock protein expression and enhances GLUT1 localization to the sarcolemma after 7 days of treatment.

Options: View larger image (or click on image) Download as PowerPoint
RhLAM-111 treatment increases cytosolic heat shock protein expression an...
(A) IF imaging of HSP27, HSP70, and GLUT1 in WT, dyW–/–, and dyW–/– + rhLAM-111 (contralateral legs). HSP27 and HSP70 are localized to skeletal muscle cytoplasm, which is associated with protein chaperone and unfolding activity. GLUT1 expression on the muscle fiber sarcolemma increases with rhLAM-111 treatments. Scale bar: 50 μm. (B) Western blot analysis was performed to measure and quantify HSP70 (relative to total protein). n = 4 per group. (C) Western blot quantification of GLUT1 (relative to total protein). n = 3 samples for WT and n = 4 for dyW–/– and dyW–/– + rhLAM-111 groups. (D) Enzyme histochemistry for NADH showing high levels of accumulation in PBS-treated dyW–/– TA compared with WT. RhLAM-111 restores NADH expression similar to WT levels in 7 days after treatment. Data are shown as mean ± SD. *P < 0.05; **P < 0.01 by 1-way ANOVA followed by Bonferonni post-hoc comparison between all groups.

Copyright © 2025 American Society for Clinical Investigation
ISSN 2379-3708

Sign up for email alerts