Go to The Journal of Clinical Investigation
  • About
  • Editors
  • Consulting Editors
  • For authors
  • Publication ethics
  • Publication alerts by email
  • Transfers
  • Advertising
  • Job board
  • Contact
  • Physician-Scientist Development
  • Current issue
  • Past issues
  • By specialty
    • COVID-19
    • Cardiology
    • Immunology
    • Metabolism
    • Nephrology
    • Oncology
    • Pulmonology
    • All ...
  • Videos
  • Collections
    • In-Press Preview
    • Resource and Technical Advances
    • Clinical Research and Public Health
    • Research Letters
    • Editorials
    • Perspectives
    • Physician-Scientist Development
    • Reviews
    • Top read articles

  • Current issue
  • Past issues
  • Specialties
  • In-Press Preview
  • Resource and Technical Advances
  • Clinical Research and Public Health
  • Research Letters
  • Editorials
  • Perspectives
  • Physician-Scientist Development
  • Reviews
  • Top read articles
  • About
  • Editors
  • Consulting Editors
  • For authors
  • Publication ethics
  • Publication alerts by email
  • Transfers
  • Advertising
  • Job board
  • Contact
Thyroid hormone promotes fetal neurogenesis
Federico Salas-Lucia, … , Randy Stout, Antonio C. Bianco
Federico Salas-Lucia, … , Randy Stout, Antonio C. Bianco
Published September 4, 2025
Citation Information: JCI Insight. 2025;10(19):e194445. https://doi.org/10.1172/jci.insight.194445.
View: Text | PDF
Research Article Endocrinology Neuroscience

Thyroid hormone promotes fetal neurogenesis

  • Text
  • PDF
Abstract

Maternal low thyroxine (T4) serum levels during the first trimester of pregnancy correlate with cerebral cortex volume and mental development of the progeny, but why neural cells during early fetal brain development are vulnerable to maternal T4 levels remains unknown. In this study, using iPSCs obtained from a boy with a loss-of-function mutation in MCT8 — a transporter previously identified as critical for thyroid hormone uptake and action in neural cells — we demonstrate that thyroid hormone induces transcriptional changes that promote the progression of human neural precursor cells along the dorsal projection trajectory. Consistent with these findings, single-cell, spatial, and bulk transcriptomics from MCT8-deficient cerebral organoids and cultures of human neural precursor cells underscored the necessity for optimal thyroid hormone levels for these cells to differentiate into neurons. The controlled intracellular activation of T4 signaling occurs through the transient expression of the enzyme type 2 deiodinase, which converts T4 into its active form, T3, alongside the coordinated expression of thyroid hormone nuclear receptors. The intracellular activation of T4 in neural precursor cells results in transcriptional changes important for their division mode and cell cycle progression. Thus, T4 is essential for fetal neurogenesis, highlighting the importance of adequate treatment for mothers with hypothyroidism.

Authors

Federico Salas-Lucia, Sergio Escamilla, Amanda Charest, Hanzi Jiang, Randy Stout, Antonio C. Bianco

×

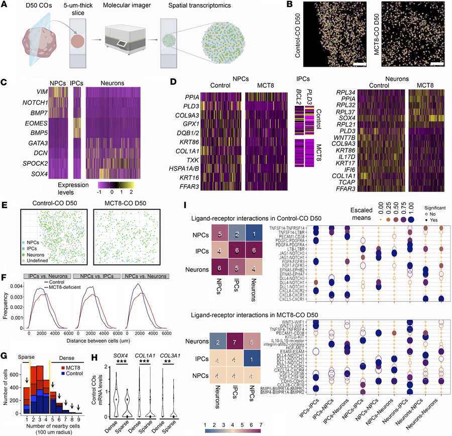
Figure 2

Spatial transcriptomics analysis of D50 Control- and MCT8-COs.

Options: View larger image (or click on image) Download as PowerPoint
Spatial transcriptomics analysis of D50 Control- and MCT8-COs.
(A) Schem...
(A) Schematic representation of obtaining spatial transcriptomic data. (B) Image showing the cell segmentation on the indicated COs, based on transcript localization data. Scale bars: 100 μm. (C) Heatmap showing the relative expression levels of the genes used to identify the indicated neural cell types. (D) Heatmap of the differentially expressed genes in the indicated neural cells between control versus MCT8-COs. (E) Same as in B, except the cells are classified into the indicated types. (F) Distribution of distances between the indicated cells and groups. (G) Histogram of the distribution of cell densities. Considering a radius of 100 μm, if only 1 cell was in contact with another cell, the distribution was considered sparse. If 1 cell was in contact with 5 or more cells, it was considered dense. (H) Violin plots show the expression levels of the indicated genes, considering the indicated cellular densities. **P < 0.01, ***P < 0.001 by multiple-testing P-value adjustments using the Benjamini-Hochberg method. The analysis of the differentially expressed genes was performed using the findMarkers function and Wilcoxon’s test. (I) Ligand-receptor interaction between the indicated neural cells in control and MCT8-deficient COs. Differentially expressed gene threshold: P < 0.05; the CellPhoneDB toolkit was used to assess significant receptor-ligand dyads.

Copyright © 2025 American Society for Clinical Investigation
ISSN 2379-3708

Sign up for email alerts