Go to The Journal of Clinical Investigation
  • About
  • Editors
  • Consulting Editors
  • For authors
  • Publication ethics
  • Publication alerts by email
  • Transfers
  • Advertising
  • Job board
  • Contact
  • Physician-Scientist Development
  • Current issue
  • Past issues
  • By specialty
    • COVID-19
    • Cardiology
    • Immunology
    • Metabolism
    • Nephrology
    • Oncology
    • Pulmonology
    • All ...
  • Videos
  • Collections
    • In-Press Preview
    • Resource and Technical Advances
    • Clinical Research and Public Health
    • Research Letters
    • Editorials
    • Perspectives
    • Physician-Scientist Development
    • Reviews
    • Top read articles

  • Current issue
  • Past issues
  • Specialties
  • In-Press Preview
  • Resource and Technical Advances
  • Clinical Research and Public Health
  • Research Letters
  • Editorials
  • Perspectives
  • Physician-Scientist Development
  • Reviews
  • Top read articles
  • About
  • Editors
  • Consulting Editors
  • For authors
  • Publication ethics
  • Publication alerts by email
  • Transfers
  • Advertising
  • Job board
  • Contact
Posttranscriptional control of hepatic CEACAM1 3′UTR by human antigen R (HuR) mitigates sterile liver inflammation
Brian Cheng, Tristan D. Tibbe, Siyuan Yao, Megan Wei, Zeriel Y. Wong, Taylor Torgerson, Richard Chiu, Aanchal S. Kasargod, Kojiro Nakamura, Monica Cappelletti, Myung Sim, Douglas G. Farmer, Fady Kaldas, Jerzy W. Kupiec-Weglinski, Kenneth J. Dery
Brian Cheng, Tristan D. Tibbe, Siyuan Yao, Megan Wei, Zeriel Y. Wong, Taylor Torgerson, Richard Chiu, Aanchal S. Kasargod, Kojiro Nakamura, Monica Cappelletti, Myung Sim, Douglas G. Farmer, Fady Kaldas, Jerzy W. Kupiec-Weglinski, Kenneth J. Dery
View: Text | PDF
Research Article Hepatology Immunology Inflammation

Posttranscriptional control of hepatic CEACAM1 3′UTR by human antigen R (HuR) mitigates sterile liver inflammation

  • Text
  • PDF
Abstract

Hepatic ischemia-reperfusion injury (IRI) disrupts cellular signaling pathways and contributes to early allograft dysfunction (EAD) in orthotopic liver transplantation (OLT). In this study, we found that the hepatic RNA binding protein Human Antigen R (HuR) regulated the 3′ untranslated region (UTR) of Carcinoembryonic Antigen-Related Cell Adhesion Molecule 1 (Ceacam1) following ischemic stress. Hepatocyte-specific preinjury HuR-null mice exhibited elevated LDH-5 isoenzyme activity and reduced Ceacam1-S expression, reflecting tissue-specific injury. In situ hybridization demonstrated that the stability of Ceacam1 mRNA depended on HuR. Luciferase assays identified Ceacam1 3′UTR cis-elements responsive to high oxygen tension. HuR-targeting short-activating RNAs (saRNAs) preferentially induced the alternative splicing of Ceacam1-S. Antisense oligos directed to the Ceacam1 3′UTR protected WT mice against acute liver injury. In the clinical arm, increased HuR and CEACAM1 expression were associated with reduced proinflammatory phenotype and a lower incidence of EAD in patients with OLT (n = 164). Human discarded livers with elevated ELAVL1/CEACAM1 levels correlated with improved tissue homeostasis. These findings suggest that HuR regulation of Ceacam1 represents a key determinant of donor tissue quality and offers a potential target for future therapeutic strategies in OLT recipients.

Authors

Brian Cheng, Tristan D. Tibbe, Siyuan Yao, Megan Wei, Zeriel Y. Wong, Taylor Torgerson, Richard Chiu, Aanchal S. Kasargod, Kojiro Nakamura, Monica Cappelletti, Myung Sim, Douglas G. Farmer, Fady Kaldas, Jerzy W. Kupiec-Weglinski, Kenneth J. Dery

×

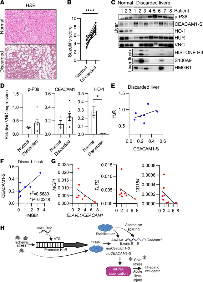
Figure 8

Hepatic ELAVL1 and CEACAM1 mRNA expression correlate with improved tissue homeostasis in human discarded liver biopsies.

Options: View larger image (or click on image) Download as PowerPoint
Hepatic ELAVL1 and CEACAM1 mRNA expression correlate with improved tissu...
(A) Representative examination of H&E-stained discarded livers (original magnification, ×150; scale bars: 100 μm) and TUNEL staining (original magnification, ×150; scale bars: 200 μm). (B) Suzuki’s histological grading (n = 9/group). (C) Western blots assisted detection of markers known to be associated with IRI in normal (n = 3), discarded liver tissue, and liver flush samples (n = 8/group). The absence of VNC expression led to the exclusion of Patient 1 (discarded) liver tissue from further protein analyses. (D) Quantitation of blots shown in C, relative VNC (n = 3/normal, n = 7/discarded). (E) Correlation of HUR versus CEACAM1 protein expression in liver tissue (n = 7). (F) Correlation of CEACAM1-S versus HMGB1 protein expression in discarded liver flush samples (n = 8). (G) Correlation of discarded liver ELAVL1/CEACAM1 to proinflammatory markers MCP1, TLR2, and CD154 (n = 8). (H) Model of the relationship of hepatic HuR and Ceacam1-S under high oxygen tension. HuR-targeting saRNAs enhance HuR expression under ischemic stress. This induces HuR coordination with the spliceosome, via so-far uncharacterized mechanisms, to influence the alternative splicing of Ceacam1. Additionally, HuR stabilizes Ceacam1 mRNA during cold stress and acute liver injury, protecting hepatocytes from cell death.

Copyright © 2026 American Society for Clinical Investigation
ISSN 2379-3708

Sign up for email alerts