Go to The Journal of Clinical Investigation
  • About
  • Editors
  • Consulting Editors
  • For authors
  • Publication ethics
  • Publication alerts by email
  • Transfers
  • Advertising
  • Job board
  • Contact
  • Physician-Scientist Development
  • Current issue
  • Past issues
  • By specialty
    • COVID-19
    • Cardiology
    • Immunology
    • Metabolism
    • Nephrology
    • Oncology
    • Pulmonology
    • All ...
  • Videos
  • Collections
    • In-Press Preview
    • Resource and Technical Advances
    • Clinical Research and Public Health
    • Research Letters
    • Editorials
    • Perspectives
    • Physician-Scientist Development
    • Reviews
    • Top read articles

  • Current issue
  • Past issues
  • Specialties
  • In-Press Preview
  • Resource and Technical Advances
  • Clinical Research and Public Health
  • Research Letters
  • Editorials
  • Perspectives
  • Physician-Scientist Development
  • Reviews
  • Top read articles
  • About
  • Editors
  • Consulting Editors
  • For authors
  • Publication ethics
  • Publication alerts by email
  • Transfers
  • Advertising
  • Job board
  • Contact
Posttranscriptional control of hepatic CEACAM1 3′UTR by human antigen R (HuR) mitigates sterile liver inflammation
Brian Cheng, Tristan D. Tibbe, Siyuan Yao, Megan Wei, Zeriel Y. Wong, Taylor Torgerson, Richard Chiu, Aanchal S. Kasargod, Kojiro Nakamura, Monica Cappelletti, Myung Sim, Douglas G. Farmer, Fady Kaldas, Jerzy W. Kupiec-Weglinski, Kenneth J. Dery
Brian Cheng, Tristan D. Tibbe, Siyuan Yao, Megan Wei, Zeriel Y. Wong, Taylor Torgerson, Richard Chiu, Aanchal S. Kasargod, Kojiro Nakamura, Monica Cappelletti, Myung Sim, Douglas G. Farmer, Fady Kaldas, Jerzy W. Kupiec-Weglinski, Kenneth J. Dery
View: Text | PDF
Research Article Hepatology Immunology Inflammation

Posttranscriptional control of hepatic CEACAM1 3′UTR by human antigen R (HuR) mitigates sterile liver inflammation

  • Text
  • PDF
Abstract

Hepatic ischemia-reperfusion injury (IRI) disrupts cellular signaling pathways and contributes to early allograft dysfunction (EAD) in orthotopic liver transplantation (OLT). In this study, we found that the hepatic RNA binding protein Human Antigen R (HuR) regulated the 3′ untranslated region (UTR) of Carcinoembryonic Antigen-Related Cell Adhesion Molecule 1 (Ceacam1) following ischemic stress. Hepatocyte-specific preinjury HuR-null mice exhibited elevated LDH-5 isoenzyme activity and reduced Ceacam1-S expression, reflecting tissue-specific injury. In situ hybridization demonstrated that the stability of Ceacam1 mRNA depended on HuR. Luciferase assays identified Ceacam1 3′UTR cis-elements responsive to high oxygen tension. HuR-targeting short-activating RNAs (saRNAs) preferentially induced the alternative splicing of Ceacam1-S. Antisense oligos directed to the Ceacam1 3′UTR protected WT mice against acute liver injury. In the clinical arm, increased HuR and CEACAM1 expression were associated with reduced proinflammatory phenotype and a lower incidence of EAD in patients with OLT (n = 164). Human discarded livers with elevated ELAVL1/CEACAM1 levels correlated with improved tissue homeostasis. These findings suggest that HuR regulation of Ceacam1 represents a key determinant of donor tissue quality and offers a potential target for future therapeutic strategies in OLT recipients.

Authors

Brian Cheng, Tristan D. Tibbe, Siyuan Yao, Megan Wei, Zeriel Y. Wong, Taylor Torgerson, Richard Chiu, Aanchal S. Kasargod, Kojiro Nakamura, Monica Cappelletti, Myung Sim, Douglas G. Farmer, Fady Kaldas, Jerzy W. Kupiec-Weglinski, Kenneth J. Dery

×

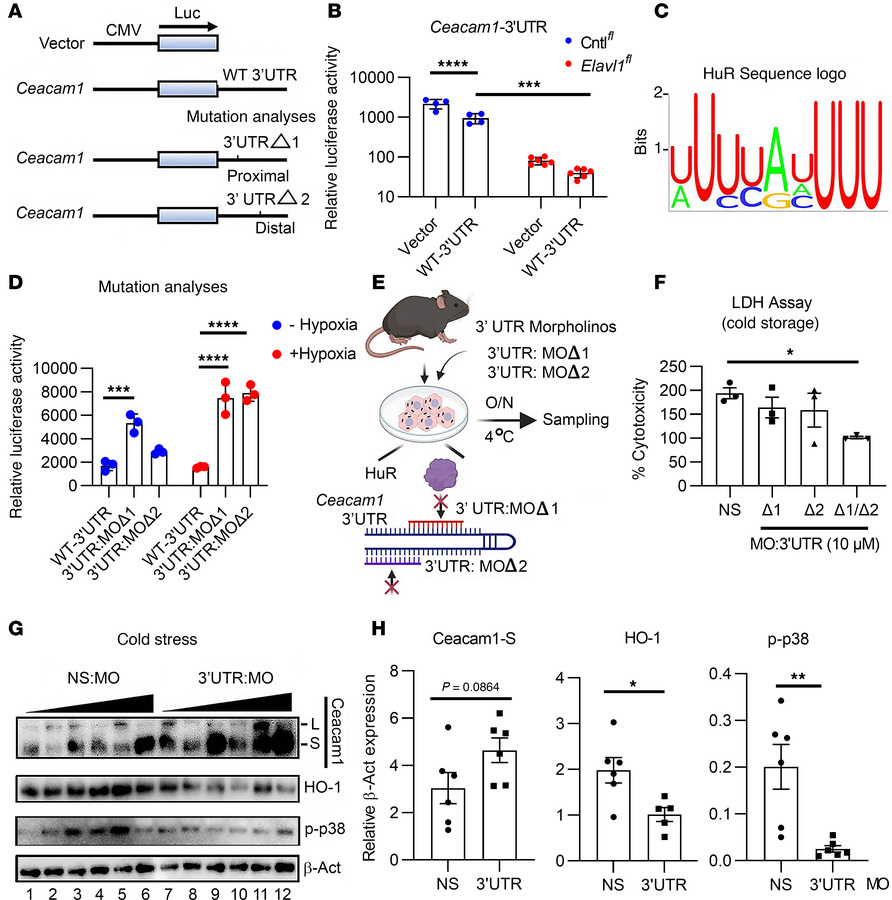
Figure 3

HuR posttranscriptionally targets hypoxia-responsive elements encoded within the Ceacam1 3′UTR for mRNA stabilization.

Options: View larger image (or click on image) Download as PowerPoint
HuR posttranscriptionally targets hypoxia-responsive elements encoded wi...
(A) Luciferase (Luc) constructs showing WT or mutation analyses using 13-nucleotide deletions of the Ceacam1 3′UTR sequence (denoted by Δ1 or Δ2). Proximal versus distal refers to the location of the deletion mutations relative to the start of exon 9. CMV refers to cytomegalovirus promoter. (B) Cntlfl hepatocytes (blue) versus Elavl1fl (red) origin were transfected with Vector or WT-3′UTR sequence (n = 4–6/group). Relative luciferase activity was determined as relative light units. (C) A HuR Sequence Logo shows conserved nucleotide positions in its RNA binding sequence. (D) Cntlfl hepatocytes were cultured under Hypoxia (blue) versus +Hypoxia (red) conditions using WT versus deletion constructs (n = 3/group). (E) Schematic of MOs targeting the Ceacam1 3′UTR cultured under cold stress. (F) LDH cytotoxicity assay in WT hepatocytes cultured with nonspecific (NS) MOs, individual, or combined 3′UTR:MOs, treated with 3-hour cold stress (n = 3/group). (G and H) Western blots and quantitation of Ceacam1, HO-1, p-p38, and β-Actin expression in cold-stressed WT hepatocytes. The concentration of MOs was 2.5 μM (lanes 1–2, 7–8), 5 μM (lanes 3–4, 9–10), and 10 μM (lanes 5–6, 11–12) represented by the ascending black triangle. (H) Quantitation of Ceacam1, HO-1, p-p38, and β-Actin expression. B and D were analyzed using 2-way ANOVA and Tukey’s HSD test. F was analyzed by Brown-Forsythe and Welch 2-way ANOVA, followed by a Dunnett T3 post hoc test. H was analyzed by unpaired 2-tailed t test for 3′UTR:MO versus NS:MO groups (n = 6). Data are expressed are from at least 3 independent experiments (data are shown as mean ± SEM). *P < 0.05, **P < 0.01, ***P < 0.001, and ****P < 0.0001.

Copyright © 2026 American Society for Clinical Investigation
ISSN 2379-3708

Sign up for email alerts