Go to The Journal of Clinical Investigation
  • About
  • Editors
  • Consulting Editors
  • For authors
  • Publication ethics
  • Publication alerts by email
  • Transfers
  • Advertising
  • Job board
  • Contact
  • Physician-Scientist Development
  • Current issue
  • Past issues
  • By specialty
    • COVID-19
    • Cardiology
    • Immunology
    • Metabolism
    • Nephrology
    • Oncology
    • Pulmonology
    • All ...
  • Videos
  • Collections
    • In-Press Preview
    • Resource and Technical Advances
    • Clinical Research and Public Health
    • Research Letters
    • Editorials
    • Perspectives
    • Physician-Scientist Development
    • Reviews
    • Top read articles

  • Current issue
  • Past issues
  • Specialties
  • In-Press Preview
  • Resource and Technical Advances
  • Clinical Research and Public Health
  • Research Letters
  • Editorials
  • Perspectives
  • Physician-Scientist Development
  • Reviews
  • Top read articles
  • About
  • Editors
  • Consulting Editors
  • For authors
  • Publication ethics
  • Publication alerts by email
  • Transfers
  • Advertising
  • Job board
  • Contact
A multiomics analysis identifies retinol metabolism in fibroblasts as a key pathway in wound healing
Till Wüstemann, Elizabeta Madzharova, Mateusz S. Wietecha, Norbert B. Ghyselinck, Marcus Höring, Gerhard Liebisch, Nicola Zamboni, Ulrich auf dem Keller, Sabine Werner
Till Wüstemann, Elizabeta Madzharova, Mateusz S. Wietecha, Norbert B. Ghyselinck, Marcus Höring, Gerhard Liebisch, Nicola Zamboni, Ulrich auf dem Keller, Sabine Werner
View: Text | PDF
Research Article Cell biology Dermatology Metabolism

A multiomics analysis identifies retinol metabolism in fibroblasts as a key pathway in wound healing

  • Text
  • PDF
Abstract

Impaired wound healing poses a major and increasingly frequent health problem. Among the key players in the healing process are fibroblasts, but their metabolic profile in healing wounds is largely unknown. Using a combination of transcriptomics, targeted proteomics, and metabolomics, we identified retinol metabolism as a top regulated pathway in wound fibroblasts. This is functionally relevant, since even a mild retinol deficiency caused a delay in wound closure and reepithelialization, which mainly resulted from misdirected keratinocyte migration on the new granulation tissue. Quantitative proteomics identified integrin subunit α11 as a less abundant protein in wounds of mice subjected to a retinol-deficient diet. Reduced levels of this fibroblast-specific protein likely altered the granulation tissue matrix, which in turn affected reepithelialization. These results provide a comprehensive overview of the transcriptome, proteome, and metabolome of wound fibroblasts and identify retinol metabolism in fibroblasts as a key regulator of tissue repair.

Authors

Till Wüstemann, Elizabeta Madzharova, Mateusz S. Wietecha, Norbert B. Ghyselinck, Marcus Höring, Gerhard Liebisch, Nicola Zamboni, Ulrich auf dem Keller, Sabine Werner

×

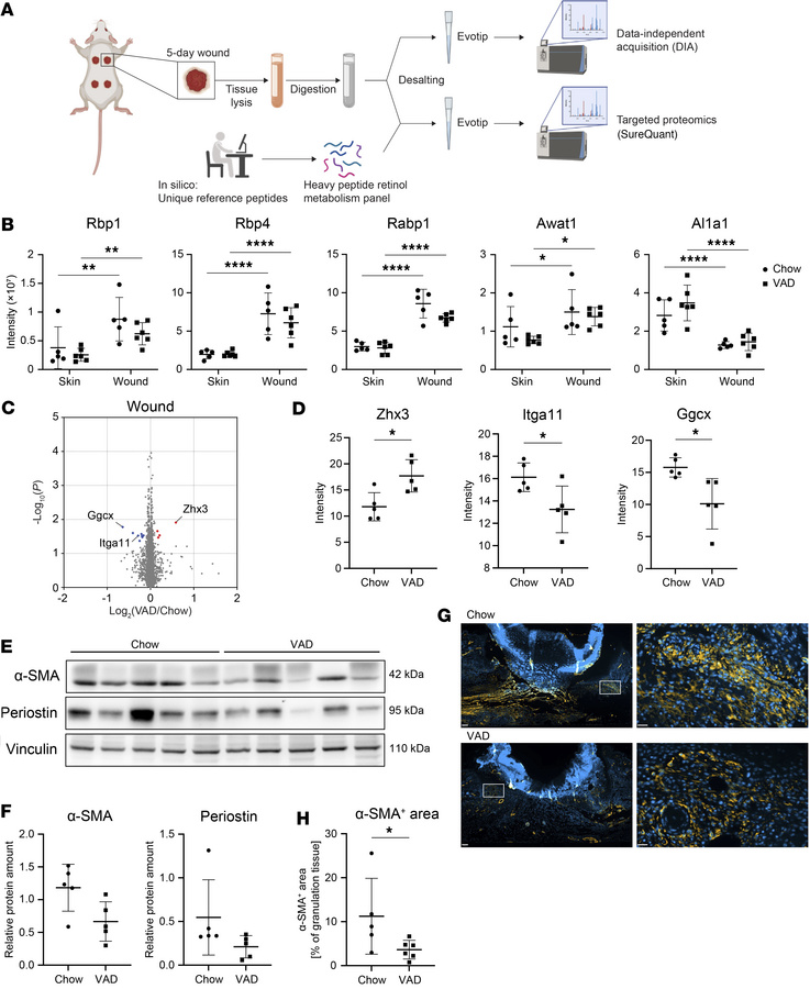
Figure 5

Wounding alters the abundance of retinol metabolism proteins in the skin, and VAD alters the wound proteome.

Options: View larger image (or click on image) Download as PowerPoint
Wounding alters the abundance of retinol metabolism proteins in the skin...
(A) Outline of the experimental setup. Created in BioRender. Werner, S. (2025) https://BioRender.com/z88rn2k (B) Quantification of significantly differentially abundant retinol metabolism proteins in skin and wound samples of chow-fed or VAD-treated mice based on targeted proteomics analysis (SureQuant). N = 5-6 mice. Awat1, acyl-CoA wax alcohol acyltransferase 1. (C) Volcano plot showing differentially abundant proteins in lysates from 5-day wounds of chow-fed or VAD-treated mice based on untargeted DIA proteomics analysis. Colored points indicate significantly differentially abundant proteins (P < 0.05, |logFC| > 0.15). N = 5 mice. (D) Quantification of top hits based on DIA analysis in C. N = 5 mice. (E) Western blot for α-SMA, periostin, and vinculin (loading control) using total wound lysates of chow-fed or VAD-treated mice. (F) Quantification of the band intensities of E and representation as ratio to the respective vinculin loading control. N = 5 mice per treatment group. (G) Representative images of immunofluorescence stainings for α-SMA (Cy3, orange) of 5-day wound sections of chow-fed and VAD-treated mice from an independent experiment. Hoechst was used to stain nuclei (blue). The area indicated with a white rectangle is shown at higher magnification at the right-hand side. Scale bars: 200 μm (overview) or 20 μm (detail). (H) Percentage of the α-SMA+ area in the granulation tissue of 5-day wound sections (G), determined by quantification of the Cy3-positive area and subtracting the background from the secondary antibody control. N = 5–6 mice per treatment group. Graphs show mean ± SD. *P < 0.05, **P < 0.01, ****P < 0.0001. Two-way ANOVA, Šídák’s multiple comparisons test (B), or Mann-Whitney test (D, F, and H).

Copyright © 2026 American Society for Clinical Investigation
ISSN 2379-3708

Sign up for email alerts