Go to The Journal of Clinical Investigation
  • About
  • Editors
  • Consulting Editors
  • For authors
  • Publication ethics
  • Publication alerts by email
  • Transfers
  • Advertising
  • Job board
  • Contact
  • Physician-Scientist Development
  • Current issue
  • Past issues
  • By specialty
    • COVID-19
    • Cardiology
    • Immunology
    • Metabolism
    • Nephrology
    • Oncology
    • Pulmonology
    • All ...
  • Videos
  • Collections
    • In-Press Preview
    • Resource and Technical Advances
    • Clinical Research and Public Health
    • Research Letters
    • Editorials
    • Perspectives
    • Physician-Scientist Development
    • Reviews
    • Top read articles

  • Current issue
  • Past issues
  • Specialties
  • In-Press Preview
  • Resource and Technical Advances
  • Clinical Research and Public Health
  • Research Letters
  • Editorials
  • Perspectives
  • Physician-Scientist Development
  • Reviews
  • Top read articles
  • About
  • Editors
  • Consulting Editors
  • For authors
  • Publication ethics
  • Publication alerts by email
  • Transfers
  • Advertising
  • Job board
  • Contact
Insights into absence of lymphoma despite fulminant Epstein-Barr virus infection in patients with XIAP deficiency
Yizhe Sun, Janet Chou, Kevin D. Dong, Steven P. Gygi, Benjamin E. Gewurz
Yizhe Sun, Janet Chou, Kevin D. Dong, Steven P. Gygi, Benjamin E. Gewurz
View: Text | PDF
Research Article Infectious disease Virology

Insights into absence of lymphoma despite fulminant Epstein-Barr virus infection in patients with XIAP deficiency

  • Text
  • PDF
Abstract

X-linked Lymphoproliferative Syndromes (XLP), arising from mutations in SH2D1A or XIAP genes, are characterized by fulminant Epstein-Barr virus (EBV) infection. Lymphomas occur frequently in XLP-1 and in other congenital conditions with heightened EBV susceptibility, but not in XLP-2. Why XLP-2 patients are apparently protected from EBV-driven lymphomagenesis remains a key open question. To gain insights, newly EBV-infected versus receptor-stimulated primary B cells from XLP-2 patients or with XIAP CRISPR editing were compared with healthy controls. XIAP perturbation impeded outgrowth of newly EBV-infected B cells, but not of CD40 ligand and interleukin-21–stimulated B cells. XLP-2–deficient B cells showed significantly lower EBV transformation efficiency than cells from healthy controls. Interestingly, EBV-immortalized lymphoblastoid cell proliferation was not impaired by XIAP knockout, implicating a XIAP role in early EBV B cell transformation. Mechanistically, nascent EBV infection activated p53-mediated apoptosis signaling, which was counteracted by XIAP in control cells. With XIAP deficiency, EBV markedly elevated apoptosis rates over the first 2 weeks of infection. IFN-γ, whose levels are increased with severe XLP2 EBV infection, markedly increased newly EBV-infected B cell apoptosis. These findings underscored XIAP’s crucial role in support of the earliest stages of EBV-mediated B cell immortalization and provide insights into the curious absence of EBV+ lymphoma in patients with XLP-2.

Authors

Yizhe Sun, Janet Chou, Kevin D. Dong, Steven P. Gygi, Benjamin E. Gewurz

×

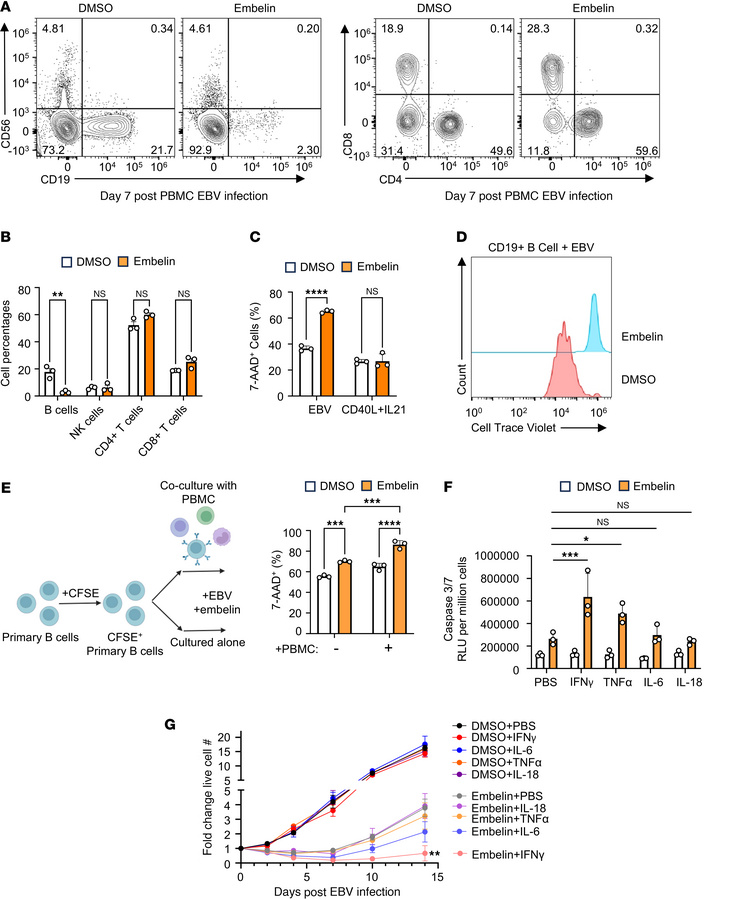
Figure 5

Embelin XIAP inhibition perturbs EBV-mediated primary B cell outgrowth and sensitizes newly infected cells to

Options: View larger image (or click on image) Download as PowerPoint
Embelin XIAP inhibition perturbs EBV-mediated primary B cell outgrowth a...
IFN-γ–triggered apoptosis. (A) FACS analysis of CD4+ or CD8+ T, CD56+ NK, and CD19+ B cell subsets from PBMCs of a control donor, infected with EBV and treated with DMSO or embelin, on Day 7 after EBV infection. (B) Mean + SD percentages of indicated cell subsets from A are shown. (C) Mean + SD %7-AAD+ cells from n = 3 replicates of DMSO or embelin-treated primary B cells on Day 4 after EBV infection or CD40L/IL21 treatment. (D) FACS analysis of embelin effects on infected B cell proliferation. PBMC cultures were labeled with Cell Trace Violet (CTV, whose levels are diluted by 50% with each cell division) and infected by EBV. Cells were treated with either DMSO or with embelin. CTV levels on CD19+ B cells from the PBMCs were measured on Day 7 after infection. (E) Mean + SD %7 AAD+ cells of primary B cells cultured alone or cocultured with autologous PBMCs and treated with either DMSO or embelin for 4 days. B cells were stained with CFSE as cell trace marker prior to PBMC coculture. (F) Mean + SD caspase 3/7 activity on Day 4 after infection from n = 3 replicates of cells treated with DMSO or embelin and also PBS, IFN-γ, TNF-α, IL-6, or IL-18. (G) Growth curve analysis of EBV-infected primary B cells treated with DMSO or embelin, together with IFN-γ, TNF-α, IL-6, or IL-18. Shown are mean ± SD fold-change live cell numbers from n = 3 replicates. Statistical significance was assessed by comparing each cytokine-treated group with PBS control group. DMSO, embelin (5 μM), and cytokines (all 50 ng/mL) were replenished every 3 days (A–G). Statistical significance was assessed by 2-tailed unpaired Student’s t test (B, C, and G) or 2-way ANOVA followed by Tukey’s multiple comparisons test (E and F). *P < 0.05, **P < 0.01, ***P < 0.001, ****P < 0.0001.

Copyright © 2026 American Society for Clinical Investigation
ISSN 2379-3708

Sign up for email alerts