Go to The Journal of Clinical Investigation
  • About
  • Editors
  • Consulting Editors
  • For authors
  • Publication ethics
  • Publication alerts by email
  • Transfers
  • Advertising
  • Job board
  • Contact
  • Physician-Scientist Development
  • Current issue
  • Past issues
  • By specialty
    • COVID-19
    • Cardiology
    • Immunology
    • Metabolism
    • Nephrology
    • Oncology
    • Pulmonology
    • All ...
  • Videos
  • Collections
    • In-Press Preview
    • Resource and Technical Advances
    • Clinical Research and Public Health
    • Research Letters
    • Editorials
    • Perspectives
    • Physician-Scientist Development
    • Reviews
    • Top read articles

  • Current issue
  • Past issues
  • Specialties
  • In-Press Preview
  • Resource and Technical Advances
  • Clinical Research and Public Health
  • Research Letters
  • Editorials
  • Perspectives
  • Physician-Scientist Development
  • Reviews
  • Top read articles
  • About
  • Editors
  • Consulting Editors
  • For authors
  • Publication ethics
  • Publication alerts by email
  • Transfers
  • Advertising
  • Job board
  • Contact
Insights into absence of lymphoma despite fulminant Epstein-Barr virus infection in patients with XIAP deficiency
Yizhe Sun, Janet Chou, Kevin D. Dong, Steven P. Gygi, Benjamin E. Gewurz
Yizhe Sun, Janet Chou, Kevin D. Dong, Steven P. Gygi, Benjamin E. Gewurz
View: Text | PDF
Research Article Infectious disease Virology

Insights into absence of lymphoma despite fulminant Epstein-Barr virus infection in patients with XIAP deficiency

  • Text
  • PDF
Abstract

X-linked Lymphoproliferative Syndromes (XLP), arising from mutations in SH2D1A or XIAP genes, are characterized by fulminant Epstein-Barr virus (EBV) infection. Lymphomas occur frequently in XLP-1 and in other congenital conditions with heightened EBV susceptibility, but not in XLP-2. Why XLP-2 patients are apparently protected from EBV-driven lymphomagenesis remains a key open question. To gain insights, newly EBV-infected versus receptor-stimulated primary B cells from XLP-2 patients or with XIAP CRISPR editing were compared with healthy controls. XIAP perturbation impeded outgrowth of newly EBV-infected B cells, but not of CD40 ligand and interleukin-21–stimulated B cells. XLP-2–deficient B cells showed significantly lower EBV transformation efficiency than cells from healthy controls. Interestingly, EBV-immortalized lymphoblastoid cell proliferation was not impaired by XIAP knockout, implicating a XIAP role in early EBV B cell transformation. Mechanistically, nascent EBV infection activated p53-mediated apoptosis signaling, which was counteracted by XIAP in control cells. With XIAP deficiency, EBV markedly elevated apoptosis rates over the first 2 weeks of infection. IFN-γ, whose levels are increased with severe XLP2 EBV infection, markedly increased newly EBV-infected B cell apoptosis. These findings underscored XIAP’s crucial role in support of the earliest stages of EBV-mediated B cell immortalization and provide insights into the curious absence of EBV+ lymphoma in patients with XLP-2.

Authors

Yizhe Sun, Janet Chou, Kevin D. Dong, Steven P. Gygi, Benjamin E. Gewurz

×

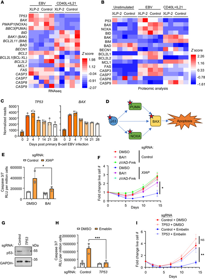
Figure 4

EBV but not CD40L/IL-21 activates p53- and BAX-dependent apoptosis in newly infected XIAP-deficient B cells.

Options: View larger image (or click on image) Download as PowerPoint
EBV but not CD40L/IL-21 activates p53- and BAX-dependent apoptosis in ne...
(A) RNA-seq analysis of XLP-2 patient or control primary B cells on Day 7 after EBV infection or CD40L/IL-21 treatment. Z-scores of normalized mRNA reads are shown. (B) Proteomic analysis of XLP-2 patient or control primary B cells on Day 7 after EBV infection or CD40L/IL-21 treatment. Unstimulated cells were harvested on Day 0. Z-scores of relative protein abundances are shown. (C) Mean + SD TP53 and BAX mRNA levels from n = 3 replicates of RNA-seq of healthy donor primary B cells on the indicated days after EBV infection (43). (D) p53 target genes PUMA and NOXA can upregulate BAX to activate intrinsic apoptosis. Red stars denote upregulation after EBV infection relative to CD40L/IL-21 levels. (E) Mean + SD caspase 3/7 activity on day 4 after EBV infection from n = 3 replicates of primary B cells electroporated with the indicated Cas9 RNPs and treated with BAI1. (F) Growth curve analysis of control versus XIAP edited primary B cells and cultured with DMSO, zVAD-Fmk, or BAI1 from Day 0 onwards. (G) Immunoblot analysis of WCL from primary B cells on day 3 after electroporation with the indicated Cas9 RNPs. Blots are representative of n = 3 experiments. (H) Mean + SD caspase 3/7 activity on Day 4 after EBV infection from n = 3 replicates of B cells electroporated with Cas9 RNPs, EBV-infected and treated with DMSO or embelin. (I) Growth curve analysis of control versus TP53 edited primary B cells cultured with DMSO or embelin from Day 0 onward. Shown are mean ± SD fold-change cell numbers, relative to uninfected values, from n = 3 replicates (F and I). DMSO, BAI1 (5μM), zVAD-Fmk (20 μM), and embelin (5 μM) were replenished every 3 days (E, F, H, and I). Statistical significance was assessed by 2-tailed unpaired Student’s t test (F and I) or 2-way ANOVA followed by Tukey’s multiple comparisons test (E and H). *P < 0.05, **P < 0.01, ***P < 0.001.

Copyright © 2026 American Society for Clinical Investigation
ISSN 2379-3708

Sign up for email alerts