Go to The Journal of Clinical Investigation
  • About
  • Editors
  • Consulting Editors
  • For authors
  • Publication ethics
  • Publication alerts by email
  • Transfers
  • Advertising
  • Job board
  • Contact
  • Physician-Scientist Development
  • Current issue
  • Past issues
  • By specialty
    • COVID-19
    • Cardiology
    • Immunology
    • Metabolism
    • Nephrology
    • Oncology
    • Pulmonology
    • All ...
  • Videos
  • Collections
    • In-Press Preview
    • Resource and Technical Advances
    • Clinical Research and Public Health
    • Research Letters
    • Editorials
    • Perspectives
    • Physician-Scientist Development
    • Reviews
    • Top read articles

  • Current issue
  • Past issues
  • Specialties
  • In-Press Preview
  • Resource and Technical Advances
  • Clinical Research and Public Health
  • Research Letters
  • Editorials
  • Perspectives
  • Physician-Scientist Development
  • Reviews
  • Top read articles
  • About
  • Editors
  • Consulting Editors
  • For authors
  • Publication ethics
  • Publication alerts by email
  • Transfers
  • Advertising
  • Job board
  • Contact
Insights into absence of lymphoma despite fulminant Epstein-Barr virus infection in patients with XIAP deficiency
Yizhe Sun, Janet Chou, Kevin D. Dong, Steven P. Gygi, Benjamin E. Gewurz
Yizhe Sun, Janet Chou, Kevin D. Dong, Steven P. Gygi, Benjamin E. Gewurz
View: Text | PDF
Research Article Infectious disease Virology

Insights into absence of lymphoma despite fulminant Epstein-Barr virus infection in patients with XIAP deficiency

  • Text
  • PDF
Abstract

X-linked Lymphoproliferative Syndromes (XLP), arising from mutations in SH2D1A or XIAP genes, are characterized by fulminant Epstein-Barr virus (EBV) infection. Lymphomas occur frequently in XLP-1 and in other congenital conditions with heightened EBV susceptibility, but not in XLP-2. Why XLP-2 patients are apparently protected from EBV-driven lymphomagenesis remains a key open question. To gain insights, newly EBV-infected versus receptor-stimulated primary B cells from XLP-2 patients or with XIAP CRISPR editing were compared with healthy controls. XIAP perturbation impeded outgrowth of newly EBV-infected B cells, but not of CD40 ligand and interleukin-21–stimulated B cells. XLP-2–deficient B cells showed significantly lower EBV transformation efficiency than cells from healthy controls. Interestingly, EBV-immortalized lymphoblastoid cell proliferation was not impaired by XIAP knockout, implicating a XIAP role in early EBV B cell transformation. Mechanistically, nascent EBV infection activated p53-mediated apoptosis signaling, which was counteracted by XIAP in control cells. With XIAP deficiency, EBV markedly elevated apoptosis rates over the first 2 weeks of infection. IFN-γ, whose levels are increased with severe XLP2 EBV infection, markedly increased newly EBV-infected B cell apoptosis. These findings underscored XIAP’s crucial role in support of the earliest stages of EBV-mediated B cell immortalization and provide insights into the curious absence of EBV+ lymphoma in patients with XLP-2.

Authors

Yizhe Sun, Janet Chou, Kevin D. Dong, Steven P. Gygi, Benjamin E. Gewurz

×

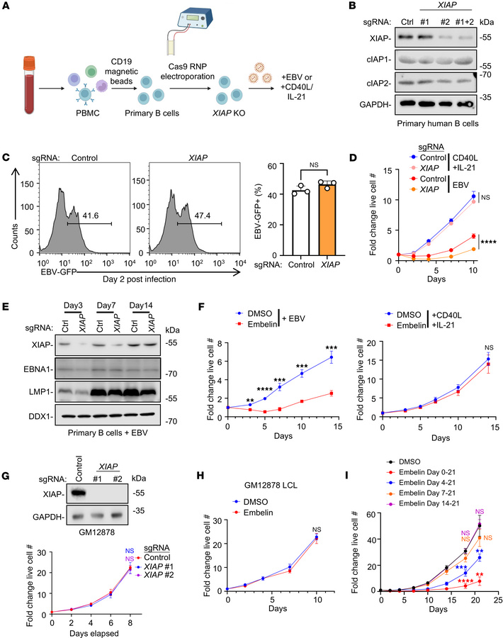
Figure 1

XIAP inactivation impairs the outgrowth of newly EBV-infected primary B cells.

Options: View larger image (or click on image) Download as PowerPoint
XIAP inactivation impairs the outgrowth of newly EBV-infected primary B ...
(A) Workflow: B cells were electroporated with Cas9 ribonucleoprotein (RNP) complexes containing XIAP targeting or nontargeting control single guide RNA (sgRNA). 1 hour after electroporation, cells were infected with EBV or stimulated by CD40L/IL-21. (B) Immunoblot analysis of whole cell lysates (WCL) from primary B cells on Day 3 after electroporation with Cas9 control or XIAP sgRNA-containing RNPs. (C) FACS analysis of control versus XIAP edited B cells at Day 2 after infection by EBV that expressed a GFP marker. Mean + SD GFP+ cell percentages from n = 3 replicates are shown. (D) Growth curve analysis of primary B cells electroporated with Cas9 RNPs and treated with CD40L/IL-21 or infected with EBV. (E) Immunoblot analysis of WCL from primary B cells transfected with RNP and on the indicated days after EBV infection. (F) Growth curve analysis of EBV+ (left) or CD40L/IL-21 treated (right) primary B cells treated with DMSO or the XIAP inhibitor embelin. (G) Immunoblot and growth curve analysis of Cas9+ GM12878 LCLs expressing control or XIAP-targeting sgRNAs. (H) Growth curve analysis of DMSO or embelin-treated GM12878. (I) Growth curve analysis of primary B cells infected by EBV at Day 0 and treated with embelin as indicated. Statistical significance was assessed by comparing each indicated groups with DMSO-treated control groups. Mean ± SD fold change cell numbers from n = 3 biological replicates, relative to Day 0 values, are shown (D and F–I). Blots are representative of n = 3 replicates. Blots of the same samples were run in parallel at the same time under identical conditions (B and E). Embelin (5 μM), CD40L (50 ng/mL) and IL-21 (50ng/mL) were replenished every 3 days (D, F, H, and I). Statistical significance was assessed by 2-tailed unpaired Student’s t test (C, D, F, H, and I) or 1-way ANOVA followed by Tukey’s multiple comparisons test (G). **P < 0.01, ***P < 0.001, ****P < 0.0001.

Copyright © 2026 American Society for Clinical Investigation
ISSN 2379-3708

Sign up for email alerts