Go to The Journal of Clinical Investigation
  • About
  • Editors
  • Consulting Editors
  • For authors
  • Publication ethics
  • Publication alerts by email
  • Transfers
  • Advertising
  • Job board
  • Contact
  • Physician-Scientist Development
  • Current issue
  • Past issues
  • By specialty
    • COVID-19
    • Cardiology
    • Immunology
    • Metabolism
    • Nephrology
    • Oncology
    • Pulmonology
    • All ...
  • Videos
  • Collections
    • In-Press Preview
    • Resource and Technical Advances
    • Clinical Research and Public Health
    • Research Letters
    • Editorials
    • Perspectives
    • Physician-Scientist Development
    • Reviews
    • Top read articles

  • Current issue
  • Past issues
  • Specialties
  • In-Press Preview
  • Resource and Technical Advances
  • Clinical Research and Public Health
  • Research Letters
  • Editorials
  • Perspectives
  • Physician-Scientist Development
  • Reviews
  • Top read articles
  • About
  • Editors
  • Consulting Editors
  • For authors
  • Publication ethics
  • Publication alerts by email
  • Transfers
  • Advertising
  • Job board
  • Contact
14-3-3ε–dependent deubiquitination and translocation of NLRP3 activates the inflammasome during sepsis
Xingyu Li, Siqi Ming, Can Cao, Yating Xu, Jingxian Shu, Ning Tan, Xi Huang, Yongjian Wu
Xingyu Li, Siqi Ming, Can Cao, Yating Xu, Jingxian Shu, Ning Tan, Xi Huang, Yongjian Wu
View: Text | PDF
Research Article Infectious disease Inflammation

14-3-3ε–dependent deubiquitination and translocation of NLRP3 activates the inflammasome during sepsis

  • Text
  • PDF
Abstract

The activation of the NLRP3 inflammasome is a pivotal step in hyperinflammation in sepsis; however, the regulatory mechanisms underlying its activation are not fully understood. In this study, we found that 14-3-3ε facilitates NLRP3 inflammasome activation by enhancing NLRP3 K63 deubiquitination and promoting its translocation to the mitochondria-associated ER membranes (MAMs) for full activation. Mass spectrometry revealed that 14-3-3ε binds to NLRP3 in macrophages during sepsis. Plasma 14-3-3ε levels were elevated in patients with sepsis and were positively associated with disease severity. 14-3-3ε promoted NLRP3 inflammasome activation by facilitating NLRP3 aggregation and NLRP3–ASC assembly. The interaction between 14-3-3ε and NLRP3 was dependent on phosphorylation at the S194 site of NLRP3 NACHT domain. The NLRP3–14-3-3ε interaction promoted K63 deubiquitination and enhanced the translocation of NLRP3 to MAMs, which is necessary for full activation of NLRP3 inflammasome. Furthermore, macrophage-conditional KO of 14-3-3ε or treatment with BV02, a 14-3-3 inhibitor, improved the survival rate and alleviated organ injuries in septic mice. Taken together, our data indicate that 14-3-3ε functions as a positive regulator of the NLRP3 inflammasome and could be a target for sepsis treatment.

Authors

Xingyu Li, Siqi Ming, Can Cao, Yating Xu, Jingxian Shu, Ning Tan, Xi Huang, Yongjian Wu

×

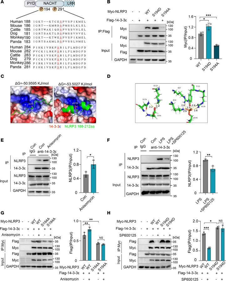
Figure 4

14-3-3ε–NLRP3 interaction depends on NLRP3 phosphorylation at S194 position.

Options: View larger image (or click on image) Download as PowerPoint
14-3-3ε–NLRP3 interaction depends on NLRP3 phosphorylation at S194 posit...
(A) Alignment of NLRP3 orthologs. S194 and S291 are marked in red. (B) Co-IP analysis of the interaction between 14-3-3ε and S194A or S194D NLRP3 protein. The gray-scale values of Myc-tagged NLRP3 protein bands were measured using the ImageJ software (n = 3). (C) Optimal conformation of the interaction between 14-3-3ε and NLRP3 188–212 amino acid sequence (without or with phosphorylation on S194) predicted using AlphaFold3; molecular visualization was carried out using the PyMOL software. (D) Residues in the protein complex subunits that form hydrogen bonds (yellow) presented in the stick mode. (E) Co-IP analysis of the endogenous interaction between 14-3-3ε and NLRP3 in iBMDMs with or without anisomycin treatment. The gray-scale values of NLRP3 protein bands were measured using the ImageJ software (n = 3). (F) iBMDMs were pretreated with SP600125 and then treated with LPS. Co-IP was performed and the gray-scale values of NLRP3 protein bands were measured using the ImageJ software (n = 3). (G) HEK-293T cells were transfected with FLAG-tagged 14-3-3ε and Myc-tagged NLRP3 plasmids with S194A mutation and then treated with anisomycin. The interaction between 14-3-3ε and NLRP3 was then detected using co-IP analysis. The gray-scale values of NLRP3 protein bands were measured using the ImageJ software (n = 3). (H) HEK-293T cells were transfected with FLAG-tagged 14-3-3ε and Myc-tagged NLRP3 plasmids with S194D mutation, before being treated with SP600125. The interaction between 14-3-3ε and NLRP3 was detected using co-IP analysis. The gray-scale values were measured using the ImageJ software (n = 3). Data are presented as mean ± SD and were analyzed using 1-way ANOVA with Tukey’s multiple-comparison test (B), 2-tailed t test (E and F), and 2-way ANOVA with Tukey’s multiple-comparison test (G and H). *P < 0.05; **P < 0.01; ***P < 0.001.

Copyright © 2026 American Society for Clinical Investigation
ISSN 2379-3708

Sign up for email alerts