Go to The Journal of Clinical Investigation
  • About
  • Editors
  • Consulting Editors
  • For authors
  • Publication ethics
  • Publication alerts by email
  • Transfers
  • Advertising
  • Job board
  • Contact
  • Physician-Scientist Development
  • Current issue
  • Past issues
  • By specialty
    • COVID-19
    • Cardiology
    • Immunology
    • Metabolism
    • Nephrology
    • Oncology
    • Pulmonology
    • All ...
  • Videos
  • Collections
    • In-Press Preview
    • Resource and Technical Advances
    • Clinical Research and Public Health
    • Research Letters
    • Editorials
    • Perspectives
    • Physician-Scientist Development
    • Reviews
    • Top read articles

  • Current issue
  • Past issues
  • Specialties
  • In-Press Preview
  • Resource and Technical Advances
  • Clinical Research and Public Health
  • Research Letters
  • Editorials
  • Perspectives
  • Physician-Scientist Development
  • Reviews
  • Top read articles
  • About
  • Editors
  • Consulting Editors
  • For authors
  • Publication ethics
  • Publication alerts by email
  • Transfers
  • Advertising
  • Job board
  • Contact
14-3-3ε–dependent deubiquitination and translocation of NLRP3 activates the inflammasome during sepsis
Xingyu Li, Siqi Ming, Can Cao, Yating Xu, Jingxian Shu, Ning Tan, Xi Huang, Yongjian Wu
Xingyu Li, Siqi Ming, Can Cao, Yating Xu, Jingxian Shu, Ning Tan, Xi Huang, Yongjian Wu
View: Text | PDF
Research Article Infectious disease Inflammation

14-3-3ε–dependent deubiquitination and translocation of NLRP3 activates the inflammasome during sepsis

  • Text
  • PDF
Abstract

The activation of the NLRP3 inflammasome is a pivotal step in hyperinflammation in sepsis; however, the regulatory mechanisms underlying its activation are not fully understood. In this study, we found that 14-3-3ε facilitates NLRP3 inflammasome activation by enhancing NLRP3 K63 deubiquitination and promoting its translocation to the mitochondria-associated ER membranes (MAMs) for full activation. Mass spectrometry revealed that 14-3-3ε binds to NLRP3 in macrophages during sepsis. Plasma 14-3-3ε levels were elevated in patients with sepsis and were positively associated with disease severity. 14-3-3ε promoted NLRP3 inflammasome activation by facilitating NLRP3 aggregation and NLRP3–ASC assembly. The interaction between 14-3-3ε and NLRP3 was dependent on phosphorylation at the S194 site of NLRP3 NACHT domain. The NLRP3–14-3-3ε interaction promoted K63 deubiquitination and enhanced the translocation of NLRP3 to MAMs, which is necessary for full activation of NLRP3 inflammasome. Furthermore, macrophage-conditional KO of 14-3-3ε or treatment with BV02, a 14-3-3 inhibitor, improved the survival rate and alleviated organ injuries in septic mice. Taken together, our data indicate that 14-3-3ε functions as a positive regulator of the NLRP3 inflammasome and could be a target for sepsis treatment.

Authors

Xingyu Li, Siqi Ming, Can Cao, Yating Xu, Jingxian Shu, Ning Tan, Xi Huang, Yongjian Wu

×

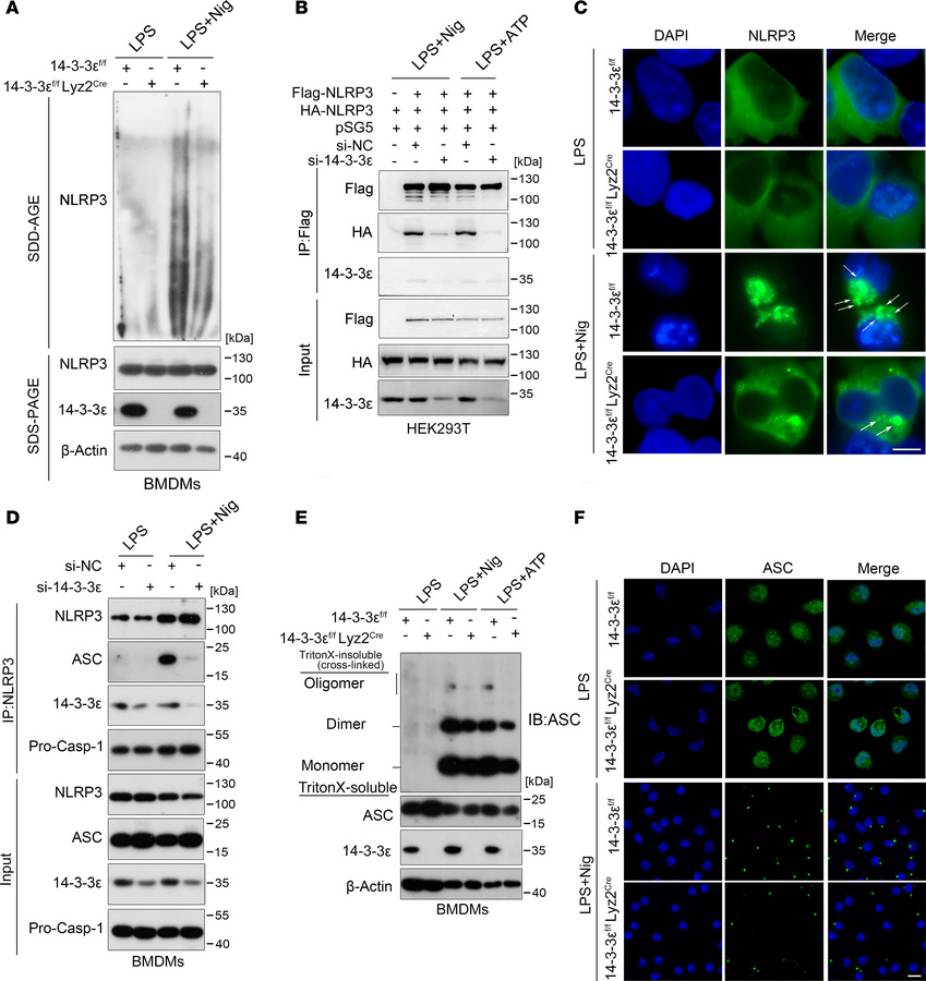
Figure 2

14-3-3ε facilitates the assembly of the NLRP3 inflammasome.

Options: View larger image (or click on image) Download as PowerPoint
14-3-3ε facilitates the assembly of the NLRP3 inflammasome.
(A) BMDMs fr...
(A) BMDMs from 14-3-3εfl/fl or 14-3-3εfl/fl Lyz2Cre mice were stimulated with LPS alone or with LPS and Nig; the NLRP3 oligomerization was then fractionated by SDD-AGE, and detected via western blot analysis. (B) Co-IP analysis of the interaction between FLAG tagged- and HA tagged-NLRP3 in HEK 293T cells transfected with si-NC or si–14-3-3ε and stimulated with LPS- and Nig or ATP. (C) BMDMs from14-3-3εfl/fl or 14-3-3εfl/fl Lyz2Cre mice were induced and treated with LPS and Nig, and NLRP3 was visualized using immunofluorescence staining and imaging using confocal microscopy. Scale bar:10 μm. (D) BMDMs were transfected with si-NC or si–14-3-3ε, and then NLRP3–ASC interactions in LPS and Nig-stimulated BMDMs were detected using co-IP analysis. (E and F) BMDMs from 14-3-3εfl/fl mice or 14-3-3εfl/fl Lyz2Cre mice were primed with LPS and stimulated with Nig or ATP. (E) ASC oligomerization was crosslinked by DSS and detected using western blot analysis. (F) ASC specks were detected using immunofluorescence staining with an anti-ASC antibody followed by confocal microscopy. Scale bar:10 μm.

Copyright © 2026 American Society for Clinical Investigation
ISSN 2379-3708

Sign up for email alerts