Go to The Journal of Clinical Investigation
  • About
  • Editors
  • Consulting Editors
  • For authors
  • Publication ethics
  • Publication alerts by email
  • Transfers
  • Advertising
  • Job board
  • Contact
  • Physician-Scientist Development
  • Current issue
  • Past issues
  • By specialty
    • COVID-19
    • Cardiology
    • Immunology
    • Metabolism
    • Nephrology
    • Oncology
    • Pulmonology
    • All ...
  • Videos
  • Collections
    • In-Press Preview
    • Resource and Technical Advances
    • Clinical Research and Public Health
    • Research Letters
    • Editorials
    • Perspectives
    • Physician-Scientist Development
    • Reviews
    • Top read articles

  • Current issue
  • Past issues
  • Specialties
  • In-Press Preview
  • Resource and Technical Advances
  • Clinical Research and Public Health
  • Research Letters
  • Editorials
  • Perspectives
  • Physician-Scientist Development
  • Reviews
  • Top read articles
  • About
  • Editors
  • Consulting Editors
  • For authors
  • Publication ethics
  • Publication alerts by email
  • Transfers
  • Advertising
  • Job board
  • Contact
14-3-3ε–dependent deubiquitination and translocation of NLRP3 activates the inflammasome during sepsis
Xingyu Li, Siqi Ming, Can Cao, Yating Xu, Jingxian Shu, Ning Tan, Xi Huang, Yongjian Wu
Xingyu Li, Siqi Ming, Can Cao, Yating Xu, Jingxian Shu, Ning Tan, Xi Huang, Yongjian Wu
View: Text | PDF
Research Article Infectious disease Inflammation

14-3-3ε–dependent deubiquitination and translocation of NLRP3 activates the inflammasome during sepsis

  • Text
  • PDF
Abstract

The activation of the NLRP3 inflammasome is a pivotal step in hyperinflammation in sepsis; however, the regulatory mechanisms underlying its activation are not fully understood. In this study, we found that 14-3-3ε facilitates NLRP3 inflammasome activation by enhancing NLRP3 K63 deubiquitination and promoting its translocation to the mitochondria-associated ER membranes (MAMs) for full activation. Mass spectrometry revealed that 14-3-3ε binds to NLRP3 in macrophages during sepsis. Plasma 14-3-3ε levels were elevated in patients with sepsis and were positively associated with disease severity. 14-3-3ε promoted NLRP3 inflammasome activation by facilitating NLRP3 aggregation and NLRP3–ASC assembly. The interaction between 14-3-3ε and NLRP3 was dependent on phosphorylation at the S194 site of NLRP3 NACHT domain. The NLRP3–14-3-3ε interaction promoted K63 deubiquitination and enhanced the translocation of NLRP3 to MAMs, which is necessary for full activation of NLRP3 inflammasome. Furthermore, macrophage-conditional KO of 14-3-3ε or treatment with BV02, a 14-3-3 inhibitor, improved the survival rate and alleviated organ injuries in septic mice. Taken together, our data indicate that 14-3-3ε functions as a positive regulator of the NLRP3 inflammasome and could be a target for sepsis treatment.

Authors

Xingyu Li, Siqi Ming, Can Cao, Yating Xu, Jingxian Shu, Ning Tan, Xi Huang, Yongjian Wu

×

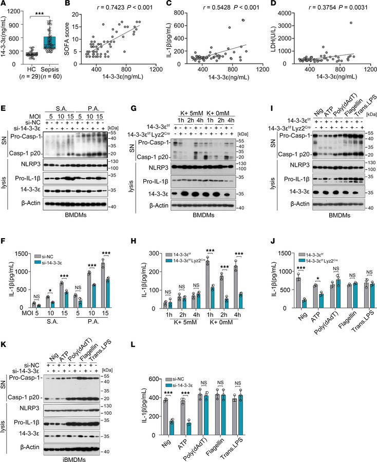
Figure 1

14-3-3ε specifically promotes the activation of NLRP3 inflammasome.

Options: View larger image (or click on image) Download as PowerPoint
14-3-3ε specifically promotes the activation of NLRP3 inflammasome.
(A) ...
(A) Levels of 14-3-3ε protein in the plasma of healthy controls (n = 29) and patients with sepsis (n = 60) determined using ELISA (HC, healthy control). (B–D) Pearson correlation between plasma14-3-3ε levels and SOFA score (B), IL-1β (C), or LDH (D) levels (n = 60). (E and F) BMDMs were transfected with si-NC or si–14-3-3ε for 24 hours and then infected with Staphylococcus aureus (S.A.) or Pseudomonas aeruginosa (P.A.) at the indicated MOI for 3 hours. The levels of indicated proteins were detected using western blot analysis (E) and the levels of IL-1β (n = 3) in culture supernatants were measured using ELISA (F). (G and H) BMDMs from 14-3-3εfl/fl mice or 14-3-3εfl/fl Lyz2Cre mice were induced and treated for different time periods with medium containing 0 or 5 mM K+. The levels of indicated proteins and the levels of IL-1β (n = 3) in culture supernatants were detected. (I and J) BMDMs from 14-3-3εfl/fl mice or 14-3-3εfl/fl Lyz2Cre mice were induced and treated with LPS and stimulated with Nig or ATP or transfected with poly(dAdT), flagellin, or LPS. The expression levels of the indicated proteins (I) and the levels of IL-1β (n = 3) in culture supernatants were detected (J). (K and L) iBMDMs were transfected with si-NC or si–14-3-3ε and were primed with LPS and stimulated with Nig or ATP or transfected with poly(dAdT), flagellin, or LPS. The expression levels of the indicated proteins (K) and the levels of IL-1β (n = 3) in culture supernatants were detected (L). Data are presented as mean ± SD and were analyzed using 2-tailed t test (A) and 2-way ANOVA with Tukey’s multiple-comparison test (F, H, J, and L). *P < 0.05; **P < 0.01; ***P < 0.001.

Copyright © 2026 American Society for Clinical Investigation
ISSN 2379-3708

Sign up for email alerts