Go to The Journal of Clinical Investigation
  • About
  • Editors
  • Consulting Editors
  • For authors
  • Publication ethics
  • Publication alerts by email
  • Transfers
  • Advertising
  • Job board
  • Contact
  • Physician-Scientist Development
  • Current issue
  • Past issues
  • By specialty
    • COVID-19
    • Cardiology
    • Immunology
    • Metabolism
    • Nephrology
    • Oncology
    • Pulmonology
    • All ...
  • Videos
  • Collections
    • In-Press Preview
    • Resource and Technical Advances
    • Clinical Research and Public Health
    • Research Letters
    • Editorials
    • Perspectives
    • Physician-Scientist Development
    • Reviews
    • Top read articles

  • Current issue
  • Past issues
  • Specialties
  • In-Press Preview
  • Resource and Technical Advances
  • Clinical Research and Public Health
  • Research Letters
  • Editorials
  • Perspectives
  • Physician-Scientist Development
  • Reviews
  • Top read articles
  • About
  • Editors
  • Consulting Editors
  • For authors
  • Publication ethics
  • Publication alerts by email
  • Transfers
  • Advertising
  • Job board
  • Contact
Macrophage-specific therapy blocks the lung’s mechanosensitive immune response to alveolar distension
Liberty Mthunzi, Mohammad N. Islam, Galina A. Gusarova, Brian Karolewski, Sunita Bhattacharya, Jahar Bhattacharya
Liberty Mthunzi, Mohammad N. Islam, Galina A. Gusarova, Brian Karolewski, Sunita Bhattacharya, Jahar Bhattacharya
View: Text | PDF
Research Article Cell biology Inflammation Pulmonology

Macrophage-specific therapy blocks the lung’s mechanosensitive immune response to alveolar distension

  • Text
  • PDF
Abstract

The lung’s mechanosensitive immune response to alveolar overdistension impedes ventilation therapy for hypoxemic respiratory failure. Though mechanistically unclear, the prevailing hypothesis is that the immune response results when alveolar overdistension stretches alveolar macrophages (AMs). Since this hypothesis is untested in live lungs, we optically imaged live mouse alveoli to detect alveolus-adherent, sessile AMs that communicate with the alveolar epithelium through connexin 43-containing (Cx43-containing) gap junctions. Alveolar hyperinflation did not stretch the AMs, but it increased AM Ca2+. AM-specific Cx43 deletion blocked the Ca2+ response, as well as lung injury due to mechanical ventilation at high tidal volume (HTV). HTV-induced injury was also inhibited by AM-targeted delivery of liposomes containing the inhibitor of endosomal Ca2+ release, xestospongin C. We conclude Cx43- and Ca2+-dependent AM-epithelium interactions determine the lung’s mechanosensitive immunity, providing a basis for therapy for ventilator-induced lung injury.

Authors

Liberty Mthunzi, Mohammad N. Islam, Galina A. Gusarova, Brian Karolewski, Sunita Bhattacharya, Jahar Bhattacharya

×

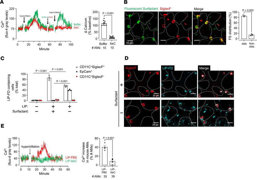
Figure 4

Targeted delivery of xestospongin C to AMs inhibits calcium mobilization.

Options: View larger image (or click on image) Download as PowerPoint
Targeted delivery of xestospongin C to AMs inhibits calcium mobilization...
(A) Tracings in different colors show Ca2+ responses in different sessile AMs following sequential hyperinflation challenges as shown (solid arrows). Alveolar microinfusions of buffer alone (green tracing), or buffer containing xestospongin C (XeC) (red tracing) were given as shown (dashed arrow) in different lungs. Bars show the group data following the second hyperinflation. Findings were replicated in 10 AMs from 4 lungs. (B) Confocal images show uptake of fluorescent surfactant (FM1-43–labeled) in AMs 2 hours after intranasal instillation. Dotted lines trace alveolar perimeters. Bars show quantification of uptake in lungs. FS, fluorescent surfactant. (C) Bars show flow cytometry quantification of liposome uptake in AMs (CD11C+SiglecF+), dendritic cells (CD11C+SiglecF–), and alveolar epithelium (EpCam+) from lung cell suspension 2 hours after instillation. The liposomes contained rhodamine B–labeled dextran of molecular weight 70 kDa (LIP-FD). The gating strategy is shown in Supplemental Figure 3A and Supplemental Figure 9. n = 3 lungs each group. (D) Confocal images show AM (SiglecF+) uptake of LIP-FD 2 hours after intranasal instillation in presence (+, upper panel) or absence of surfactant (–, lower panel). Note, merge images show LIP-FD uptake in macrophages in the presence (upper right) but not absence (lower left) of surfactant. (E) Tracings show Ca2+ response in AMs of mice intranasally instilled with liposomes encapsulating PBS (LIP-PBS) or xestospongin C (LIP-XeC) 2 hours prior to lung imaging. Bars show quantification of the percentage of AMs responding with Ca2+ increase after hyperinflation in AMs of mice intranasally instilled with LIP-PBS or LIP-XeC 2 hours prior to lung imaging. Data analyses. Group data are mean ± SEM. P values were calculated by 1-way ANOVA with Bonferroni’s correction (C) or paired (A) or unpaired (B and E) t test.

Copyright © 2026 American Society for Clinical Investigation
ISSN 2379-3708

Sign up for email alerts