Go to The Journal of Clinical Investigation
  • About
  • Editors
  • Consulting Editors
  • For authors
  • Publication ethics
  • Publication alerts by email
  • Transfers
  • Advertising
  • Job board
  • Contact
  • Physician-Scientist Development
  • Current issue
  • Past issues
  • By specialty
    • COVID-19
    • Cardiology
    • Immunology
    • Metabolism
    • Nephrology
    • Oncology
    • Pulmonology
    • All ...
  • Videos
  • Collections
    • In-Press Preview
    • Resource and Technical Advances
    • Clinical Research and Public Health
    • Research Letters
    • Editorials
    • Perspectives
    • Physician-Scientist Development
    • Reviews
    • Top read articles

  • Current issue
  • Past issues
  • Specialties
  • In-Press Preview
  • Resource and Technical Advances
  • Clinical Research and Public Health
  • Research Letters
  • Editorials
  • Perspectives
  • Physician-Scientist Development
  • Reviews
  • Top read articles
  • About
  • Editors
  • Consulting Editors
  • For authors
  • Publication ethics
  • Publication alerts by email
  • Transfers
  • Advertising
  • Job board
  • Contact
Macrophage-specific therapy blocks the lung’s mechanosensitive immune response to alveolar distension
Liberty Mthunzi, Mohammad N. Islam, Galina A. Gusarova, Brian Karolewski, Sunita Bhattacharya, Jahar Bhattacharya
Liberty Mthunzi, Mohammad N. Islam, Galina A. Gusarova, Brian Karolewski, Sunita Bhattacharya, Jahar Bhattacharya
View: Text | PDF
Research Article Cell biology Inflammation Pulmonology

Macrophage-specific therapy blocks the lung’s mechanosensitive immune response to alveolar distension

  • Text
  • PDF
Abstract

The lung’s mechanosensitive immune response to alveolar overdistension impedes ventilation therapy for hypoxemic respiratory failure. Though mechanistically unclear, the prevailing hypothesis is that the immune response results when alveolar overdistension stretches alveolar macrophages (AMs). Since this hypothesis is untested in live lungs, we optically imaged live mouse alveoli to detect alveolus-adherent, sessile AMs that communicate with the alveolar epithelium through connexin 43-containing (Cx43-containing) gap junctions. Alveolar hyperinflation did not stretch the AMs, but it increased AM Ca2+. AM-specific Cx43 deletion blocked the Ca2+ response, as well as lung injury due to mechanical ventilation at high tidal volume (HTV). HTV-induced injury was also inhibited by AM-targeted delivery of liposomes containing the inhibitor of endosomal Ca2+ release, xestospongin C. We conclude Cx43- and Ca2+-dependent AM-epithelium interactions determine the lung’s mechanosensitive immunity, providing a basis for therapy for ventilator-induced lung injury.

Authors

Liberty Mthunzi, Mohammad N. Islam, Galina A. Gusarova, Brian Karolewski, Sunita Bhattacharya, Jahar Bhattacharya

×

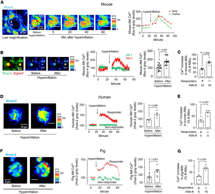
Figure 3

Hyperinflation causes calcium mobilization in mouse, human, and pig sessile AMs.

Options: View larger image (or click on image) Download as PowerPoint
Hyperinflation causes calcium mobilization in mouse, human, and pig sess...
(A) Confocal images of mouse alveolar epithelium loaded with the fluorescent cytosolic calcium indicator, fluo-4, show cytosolic Ca2+ fluorescence in a single AM at low (rectangle in low-magnification image on the left) and high magnification before (second image from the left) and after hyperinflation (third–sixth images from the left). Pseudocolors represent fluorescence expressed as gray levels as defined in the symbol key. Tracings show Ca2+ in cell body and pedicle (red and black circles in second image from the left). Replicated in 4 lungs. (B) Images from adjoining alveoli show AMs that responded with hyperinflation-induced Ca2+ increase (AM #2) versus an AM that did not respond (AMs #1). Tracings show corresponding time courses. Bars show comparisons of maximum Ca2+ before and after hyperinflation in AMs that responded to hyperinflation. Data are for 22 AMs from 6 mouse lungs. (C) Bars show comparisons for responders (+) and nonresponders (–) from mouse lungs. (D) Confocal images of human AMs loaded with the fluorescent mitochondrial calcium indicator, rhod-2, show mitochondrial Ca2+ fluorescence in a single AM at high magnification before and after hyperinflation. Pseudocolors represent fluorescence expressed as gray levels as defined in the symbol key. Tracings show mitochondrial Ca2+ in AMs. Bars show comparisons of maximum Ca2+ before and after hyperinflation in AMs that responded to hyperinflation. Data are for 4 AMs from 4 human lungs. (E) Bars show comparisons for responders (+) and nonresponders (–) from human lungs. (F) Confocal images of pig AMs loaded with the fluorescent mitochondrial calcium indicator, rhod-2, show mitochondrial Ca2+ fluorescence in a single AM at high magnification before and after hyperinflation. Pseudocolors represent fluorescence expressed as gray levels as defined in the symbol key. Tracings show mitochondrial Ca2+ in AMs. Bars show comparisons of maximum Ca2+ before and after hyperinflation in AMs that responded to hyperinflation. Data are for 8 AMs from 4 lungs. (G) Bars show paired comparisons for responders (+) and nonresponders (–) from pig lungs. Data analyses. Group data are mean ± SEM. P values were calculated by paired t test (B–F).

Copyright © 2026 American Society for Clinical Investigation
ISSN 2379-3708

Sign up for email alerts