Go to The Journal of Clinical Investigation
  • About
  • Editors
  • Consulting Editors
  • For authors
  • Publication ethics
  • Publication alerts by email
  • Transfers
  • Advertising
  • Job board
  • Contact
  • Physician-Scientist Development
  • Current issue
  • Past issues
  • By specialty
    • COVID-19
    • Cardiology
    • Immunology
    • Metabolism
    • Nephrology
    • Oncology
    • Pulmonology
    • All ...
  • Videos
  • Collections
    • In-Press Preview
    • Resource and Technical Advances
    • Clinical Research and Public Health
    • Research Letters
    • Editorials
    • Perspectives
    • Physician-Scientist Development
    • Reviews
    • Top read articles

  • Current issue
  • Past issues
  • Specialties
  • In-Press Preview
  • Resource and Technical Advances
  • Clinical Research and Public Health
  • Research Letters
  • Editorials
  • Perspectives
  • Physician-Scientist Development
  • Reviews
  • Top read articles
  • About
  • Editors
  • Consulting Editors
  • For authors
  • Publication ethics
  • Publication alerts by email
  • Transfers
  • Advertising
  • Job board
  • Contact
Aebp1 loss in osteoprogenitors leads to skeletal defects resembling Ehlers-Danlos Syndrome by diminishing Wnt/β-catenin signaling
Shuhao Feng, Zihang Feng, Zhonghao Deng, Yiran Wei, Ru Lian, Yangchen Jin, Shiqi Zhao, Yu Jin, Zhongmin Zhang, Liang Zhao
Shuhao Feng, Zihang Feng, Zhonghao Deng, Yiran Wei, Ru Lian, Yangchen Jin, Shiqi Zhao, Yu Jin, Zhongmin Zhang, Liang Zhao
View: Text | PDF
Research Article Bone biology Cell biology Development

Aebp1 loss in osteoprogenitors leads to skeletal defects resembling Ehlers-Danlos Syndrome by diminishing Wnt/β-catenin signaling

  • Text
  • PDF
Abstract

Ehlers-Danlos syndrome, Classic-Like, 2 (clEDS2) is a rare genetic disorder caused by biallelic mutations in the AEBP1 gene, which encodes aortic carboxypeptidase-like protein (ACLP). Patients with clEDS2 exhibit hallmark features such as loose connective tissues, osteoporosis, and scoliosis. Despite its clinical significance, the molecular mechanisms underlying AEBP1 mutations in skeletal development remain poorly understood, and effective therapeutic strategies are currently unavailable. Here, using OsxCre conditional KO mice, we show that Aebp1 deletion in osteoprogenitors reduces body size and bone mass, recapitulating key skeletal features reported in clEDS2. In primary osteoblasts, both genetic deletion and siRNA-mediated knockdown of Aebp1 impair osteoblast differentiation. Mechanistically, Aebp1 loss attenuates Wnt/β-catenin signaling in bone. Restoration of Wnt/β-catenin signaling by injecting BIO, a small molecule inhibitor of GSK3, substantially rescued bone mass reduction in Aebp1-KO mice. These findings support a model in which Aebp1 sustains baseline Wnt/β-catenin tone in osteoblast-lineage cells and suggest that Wnt-targeted approaches may help mitigate clEDS2-related skeletal defects.

Authors

Shuhao Feng, Zihang Feng, Zhonghao Deng, Yiran Wei, Ru Lian, Yangchen Jin, Shiqi Zhao, Yu Jin, Zhongmin Zhang, Liang Zhao

×

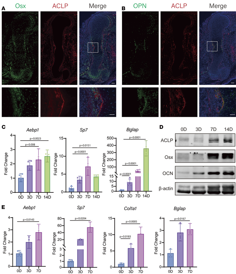
Figure 1

Characterization of ACLP in the developing long bones.

Options: View larger image (or click on image) Download as PowerPoint
Characterization of ACLP in the developing long bones.
(A) Representativ...
(A) Representative images of Osx and ACLP IF staining of the humerus sections from E16.5 embryos with the indicated genotypes. Scale bar: 200 μm. (B) Representative images of OPN and ACLP IF staining of the humerus sections from E16.5 embryos with the indicated genotypes. Scale bar: 200 μm. (C) Relative expression of Aebp1 and osteogenic marker genes Sp7 and Bglap in mouse osteoblasts during osteogenesis were assessed by qPCR (n = 4, 1-way ANOVA, data shown as mean ± SD) (D) Western blot analysis of ACLP, Osx, and OCN protein levels during osteogenic differentiation of mouse osteoblasts. (E) Relative expression of Aebp1 and osteogenic marker genes Sp7, Col1a1, and Bglap in MC3T3-E1 cells during osteogenesis were assessed by qPCR (n = 3, 1-way ANOVA, data shown as mean ± SD).

Copyright © 2026 American Society for Clinical Investigation
ISSN 2379-3708

Sign up for email alerts