Go to The Journal of Clinical Investigation
  • About
  • Editors
  • Consulting Editors
  • For authors
  • Publication ethics
  • Publication alerts by email
  • Transfers
  • Advertising
  • Job board
  • Contact
  • Physician-Scientist Development
  • Current issue
  • Past issues
  • By specialty
    • COVID-19
    • Cardiology
    • Immunology
    • Metabolism
    • Nephrology
    • Oncology
    • Pulmonology
    • All ...
  • Videos
  • Collections
    • In-Press Preview
    • Resource and Technical Advances
    • Clinical Research and Public Health
    • Research Letters
    • Editorials
    • Perspectives
    • Physician-Scientist Development
    • Reviews
    • Top read articles

  • Current issue
  • Past issues
  • Specialties
  • In-Press Preview
  • Resource and Technical Advances
  • Clinical Research and Public Health
  • Research Letters
  • Editorials
  • Perspectives
  • Physician-Scientist Development
  • Reviews
  • Top read articles
  • About
  • Editors
  • Consulting Editors
  • For authors
  • Publication ethics
  • Publication alerts by email
  • Transfers
  • Advertising
  • Job board
  • Contact
The septin cytoskeleton is a regulator of intestinal epithelial barrier integrity and mucosal inflammation
Nayden G. Naydenov, Gaizun Hu, Dominik Robak, Atif Zafar, Khosiyat Makhmudova, Susana Lechuga, Yuta Ohno, Naseer Sangwan, Saikat Bandyopadhyay, Ryan Musich, Erin Jeffery, Lei Sun, Armando Marino-Melendez, Florian Rieder, Gloria Sheynkman, Andrei I. Ivanov, Seham Ebrahim
Nayden G. Naydenov, Gaizun Hu, Dominik Robak, Atif Zafar, Khosiyat Makhmudova, Susana Lechuga, Yuta Ohno, Naseer Sangwan, Saikat Bandyopadhyay, Ryan Musich, Erin Jeffery, Lei Sun, Armando Marino-Melendez, Florian Rieder, Gloria Sheynkman, Andrei I. Ivanov, Seham Ebrahim
View: Text | PDF
Research Article Cell biology Gastroenterology

The septin cytoskeleton is a regulator of intestinal epithelial barrier integrity and mucosal inflammation

  • Text
  • PDF
Abstract

Intestinal epithelial barrier integrity is essential for human health, and its disruption induces and exacerbates intestinal inflammatory disorders. While the epithelial cytoskeleton is critical for maintaining gut barrier-integrity, the role of septins — a family of GTP-binding, cytoskeletal proteins — is largely unknown. This highlights an important knowledge gap, as dysfunction of septins, and specifically septin 9 (SEPT9), is associated with intestinal pathologies. We determined that SEPT9 localizes to the apical junctions of intestinal epithelial cells (IECs), overlapping with both tight and adherens junctions. IEC-specific ablation of SEPT9 in mice resulted in leaky gut, due to mislocalization of junctional proteins, and increased susceptibility to experimental colitis. Consistently, SEPT9 expression was significantly reduced in intestinal mucosa of patients with inflammatory bowel disease (IBD). Using affinity-purification mass spectrometry, super-resolution imaging, and genetic KO, we determined that SEPT9 interacts with and is necessary to recruit nonmuscle myosin IIC (NMIIC) to the IEC perijunctional actomyosin belt. Loss of NMIIC also caused IEC barrier disruption. In summary, SEPT9 regulates intestinal barrier integrity by supporting the assembly of tight and adherens junctions through NMIIC recruitment to the actomyosin belt. The septin cytoskeleton safeguards the intestinal mucosa during acute inflammation, and its disruption in IBD suggests a loss of this protective function.

Authors

Nayden G. Naydenov, Gaizun Hu, Dominik Robak, Atif Zafar, Khosiyat Makhmudova, Susana Lechuga, Yuta Ohno, Naseer Sangwan, Saikat Bandyopadhyay, Ryan Musich, Erin Jeffery, Lei Sun, Armando Marino-Melendez, Florian Rieder, Gloria Sheynkman, Andrei I. Ivanov, Seham Ebrahim

×

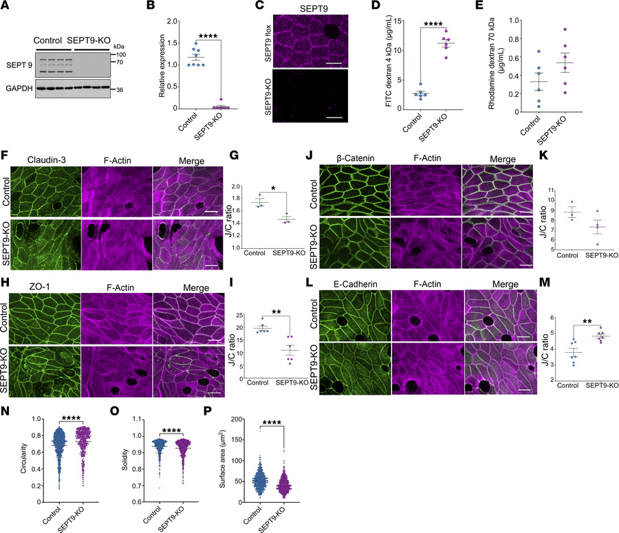
Figure 3

SEPT9 deletion in intestinal epithelium increases permeability and disrupts apical junction organization in vivo.

Options: View larger image (or click on image) Download as PowerPoint
SEPT9 deletion in intestinal epithelium increases permeability and disru...
(A) Representative immunoblot confirming loss of SEPT9 protein in colonic scrapes from SEPT9–conditional KO (SEPT9-KO) mice compared with control (fl/fl) littermates. GAPDH serves as a loading control (n = 4 mice per group). (B) Quantification of SEPT9 protein expression normalized to GAPDH from A (n = 8 mice per group). (C) Representative confocal images of SEPT9 immunostaining in colonic epithelium from control and SEPT9-KO mice. Scale bars: 10 μm. (D and E) Fluorescent tracer assays for intestinal permeability. SEPT9-KO mice show increased serum levels of orally administered FITC-dextran (4 kDa) (D), while no significant difference is observed for larger Rhodamine-dextran (70 kDa) (E). (F, H, J, and L) Confocal images of colon from control and SEPT9-KO mice immunolabeled for tight and adherens junction proteins (claudin-3, ZO-1, β-catenin, and E-cadherin; green), and F-actin (magenta) Scale bars: 5 μm. (G, I, K, and M) Quantification of junctional/cytoplasmic fluorescence intensity ratio (J/C ratio) for each marker (n = 3–7 mice per group). Statistical analysis was performed using nested ANOVA to account for multiple measurements per animal. (N–P) Morphometric analysis of IECs shows increased cell circularity (N), and decreased solidity (O) and apical surface area (P) in SEPT9-KO tissue, consistent with altered actomyosin tension. Data are presented as mean ± SEM. *P < 0.05, **P < 0.01, ****P < 0.0001.

Copyright © 2026 American Society for Clinical Investigation
ISSN 2379-3708

Sign up for email alerts