Go to The Journal of Clinical Investigation
  • About
  • Editors
  • Consulting Editors
  • For authors
  • Publication ethics
  • Publication alerts by email
  • Transfers
  • Advertising
  • Job board
  • Contact
  • Physician-Scientist Development
  • Current issue
  • Past issues
  • By specialty
    • COVID-19
    • Cardiology
    • Immunology
    • Metabolism
    • Nephrology
    • Oncology
    • Pulmonology
    • All ...
  • Videos
  • Collections
    • In-Press Preview
    • Resource and Technical Advances
    • Clinical Research and Public Health
    • Research Letters
    • Editorials
    • Perspectives
    • Physician-Scientist Development
    • Reviews
    • Top read articles

  • Current issue
  • Past issues
  • Specialties
  • In-Press Preview
  • Resource and Technical Advances
  • Clinical Research and Public Health
  • Research Letters
  • Editorials
  • Perspectives
  • Physician-Scientist Development
  • Reviews
  • Top read articles
  • About
  • Editors
  • Consulting Editors
  • For authors
  • Publication ethics
  • Publication alerts by email
  • Transfers
  • Advertising
  • Job board
  • Contact
PAD4+ neutrophils promote hepatic stellate cell activation and accelerate MASH fibrosis progression viaNET-DNA/TAOK1/MAPK pathways
Jiajia Shen, Shanshan Huang, Yaohui Wang, Qingyuan Wang, Shibo Lin, Wei Guan, Yingyun Gong, Yiming Si, Ming Zhao, Hongwen Zhou, Hui Liang
Jiajia Shen, Shanshan Huang, Yaohui Wang, Qingyuan Wang, Shibo Lin, Wei Guan, Yingyun Gong, Yiming Si, Ming Zhao, Hongwen Zhou, Hui Liang
View: Text | PDF
Research Article Cell biology Hepatology Metabolism

PAD4+ neutrophils promote hepatic stellate cell activation and accelerate MASH fibrosis progression viaNET-DNA/TAOK1/MAPK pathways

  • Text
  • PDF
Abstract

Neutrophils play a pivotal role in the progression of metabolic dysfunction–associated steatohepatitis (MASH) by mediating inflammatory responses. However, the heterogeneity of neutrophil subsets in MASH and their specific contributions to disease progression remain unclear. In this study, analysis of liver biopsies from 265 patients revealed a strong association between elevated neutrophil counts and MASH severity, particularly fibrosis. Five distinct neutrophil subsets were identified in human liver tissue, with PAD4+ neutrophils serving as key drivers in MASH progression. Mechanistically, PAD4+ neutrophils generate neutrophil extracellular traps (NETs) and activate hepatic stellate cells via the TAOK1-dependent MAPK signaling pathway. Inhibition of PAD4+ neutrophils in vivo attenuated the progression of liver fibrosis without exacerbating liver injury. Collectively, these findings elucidate the pivotal involvement of PAD4+ neutrophils in MASH progression and identify them as promising therapeutic targets for mitigating fibrosis and inflammation.

Authors

Jiajia Shen, Shanshan Huang, Yaohui Wang, Qingyuan Wang, Shibo Lin, Wei Guan, Yingyun Gong, Yiming Si, Ming Zhao, Hongwen Zhou, Hui Liang

×

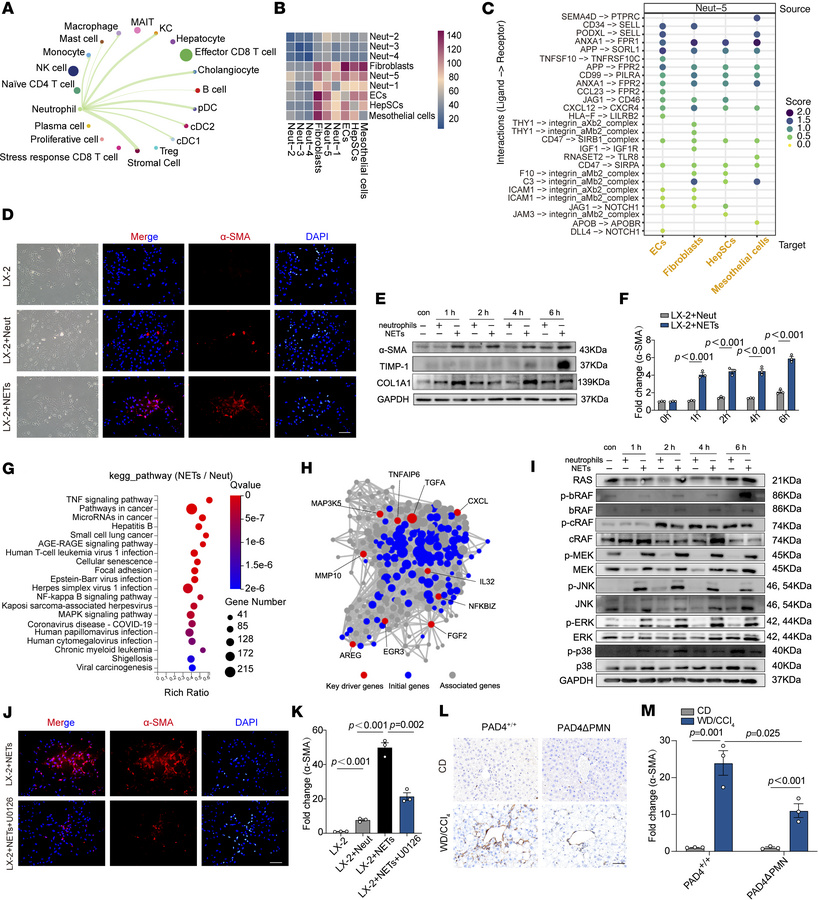
Figure 7

PAD4+ neutrophils promote HepSC activation via NET formation and MAPK pathway activation.

Options: View larger image (or click on image) Download as PowerPoint
PAD4+ neutrophils promote HepSC activation via NET formation and MAPK pa...
(A) Networks revealing interactions among neutrophils and various cell types. The thicker the line, the higher the number of interactions among cell types. (B) Heatmap exhibiting cell-cell communication calculated by CellphoneDB (www.cellphonedb.org). Color represents cumulative count of significant ligand-receptor pairs across different cell types. (C) Dot plot showing significant ligand-receptor interactions (P < 0.05) between Neut-5 and stromal cell subtypes. The data are segmented with Neut-5 as source cells, according to CellphoneDB. Stromal cell subtypes are shown on the x axis, and ligand-receptor pairs on the y axis. Dot size and color intensity represent mean score. (D) Neutrophils pretreated with IL-8, G-CSF, and TNF-β and induced NETs were cocultured with LX-2 HepSCs for 6 hours. Immunofluorescence detected LX-2 cell activation (α-SMA in red, DAPI in blue). Scale bar: 100 μm. (E) Time course study (0, 1, 2, 4, 6 hours) of neutrophils or NETs cocultured with LX-2. LX-2 activation markers (α-SMA, TIMP-1, COL1A1) were analyzed using Western blot. (F) Quantitative grayscale analysis of α-SMA protein bands from Western blots. (G) Dot plot showing significant KEGG pathway terms. (H) Key driver gene analysis of differentially expressed genes was performed to identify genes with major regulatory roles. (I) Time course studies (0, 1, 2, 4, 6 hours) of neutrophils or NETs cocultured with LX-2. Key proteins in the MAPK pathway were analyzed by Western blotting. (J) Coculturing of NETs and LX-2 cells with the MAPK pathway inhibitor U0126 added; subsequent changes in LX-2 activation were assessed via immunofluorescence (α-SMA in red, DAPI in blue). Scale bars: 100 μm. (K) Quantification of α-SMA+ staining intensity using ImageJ software. (L) IHC detection of α-SMA in liver sections from PAD4+/+ and PAD4ΔPMN mice before and after WD/CCl4 dietary intervention. Scale bar: 50 μm. (M) Quantification of α-SMA+ staining intensity using ImageJ software. Statistical analyses were performed using 1-way ANOVA. Data are shown as the mean ± SEM.

Copyright © 2026 American Society for Clinical Investigation
ISSN 2379-3708

Sign up for email alerts