Go to The Journal of Clinical Investigation
  • About
  • Editors
  • Consulting Editors
  • For authors
  • Publication ethics
  • Publication alerts by email
  • Transfers
  • Advertising
  • Job board
  • Contact
  • Physician-Scientist Development
  • Current issue
  • Past issues
  • By specialty
    • COVID-19
    • Cardiology
    • Immunology
    • Metabolism
    • Nephrology
    • Oncology
    • Pulmonology
    • All ...
  • Videos
  • Collections
    • In-Press Preview
    • Resource and Technical Advances
    • Clinical Research and Public Health
    • Research Letters
    • Editorials
    • Perspectives
    • Physician-Scientist Development
    • Reviews
    • Top read articles

  • Current issue
  • Past issues
  • Specialties
  • In-Press Preview
  • Resource and Technical Advances
  • Clinical Research and Public Health
  • Research Letters
  • Editorials
  • Perspectives
  • Physician-Scientist Development
  • Reviews
  • Top read articles
  • About
  • Editors
  • Consulting Editors
  • For authors
  • Publication ethics
  • Publication alerts by email
  • Transfers
  • Advertising
  • Job board
  • Contact
PAD4+ neutrophils promote hepatic stellate cell activation and accelerate MASH fibrosis progression viaNET-DNA/TAOK1/MAPK pathways
Jiajia Shen, Shanshan Huang, Yaohui Wang, Qingyuan Wang, Shibo Lin, Wei Guan, Yingyun Gong, Yiming Si, Ming Zhao, Hongwen Zhou, Hui Liang
Jiajia Shen, Shanshan Huang, Yaohui Wang, Qingyuan Wang, Shibo Lin, Wei Guan, Yingyun Gong, Yiming Si, Ming Zhao, Hongwen Zhou, Hui Liang
View: Text | PDF
Research Article Cell biology Hepatology Metabolism

PAD4+ neutrophils promote hepatic stellate cell activation and accelerate MASH fibrosis progression viaNET-DNA/TAOK1/MAPK pathways

  • Text
  • PDF
Abstract

Neutrophils play a pivotal role in the progression of metabolic dysfunction–associated steatohepatitis (MASH) by mediating inflammatory responses. However, the heterogeneity of neutrophil subsets in MASH and their specific contributions to disease progression remain unclear. In this study, analysis of liver biopsies from 265 patients revealed a strong association between elevated neutrophil counts and MASH severity, particularly fibrosis. Five distinct neutrophil subsets were identified in human liver tissue, with PAD4+ neutrophils serving as key drivers in MASH progression. Mechanistically, PAD4+ neutrophils generate neutrophil extracellular traps (NETs) and activate hepatic stellate cells via the TAOK1-dependent MAPK signaling pathway. Inhibition of PAD4+ neutrophils in vivo attenuated the progression of liver fibrosis without exacerbating liver injury. Collectively, these findings elucidate the pivotal involvement of PAD4+ neutrophils in MASH progression and identify them as promising therapeutic targets for mitigating fibrosis and inflammation.

Authors

Jiajia Shen, Shanshan Huang, Yaohui Wang, Qingyuan Wang, Shibo Lin, Wei Guan, Yingyun Gong, Yiming Si, Ming Zhao, Hongwen Zhou, Hui Liang

×

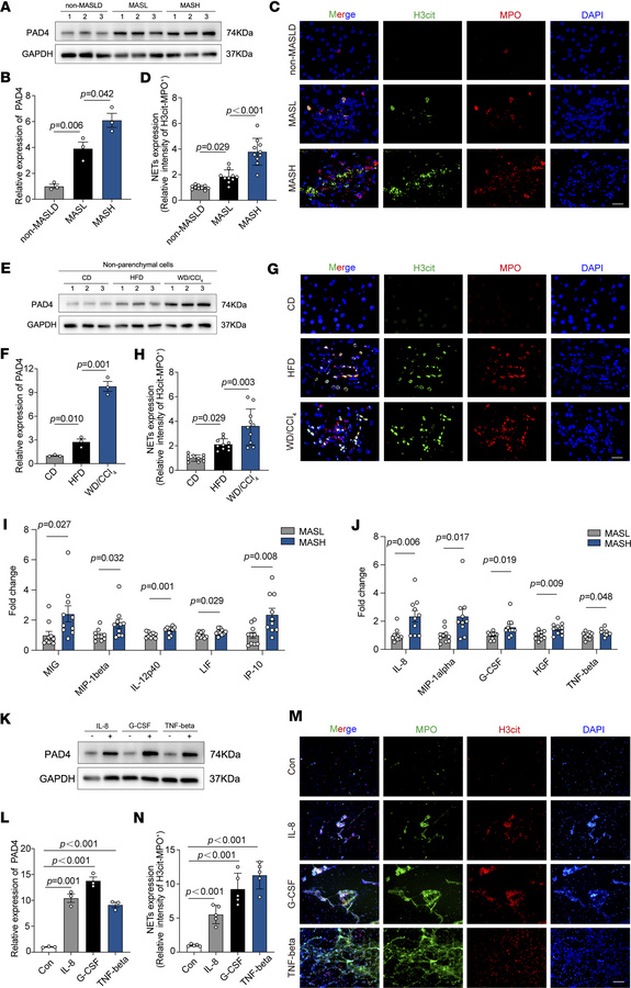
Figure 5

Inflammatory cytokines in MASH livers promote increased expression of PAD4+ neutrophil and NET formation.

Options: View larger image (or click on image) Download as PowerPoint
Inflammatory cytokines in MASH livers promote increased expression of PA...
(A) Western blot analysis of PAD4 expression in liver tissues from non-MASLD, MASL, and MASH patients (n = 3 per group). (B) Quantitative grayscale analysis of PAD4 protein bands from Western blot. (C) Representative immunofluorescence images of citrullinated histone H3 (H3Cit) and MPO staining in liver tissues from non-MASLD, MASL, and MASH patients. NETs are identified by costaining with H3Cit, MPO, and DAPI, with red fluorescence indicating neutrophils. Scale bar: 20 μm. (D) Quantification of H3Cit+MPO+ staining intensity using ImageJ software. (E) Western blot analysis of PAD4 expression in non-parenchymal liver cells from CD-, HFD-, and WD/CCl4–fed mice (n = 3 per group). (F) Quantitative grayscale analysis of PAD4 protein bands in non-parenchymal liver cells. (G) Representative immunofluorescence images of H3Cit and MPO staining in livers from CD-, HFD-, and WD/CCl4–fed mice. NETs are identified by costaining with H3Cit, MPO, and DAPI, with red fluorescence indicating neutrophils. Scale bar: 20 μm. (H) Quantification of H3Cit+MPO+ staining intensity in mouse liver tissues using ImageJ software. (I and J) Luminex assay (Bio-Rad Laboratories) quantification of inflammation-related cytokines in liver tissues from MASL (n = 10) and MASH (n = 10) patients. Statistically significant cytokines are highlighted. (K) Western blot analysis of PAD4 expression in neutrophils stimulated with IL-8, G-CSF, and TNF-β. (L) Quantitative grayscale analysis of PAD4 protein bands in stimulated neutrophils. (M) Immunofluorescence assessment of NET formation potential in neutrophils stimulated with IL-8, G-CSF, and TNF-β (H3Cit in red, MPO in green, DAPI in blue). Scale bar: 200 μm. (N) Quantification of H3Cit+MPO+ staining intensity after IL-8, G-CSF, and TNF-β stimulation using ImageJ software. Statistical analyses were performed using 1-way ANOVA. Data are shown as the mean ± SEM.

Copyright © 2026 American Society for Clinical Investigation
ISSN 2379-3708

Sign up for email alerts