Go to The Journal of Clinical Investigation
  • About
  • Editors
  • Consulting Editors
  • For authors
  • Publication ethics
  • Publication alerts by email
  • Transfers
  • Advertising
  • Job board
  • Contact
  • Physician-Scientist Development
  • Current issue
  • Past issues
  • By specialty
    • COVID-19
    • Cardiology
    • Immunology
    • Metabolism
    • Nephrology
    • Oncology
    • Pulmonology
    • All ...
  • Videos
  • Collections
    • In-Press Preview
    • Resource and Technical Advances
    • Clinical Research and Public Health
    • Research Letters
    • Editorials
    • Perspectives
    • Physician-Scientist Development
    • Reviews
    • Top read articles

  • Current issue
  • Past issues
  • Specialties
  • In-Press Preview
  • Resource and Technical Advances
  • Clinical Research and Public Health
  • Research Letters
  • Editorials
  • Perspectives
  • Physician-Scientist Development
  • Reviews
  • Top read articles
  • About
  • Editors
  • Consulting Editors
  • For authors
  • Publication ethics
  • Publication alerts by email
  • Transfers
  • Advertising
  • Job board
  • Contact
PAD4+ neutrophils promote hepatic stellate cell activation and accelerate MASH fibrosis progression viaNET-DNA/TAOK1/MAPK pathways
Jiajia Shen, Shanshan Huang, Yaohui Wang, Qingyuan Wang, Shibo Lin, Wei Guan, Yingyun Gong, Yiming Si, Ming Zhao, Hongwen Zhou, Hui Liang
Jiajia Shen, Shanshan Huang, Yaohui Wang, Qingyuan Wang, Shibo Lin, Wei Guan, Yingyun Gong, Yiming Si, Ming Zhao, Hongwen Zhou, Hui Liang
View: Text | PDF
Research Article Cell biology Hepatology Metabolism

PAD4+ neutrophils promote hepatic stellate cell activation and accelerate MASH fibrosis progression viaNET-DNA/TAOK1/MAPK pathways

  • Text
  • PDF
Abstract

Neutrophils play a pivotal role in the progression of metabolic dysfunction–associated steatohepatitis (MASH) by mediating inflammatory responses. However, the heterogeneity of neutrophil subsets in MASH and their specific contributions to disease progression remain unclear. In this study, analysis of liver biopsies from 265 patients revealed a strong association between elevated neutrophil counts and MASH severity, particularly fibrosis. Five distinct neutrophil subsets were identified in human liver tissue, with PAD4+ neutrophils serving as key drivers in MASH progression. Mechanistically, PAD4+ neutrophils generate neutrophil extracellular traps (NETs) and activate hepatic stellate cells via the TAOK1-dependent MAPK signaling pathway. Inhibition of PAD4+ neutrophils in vivo attenuated the progression of liver fibrosis without exacerbating liver injury. Collectively, these findings elucidate the pivotal involvement of PAD4+ neutrophils in MASH progression and identify them as promising therapeutic targets for mitigating fibrosis and inflammation.

Authors

Jiajia Shen, Shanshan Huang, Yaohui Wang, Qingyuan Wang, Shibo Lin, Wei Guan, Yingyun Gong, Yiming Si, Ming Zhao, Hongwen Zhou, Hui Liang

×

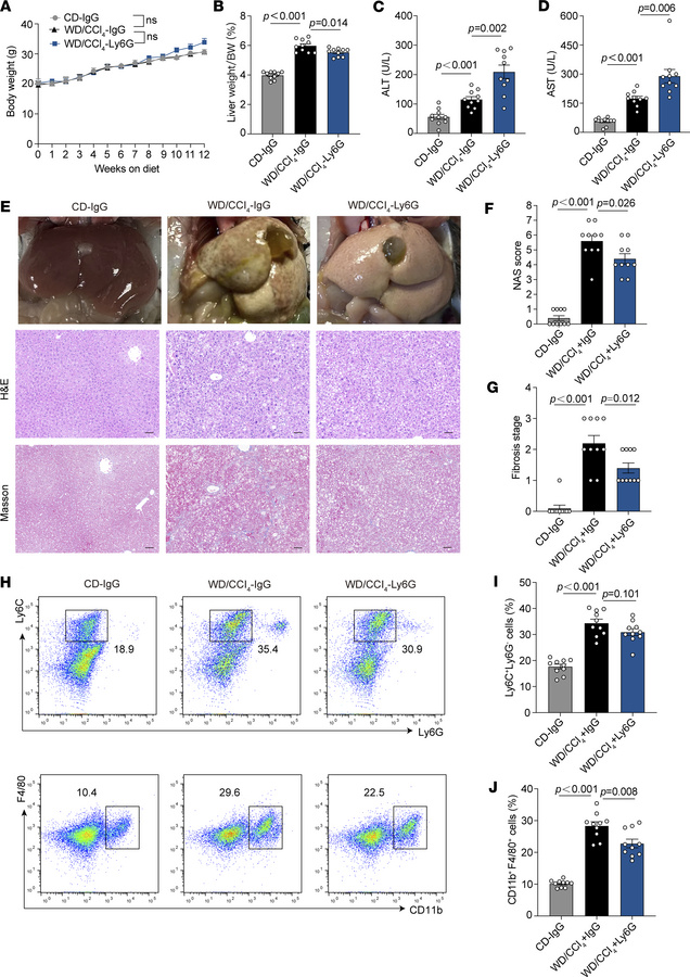
Figure 3

Effects of neutrophil depletion on liver under WD/CCl4 model.

Options: View larger image (or click on image) Download as PowerPoint
Effects of neutrophil depletion on liver under WD/CCl4 model.
(A) Weekly...
(A) Weekly monitored body weight of CD-IgG–, WD/CCl4–IgG–, and WD/CCl4–Ly6G–treated mice (10 mice per group). (B) Liver weight/body weight ratio of mice in each group. (C) Serum ALT levels across different groups. (D) Serum AST levels across different groups. (E) Representative liver sections showing phenotypic changes, lipid accumulation, and fibrosis, assessed by Masson staining. Scale bars: 50 μm. (F) NAS scores of each group. (G) Fibrosis stage of each group. (H–J) Flow cytometry analysis of CD45+ NPCs extracted from WD/CCl4–fed mouse livers, showing monocyte (Ly6C+Ly6G–) and macrophage (CD11b+F4/80+) populations, based on 10 mice per group. Statistical analyses were performed using 1-way ANOVA. Data are shown as the mean ± SEM.

Copyright © 2026 American Society for Clinical Investigation
ISSN 2379-3708

Sign up for email alerts