Go to The Journal of Clinical Investigation
  • About
  • Editors
  • Consulting Editors
  • For authors
  • Publication ethics
  • Publication alerts by email
  • Transfers
  • Advertising
  • Job board
  • Contact
  • Physician-Scientist Development
  • Current issue
  • Past issues
  • By specialty
    • COVID-19
    • Cardiology
    • Immunology
    • Metabolism
    • Nephrology
    • Oncology
    • Pulmonology
    • All ...
  • Videos
  • Collections
    • In-Press Preview
    • Resource and Technical Advances
    • Clinical Research and Public Health
    • Research Letters
    • Editorials
    • Perspectives
    • Physician-Scientist Development
    • Reviews
    • Top read articles

  • Current issue
  • Past issues
  • Specialties
  • In-Press Preview
  • Resource and Technical Advances
  • Clinical Research and Public Health
  • Research Letters
  • Editorials
  • Perspectives
  • Physician-Scientist Development
  • Reviews
  • Top read articles
  • About
  • Editors
  • Consulting Editors
  • For authors
  • Publication ethics
  • Publication alerts by email
  • Transfers
  • Advertising
  • Job board
  • Contact
Identification of HIF1A as a therapeutic target during SARS-CoV-2–associated lung injury
Bentley Bobrow, Samuel D. Luber, Paul Potnuru, Katherine Figarella, Jieun Kim, Yanyu Wang, In Hyuk Bang, David Robinson, Paulina B. Sergot, Steven K. Burke, Tingting Mills, Constanza de Dios, Robert Suchting, George W. Williams, Adit A. Ginde, Yafen Liang, Hongfang Liu, Charles Green, Marie-Francoise Doursout, Alparslan Turan, Daniel I. Sessler, Xiaoyi Yuan, Holger K. Eltzschig
Bentley Bobrow, Samuel D. Luber, Paul Potnuru, Katherine Figarella, Jieun Kim, Yanyu Wang, In Hyuk Bang, David Robinson, Paulina B. Sergot, Steven K. Burke, Tingting Mills, Constanza de Dios, Robert Suchting, George W. Williams, Adit A. Ginde, Yafen Liang, Hongfang Liu, Charles Green, Marie-Francoise Doursout, Alparslan Turan, Daniel I. Sessler, Xiaoyi Yuan, Holger K. Eltzschig
View: Text | PDF
Research Article Inflammation Therapeutics

Identification of HIF1A as a therapeutic target during SARS-CoV-2–associated lung injury

  • Text
  • PDF
Abstract

Hypoxia-inducible factors (HIFs) promote lung protection and pathogen eradication during acute lung injury. We, therefore, tested the theory that pharmacologic stabilization of HIFs dampens lung injury during SARS-CoV-2 pneumonia. Initial studies in murine SARS-CoV-2 models showed improved outcomes after treatment with the FDA-approved HIF stabilizer vadadustat. Subsequent studies in genetic models implicated alveolus-expressed Hif1a in mediating lung protection. Therefore, we performed a randomized, double-blinded, multicenter phase II trial in patients admitted for SARS-CoV-2 infection and concomitant hypoxia (SpO2 ≤ 94%). Patients (n = 448) were randomized to oral vadadustat (900 mg/day) or placebo for up to 14 days. Safety events were similar between the 2 groups. Vadadustat treatment induced surrogate HIF target genes. The primary outcome of severe lung injury requiring high oxygen support on day 14 occurred in 43 patients in the vadadustat group and 53 patients in the placebo group (estimated probability, 13.3% vs. 16.9%). Among patients with baseline fraction of inspired oxygen of 80% or higher (n = 106), the estimated probability of the primary outcome was 12.1% (vadadustat) versus 79.1% (placebo), indicating an even greater benefit in patients with more severe baseline hypoxia. HIF1A is a likely therapeutic target during SARS-CoV-2–associated lung injury. Robust clinical trials of HIF stabilizers during pathogen-associated lung injury are warranted.

Authors

Bentley Bobrow, Samuel D. Luber, Paul Potnuru, Katherine Figarella, Jieun Kim, Yanyu Wang, In Hyuk Bang, David Robinson, Paulina B. Sergot, Steven K. Burke, Tingting Mills, Constanza de Dios, Robert Suchting, George W. Williams, Adit A. Ginde, Yafen Liang, Hongfang Liu, Charles Green, Marie-Francoise Doursout, Alparslan Turan, Daniel I. Sessler, Xiaoyi Yuan, Holger K. Eltzschig

×

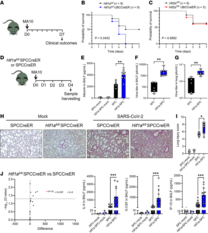
Figure 2

Selective role of HIF1A-mediated lung protection during SARS-CoV-2 infection.

Options: View larger image (or click on image) Download as PowerPoint
Selective role of HIF1A-mediated lung protection during SARS-CoV-2 infec...
(A) Mice were inoculated with 3 × 104 PFU of the murine-adapted SARS-CoV-2 strain (MA10) via oropharyngeal aspiration, and clinical outcomes were monitored over 7 days. (B and C) The survival rate in SARS-CoV-2–infected mice with whole-body deletion of Hif1a (Hif1afl/fl UBCCreER) or (C) Hif2a-deleted mice (Hif2afl/fl UBCCreER) compared to their respective Hiffl/fl litter mates. P values were obtained using the Mantel-Cox test. (D) Mice with a specific deletion of Hif1a in alveolar epithelial cells (Hif1afl/fl SPCCreER) and their Cre-inducible counterpart (SPCCreER) were infected with 3 × 103 PFU of the MA10 strain via oropharyngeal aspiration or mock infected, monitored for clinical outcomes and euthanized on day 4 to harvest BALF and lung tissue. (E) Albumin concentration in BALF was measured by ELISA. Data are represented as mean ± SEM. Two-tailed Student’s t test. (F and G) Viral load in BALF and lung tissue was detected by plaque assay. Gaussian distribution was assayed using the Shapiro-Wilk test. Unpaired 2-tailed Student’s t test or Mann-Whitney U test was applied to parametric or nonparametric data, respectively. (H) The lungs of infected SPCCreER and Hif1afl/fl SPCCreER mice 4 days after infection were collected, fixed, and paraffin embedded. H&E staining was performed, and images were taken at ×10 magnification (n = 5 or 8, respectively; representative images are shown). Scale bars: 200 μm. (I) The lung injury score was performed blindly. In the bar-and-whisker plots, the bounds of the boxes represent the 25%–75% interquartile range, the lines within the boxes represent the median, the whiskers represent data min/max, and there are no outlying values. Two-tailed Student’s t test. (J) Inflammatory molecules were measured using a multiplex array in the BALF from SPCCreER and Hif1afl/fl SPCCreER SARS-CoV-2– or mock-infected mice. Volcano plot resulting from an unpaired 2-tailed Student’s t test with Welch’s correction comparing both groups. Molecules that were highly differentially secreted are emphasized in red. The column graphs represent individual results for IL-6, G-CSF, and IP-10 (n = 10–12). Unpaired 2-tailed Student’s t tests with Welch’s correction or Mann-Whitney U test was applied to parametric or nonparametric data. Normality was established using the Shapiro-Wilk test. *P < 0.05, **P < 0.01, ***P < 0.001.

Copyright © 2026 American Society for Clinical Investigation
ISSN 2379-3708

Sign up for email alerts