Go to The Journal of Clinical Investigation
  • About
  • Editors
  • Consulting Editors
  • For authors
  • Publication ethics
  • Publication alerts by email
  • Transfers
  • Advertising
  • Job board
  • Contact
  • Physician-Scientist Development
  • Current issue
  • Past issues
  • By specialty
    • COVID-19
    • Cardiology
    • Immunology
    • Metabolism
    • Nephrology
    • Oncology
    • Pulmonology
    • All ...
  • Videos
  • Collections
    • In-Press Preview
    • Resource and Technical Advances
    • Clinical Research and Public Health
    • Research Letters
    • Editorials
    • Perspectives
    • Physician-Scientist Development
    • Reviews
    • Top read articles

  • Current issue
  • Past issues
  • Specialties
  • In-Press Preview
  • Resource and Technical Advances
  • Clinical Research and Public Health
  • Research Letters
  • Editorials
  • Perspectives
  • Physician-Scientist Development
  • Reviews
  • Top read articles
  • About
  • Editors
  • Consulting Editors
  • For authors
  • Publication ethics
  • Publication alerts by email
  • Transfers
  • Advertising
  • Job board
  • Contact
Deletion of SH2D5 alleviates epileptic seizures and NMDAR expression via autophagic degradation of STAT1
Haokun Guo, … , Yong Yang, Xin Tian
Haokun Guo, … , Yong Yang, Xin Tian
Published August 22, 2025
Citation Information: JCI Insight. 2025;10(16):e191347. https://doi.org/10.1172/jci.insight.191347.
View: Text | PDF
Research Article Cell biology Neuroscience

Deletion of SH2D5 alleviates epileptic seizures and NMDAR expression via autophagic degradation of STAT1

  • Text
  • PDF
Abstract

Epilepsy is a common neurological disorder resulting from an imbalance between neuronal excitation and inhibition. Synapses play a pivotal role in the pathogenesis of epilepsy. Src-homology 2 (SH2) domain–containing protein 5 (SH2D5) is highly expressed in the brain and is implicated in the regulation of synaptic function. However, its role and mechanism in epilepsy remain unclear. In this study, we found that SH2D5 was predominantly localized to pyramidal neurons in the mouse hippocampus and was upregulated in the hippocampus of epileptic brains. KO of Sh2d5 in the hippocampus alleviated both the susceptibility to and severity of epileptic activity. Mechanistically, SH2D5 regulated N-methyl-D-aspartate receptor–mediated (NMDAR–mediated) excitatory synaptic transmission by altering the protein expression levels of NMDAR subunits. We further demonstrated that SH2D5 modulated the transcription of NMDARs by promoting the autophagic degradation of STAT1. These findings suggest that targeting the SH2D5/STAT1/NMDAR pathway may offer a potential therapeutic strategy for epilepsy.

Authors

Haokun Guo, Hui Zhang, Chenlu Zhang, Yuanyuan Shen, Liumi Jiang, Min Yang, Yuansong Zhang, Ningning Zhang, Ruirui Zhang, Ran Yu, Yong Yang, Xin Tian

×

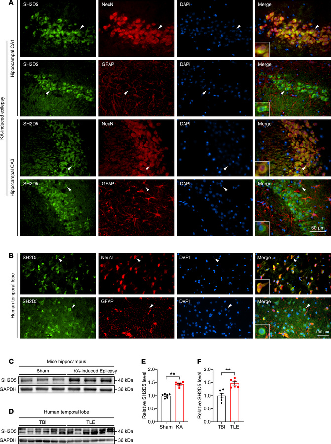
Figure 1

Distribution and expression of SH2D5 in epileptic brain tissues.

Options: View larger image (or click on image) Download as PowerPoint
Distribution and expression of SH2D5 in epileptic brain tissues.
(A) Rep...
(A) Representative immunofluorescence images of SH2D5 expression in mice with epilepsy. Scale bar: 50 μm. (B) Representative immunofluorescence images of SH2D5 expression in patients with TLE. Scale bar: 100 μm. Arrowheads: the cell that expresses SH2D5. (C and E) Representative images (C) and quantification (E) of SH2D5 expression in the hippocampi of mice with epilepsy. (D and F) Representative images (D) and quantification (F) of SH2D5 expression in patients with TLE. The data are presented as mean ± SEM. Unpaired t test in E and F. **P < 0.01.

Copyright © 2025 American Society for Clinical Investigation
ISSN 2379-3708

Sign up for email alerts