Go to The Journal of Clinical Investigation
  • About
  • Editors
  • Consulting Editors
  • For authors
  • Publication ethics
  • Publication alerts by email
  • Transfers
  • Advertising
  • Job board
  • Contact
  • Physician-Scientist Development
  • Current issue
  • Past issues
  • By specialty
    • COVID-19
    • Cardiology
    • Immunology
    • Metabolism
    • Nephrology
    • Oncology
    • Pulmonology
    • All ...
  • Videos
  • Collections
    • In-Press Preview
    • Resource and Technical Advances
    • Clinical Research and Public Health
    • Research Letters
    • Editorials
    • Perspectives
    • Physician-Scientist Development
    • Reviews
    • Top read articles

  • Current issue
  • Past issues
  • Specialties
  • In-Press Preview
  • Resource and Technical Advances
  • Clinical Research and Public Health
  • Research Letters
  • Editorials
  • Perspectives
  • Physician-Scientist Development
  • Reviews
  • Top read articles
  • About
  • Editors
  • Consulting Editors
  • For authors
  • Publication ethics
  • Publication alerts by email
  • Transfers
  • Advertising
  • Job board
  • Contact
A systems approach to target discovery identifies the role of lncRNA-SPANXA2-OT1 in macrophage chemotaxis
Prabhash K. Jha, Sarvesh Chelvanambi, Yuto Nakamura, Lucas Y.U. Itto, Aatira Vijay, Adrien Lupieri, Miguel C. Barbeiro, Thanh-Dat Le, Caio B. Nascimento, Taku Kasai, Mary Whelan, Daiki Hosokawa, Dakota Becker-Greene, Sasha A. Singh, Elena Aikawa, Shizuka Uchida, Masanori Aikawa
Prabhash K. Jha, Sarvesh Chelvanambi, Yuto Nakamura, Lucas Y.U. Itto, Aatira Vijay, Adrien Lupieri, Miguel C. Barbeiro, Thanh-Dat Le, Caio B. Nascimento, Taku Kasai, Mary Whelan, Daiki Hosokawa, Dakota Becker-Greene, Sasha A. Singh, Elena Aikawa, Shizuka Uchida, Masanori Aikawa
View: Text | PDF
Research Article Cell biology Inflammation Vascular biology

A systems approach to target discovery identifies the role of lncRNA-SPANXA2-OT1 in macrophage chemotaxis

  • Text
  • PDF
Abstract

Coronary artery disease (CAD) is the leading cause of mortality worldwide, with macrophages playing a central role in shaping the inflammatory environment through cytokines, chemokines, and other mediators. Long noncoding RNAs (lncRNAs) are emerging as key regulators of cellular processes owing to their interactions with DNA, RNA, microRNAs, and proteins, which positions them to be promising therapeutic targets. Through integrative transcriptomic analysis, we identified SPANXA2-OT1 as a primate-specific lncRNA with a potential role in macrophage-mediated inflammation in CAD. Functional studies in primary human macrophages demonstrated that SPANXA2-OT1 was induced by inflammatory stimulation, localized to the cytoplasm, and exerted regulatory effects on chemokine expression and macrophage chemotaxis. Mechanistically, SPANXA2-OT1 acted as a molecular sponge for microRNA-338, thereby influencing the expression of IL-8, a critical mediator of monocyte recruitment and inflammatory signaling. Collectively, these findings establish SPANXA2-OT1 as a human-specific regulator of inflammatory pathways in CAD and highlight its translational potential as both a biomarker and therapeutic target.

Authors

Prabhash K. Jha, Sarvesh Chelvanambi, Yuto Nakamura, Lucas Y.U. Itto, Aatira Vijay, Adrien Lupieri, Miguel C. Barbeiro, Thanh-Dat Le, Caio B. Nascimento, Taku Kasai, Mary Whelan, Daiki Hosokawa, Dakota Becker-Greene, Sasha A. Singh, Elena Aikawa, Shizuka Uchida, Masanori Aikawa

×

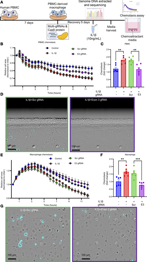
Figure 7

SPANXA2-OT1 plays a role in macrophage chemotaxis.

Options: View larger image (or click on image) Download as PowerPoint

SPANXA2-OT1 plays a role in macrophage chemotaxis.
Chemotaxis assay of ...
Chemotaxis assay of human PBMC and macrophages with SPANXA2-OT1 (Exon 3) knockout macrophage supernatant media as chemoattractant. (A) Schematic of CRISPR/Cas9 editing of SPANXA2-OT1–exon 3 and chemotaxis experiment. (B and C) Live-cell imaging of PBMC chemotaxis for 12 hours. PBMC chemotaxis was significantly reduced in exon 3–deleted group. n = 6 PBMC donors. (D) Image representation of PBMC chemotaxis after 6 hours. The cells marked with turquoise are the cells that moved to bottom of the matrix gel and were counted as chemotaxis cells. Scale bar: 100 μm. (E and F) Live-cell imaging of primary macrophage chemotaxis for 12 hours. Macrophage chemotaxis significantly reduced in exon 3–deleted group. n = 6 PBMC donors. (G) Image representation of macrophage chemotaxis after 6 hours. The cells marked with turquoise are the cells that moved to bottom of the matrix gel and were counted as chemotaxis cells. Statistical analysis was performed using 1-way ANOVA with Tukey’s multiple comparisons test. ***P < 0.0001, **P < 0.001. Scale bar: 100 μm.

Copyright © 2026 American Society for Clinical Investigation
ISSN 2379-3708

Sign up for email alerts