Go to The Journal of Clinical Investigation
  • About
  • Editors
  • Consulting Editors
  • For authors
  • Publication ethics
  • Publication alerts by email
  • Transfers
  • Advertising
  • Job board
  • Contact
  • Physician-Scientist Development
  • Current issue
  • Past issues
  • By specialty
    • COVID-19
    • Cardiology
    • Immunology
    • Metabolism
    • Nephrology
    • Oncology
    • Pulmonology
    • All ...
  • Videos
  • Collections
    • In-Press Preview
    • Resource and Technical Advances
    • Clinical Research and Public Health
    • Research Letters
    • Editorials
    • Perspectives
    • Physician-Scientist Development
    • Reviews
    • Top read articles

  • Current issue
  • Past issues
  • Specialties
  • In-Press Preview
  • Resource and Technical Advances
  • Clinical Research and Public Health
  • Research Letters
  • Editorials
  • Perspectives
  • Physician-Scientist Development
  • Reviews
  • Top read articles
  • About
  • Editors
  • Consulting Editors
  • For authors
  • Publication ethics
  • Publication alerts by email
  • Transfers
  • Advertising
  • Job board
  • Contact
A systems approach to target discovery identifies the role of lncRNA-SPANXA2-OT1 in macrophage chemotaxis
Prabhash K. Jha, … , Shizuka Uchida, Masanori Aikawa
Prabhash K. Jha, … , Shizuka Uchida, Masanori Aikawa
Published October 9, 2025
Citation Information: JCI Insight. 2025;10(21):e191274. https://doi.org/10.1172/jci.insight.191274.
View: Text | PDF
Research Article Cell biology Inflammation Vascular biology

A systems approach to target discovery identifies the role of lncRNA-SPANXA2-OT1 in macrophage chemotaxis

  • Text
  • PDF
Abstract

Coronary artery disease (CAD) is the leading cause of mortality worldwide, with macrophages playing a central role in shaping the inflammatory environment through cytokines, chemokines, and other mediators. Long noncoding RNAs (lncRNAs) are emerging as key regulators of cellular processes owing to their interactions with DNA, RNA, microRNAs, and proteins, which positions them to be promising therapeutic targets. Through integrative transcriptomic analysis, we identified SPANXA2-OT1 as a primate-specific lncRNA with a potential role in macrophage-mediated inflammation in CAD. Functional studies in primary human macrophages demonstrated that SPANXA2-OT1 was induced by inflammatory stimulation, localized to the cytoplasm, and exerted regulatory effects on chemokine expression and macrophage chemotaxis. Mechanistically, SPANXA2-OT1 acted as a molecular sponge for microRNA-338, thereby influencing the expression of IL-8, a critical mediator of monocyte recruitment and inflammatory signaling. Collectively, these findings establish SPANXA2-OT1 as a human-specific regulator of inflammatory pathways in CAD and highlight its translational potential as both a biomarker and therapeutic target.

Authors

Prabhash K. Jha, Sarvesh Chelvanambi, Yuto Nakamura, Lucas Y.U. Itto, Aatira Vijay, Adrien Lupieri, Miguel C. Barbeiro, Thanh-Dat Le, Caio B. Nascimento, Taku Kasai, Mary Whelan, Daiki Hosokawa, Dakota Becker-Greene, Sasha A. Singh, Elena Aikawa, Shizuka Uchida, Masanori Aikawa

×

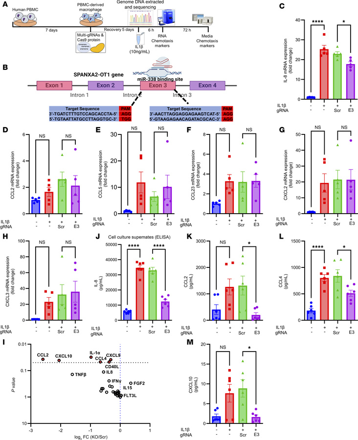
Figure 6

CRISPR/Cas9 deletion of SPANXA2-OT1 functional domain changes macrophage chemokine profile.

Options: View larger image (or click on image) Download as PowerPoint
CRISPR/Cas9 deletion of SPANXA2-OT1 functional domain changes macrophage...
(A) Schematic of the CRISPR/Cas9 deletion of SPANXA2-OT1 functional domain (exon 3) experiment. (B) Representation of the SPANXA2-OT1 functional domain, including exon 3, which harbors the binding site for miR-338. Using multiple guide RNA, exon 3 was deleted from SPANXA2-OT1 in human primary macrophages. (C) mRNA expression of IL-8 was significantly reduced after exon 3 deletion. n = 5 PBMC donors. (D–H) mRNA expression of other important chemokines, including CCL2, CCL5, CCL23, CXCL2, and CXCL3, did not change after exon 3 deletion. n = 5 PBMC donors. (I–M) Chemokine protein profile of media supernatant from SPANXA2-OT1–exon 3–deleted human primary macrophages. n = 5 PBMC donors. (I) Volcano plot representation of significantly reduced chemokines after exon 3 deletion. (J) IL-8 ELISA quantification in media supernatant from SPANXA2-OT1–exon 3–deleted human primary macrophages. n = 5 PBMC donors analysis revealed a statistically significant reduction in IL-8 protein levels following exon 3 deletion of SPANXA2-OT1. (K–M) Protein levels of CCL2 (K), CCL4 (L), and CXCL10 (M) were measured by multiplex assay and were significantly reduced after exon 3 deletion. Statistical analysis was performed using 1-way ANOVA with Tukey’s multiple comparisons test. *P < 0.05; ****P < 0.0001.

Copyright © 2025 American Society for Clinical Investigation
ISSN 2379-3708

Sign up for email alerts