Go to The Journal of Clinical Investigation
  • About
  • Editors
  • Consulting Editors
  • For authors
  • Publication ethics
  • Publication alerts by email
  • Transfers
  • Advertising
  • Job board
  • Contact
  • Physician-Scientist Development
  • Current issue
  • Past issues
  • By specialty
    • COVID-19
    • Cardiology
    • Immunology
    • Metabolism
    • Nephrology
    • Oncology
    • Pulmonology
    • All ...
  • Videos
  • Collections
    • In-Press Preview
    • Resource and Technical Advances
    • Clinical Research and Public Health
    • Research Letters
    • Editorials
    • Perspectives
    • Physician-Scientist Development
    • Reviews
    • Top read articles

  • Current issue
  • Past issues
  • Specialties
  • In-Press Preview
  • Resource and Technical Advances
  • Clinical Research and Public Health
  • Research Letters
  • Editorials
  • Perspectives
  • Physician-Scientist Development
  • Reviews
  • Top read articles
  • About
  • Editors
  • Consulting Editors
  • For authors
  • Publication ethics
  • Publication alerts by email
  • Transfers
  • Advertising
  • Job board
  • Contact
A systems approach to target discovery identifies the role of lncRNA-SPANXA2-OT1 in macrophage chemotaxis
Prabhash K. Jha, … , Shizuka Uchida, Masanori Aikawa
Prabhash K. Jha, … , Shizuka Uchida, Masanori Aikawa
Published October 9, 2025
Citation Information: JCI Insight. 2025;10(21):e191274. https://doi.org/10.1172/jci.insight.191274.
View: Text | PDF
Research Article Cell biology Inflammation Vascular biology

A systems approach to target discovery identifies the role of lncRNA-SPANXA2-OT1 in macrophage chemotaxis

  • Text
  • PDF
Abstract

Coronary artery disease (CAD) is the leading cause of mortality worldwide, with macrophages playing a central role in shaping the inflammatory environment through cytokines, chemokines, and other mediators. Long noncoding RNAs (lncRNAs) are emerging as key regulators of cellular processes owing to their interactions with DNA, RNA, microRNAs, and proteins, which positions them to be promising therapeutic targets. Through integrative transcriptomic analysis, we identified SPANXA2-OT1 as a primate-specific lncRNA with a potential role in macrophage-mediated inflammation in CAD. Functional studies in primary human macrophages demonstrated that SPANXA2-OT1 was induced by inflammatory stimulation, localized to the cytoplasm, and exerted regulatory effects on chemokine expression and macrophage chemotaxis. Mechanistically, SPANXA2-OT1 acted as a molecular sponge for microRNA-338, thereby influencing the expression of IL-8, a critical mediator of monocyte recruitment and inflammatory signaling. Collectively, these findings establish SPANXA2-OT1 as a human-specific regulator of inflammatory pathways in CAD and highlight its translational potential as both a biomarker and therapeutic target.

Authors

Prabhash K. Jha, Sarvesh Chelvanambi, Yuto Nakamura, Lucas Y.U. Itto, Aatira Vijay, Adrien Lupieri, Miguel C. Barbeiro, Thanh-Dat Le, Caio B. Nascimento, Taku Kasai, Mary Whelan, Daiki Hosokawa, Dakota Becker-Greene, Sasha A. Singh, Elena Aikawa, Shizuka Uchida, Masanori Aikawa

×

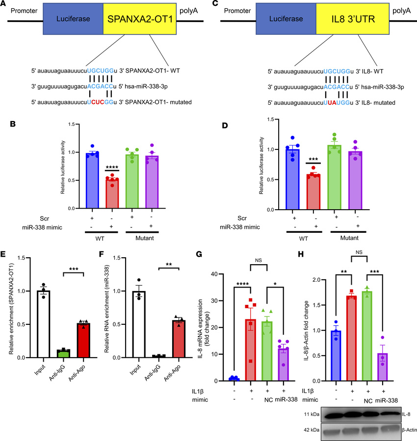
Figure 3

IL-8 is a target of miR-338 and SPANXA2-OT1 indirectly regulates IL-8 expression by sponging miR-338.

Options: View larger image (or click on image) Download as PowerPoint

IL-8 is a target of miR-338 and SPANXA2-OT1 indirectly regulates IL-8 e...
(A) WT and mutant construct sequence for binding site of miR-338 on SPANXA2-OT1. (B) Results from dual-luciferase reporter assay. The relative luciferase activity significantly reduced in the presence of miR-338 mimic in WT construct but remained constant in mutant construct, confirming the binding between SPANXA2-OT1 and miR-338. n = 5 replicates. (C) WT and mutant construct sequence for binding site of miR-338 on IL-8. (D) Results from dual-luciferase reporter assay. The relative luciferase activity was significantly reduced in the presence of miR-338 mimic in WT construct but remained constant in mutant construct confirming the binding between IL-8 and miR-338. n = 5 replicates/group. (E and F) Ago2-RIP assay shows the enrichment of SPANXA2-OT1 (E) and miR-338 (F). n = 3/group. (G and H) mRNA (G) and protein (H) levels of IL-8 were significantly reduced in the presence of miR-338 mimic. Statistical analysis was performed using 1-way ANOVA with Tukey’s multiple comparisons test. ****P < 0.0001; ***P < 0.0005; **P < 0.001; *P < 0.05.

Copyright © 2025 American Society for Clinical Investigation
ISSN 2379-3708

Sign up for email alerts