Go to The Journal of Clinical Investigation
  • About
  • Editors
  • Consulting Editors
  • For authors
  • Publication ethics
  • Publication alerts by email
  • Transfers
  • Advertising
  • Job board
  • Contact
  • Physician-Scientist Development
  • Current issue
  • Past issues
  • By specialty
    • COVID-19
    • Cardiology
    • Immunology
    • Metabolism
    • Nephrology
    • Oncology
    • Pulmonology
    • All ...
  • Videos
  • Collections
    • In-Press Preview
    • Resource and Technical Advances
    • Clinical Research and Public Health
    • Research Letters
    • Editorials
    • Perspectives
    • Physician-Scientist Development
    • Reviews
    • Top read articles

  • Current issue
  • Past issues
  • Specialties
  • In-Press Preview
  • Resource and Technical Advances
  • Clinical Research and Public Health
  • Research Letters
  • Editorials
  • Perspectives
  • Physician-Scientist Development
  • Reviews
  • Top read articles
  • About
  • Editors
  • Consulting Editors
  • For authors
  • Publication ethics
  • Publication alerts by email
  • Transfers
  • Advertising
  • Job board
  • Contact
A systems approach to target discovery identifies the role of lncRNA-SPANXA2-OT1 in macrophage chemotaxis
Prabhash K. Jha, … , Shizuka Uchida, Masanori Aikawa
Prabhash K. Jha, … , Shizuka Uchida, Masanori Aikawa
Published October 9, 2025
Citation Information: JCI Insight. 2025;10(21):e191274. https://doi.org/10.1172/jci.insight.191274.
View: Text | PDF
Research Article Cell biology Inflammation Vascular biology

A systems approach to target discovery identifies the role of lncRNA-SPANXA2-OT1 in macrophage chemotaxis

  • Text
  • PDF
Abstract

Coronary artery disease (CAD) is the leading cause of mortality worldwide, with macrophages playing a central role in shaping the inflammatory environment through cytokines, chemokines, and other mediators. Long noncoding RNAs (lncRNAs) are emerging as key regulators of cellular processes owing to their interactions with DNA, RNA, microRNAs, and proteins, which positions them to be promising therapeutic targets. Through integrative transcriptomic analysis, we identified SPANXA2-OT1 as a primate-specific lncRNA with a potential role in macrophage-mediated inflammation in CAD. Functional studies in primary human macrophages demonstrated that SPANXA2-OT1 was induced by inflammatory stimulation, localized to the cytoplasm, and exerted regulatory effects on chemokine expression and macrophage chemotaxis. Mechanistically, SPANXA2-OT1 acted as a molecular sponge for microRNA-338, thereby influencing the expression of IL-8, a critical mediator of monocyte recruitment and inflammatory signaling. Collectively, these findings establish SPANXA2-OT1 as a human-specific regulator of inflammatory pathways in CAD and highlight its translational potential as both a biomarker and therapeutic target.

Authors

Prabhash K. Jha, Sarvesh Chelvanambi, Yuto Nakamura, Lucas Y.U. Itto, Aatira Vijay, Adrien Lupieri, Miguel C. Barbeiro, Thanh-Dat Le, Caio B. Nascimento, Taku Kasai, Mary Whelan, Daiki Hosokawa, Dakota Becker-Greene, Sasha A. Singh, Elena Aikawa, Shizuka Uchida, Masanori Aikawa

×

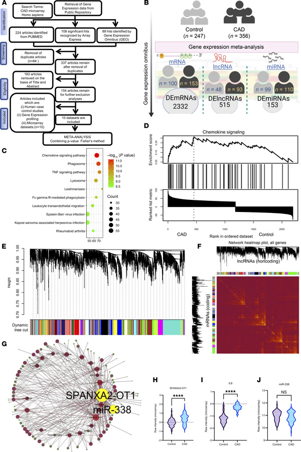
Figure 1

Gene expression meta-analysis and WGCNA for target prediction in CAD.

Options: View larger image (or click on image) Download as PowerPoint
Gene expression meta-analysis and WGCNA for target prediction in CAD.
(A...
(A) Selection process for eligible mRNA microarray datasets for meta-analysis of the gene signatures in CAD, according to PRISMA flow diagram. (B) Schematic of gene expression meta-analysis representing the number of human samples included and differentially expressed genes (DEGs). We integrated 10 datasets and a total of n = 247 samples from individuals acting as healthy controls and n = 356 samples from patients with CAD for the meta-analysis. (C) Bubble plot of KEGG pathway enrichment analysis of DEGs; x axis represents enrichment score. Count indicates the number of DEGs enriched in pathway; P values were corrected by Benjamini-Hochberg method. (D) Gene set enrichment analysis representation of chemokine signaling between CAD and control groups. (E) WGCNA-based clustering dendrogram of genes, with dissimilarity based on topological overlap, together with assigned module colors. (F) Visualizing the gene network using a heatmap plot, which depicts the topological overlap matrix (TOM) among all genes in the analysis. Light color represents low overlap, and progressively darker red color represents higher overlap. Blocks of darker colors along the diagonal are the modules. (G) Interaction network between lncRNAs and miRNAs involved in CAD; yellow highlighted nodes show interaction between SPANXA2-OT1 and miR-338. (H and I) Violin plot representation of raw intensity expression of SPANXA2-OT1 (H) and IL-8 (I) from dataset GSE113079. The plot includes expression data from n = 48 individuals acting as controls and n = 93 patients with CAD. (J) Violin plot representation of raw intensity expression of miRNA-338 across GSE59421 and GSE105449. The plot includes expression data from n = 79 individuals acting as controls and n = 71 patients with CAD. Statistical analysis was performed using Welch’s t test. ****P < 0.0001.

Copyright © 2025 American Society for Clinical Investigation
ISSN 2379-3708

Sign up for email alerts