Go to The Journal of Clinical Investigation
  • About
  • Editors
  • Consulting Editors
  • For authors
  • Publication ethics
  • Publication alerts by email
  • Transfers
  • Advertising
  • Job board
  • Contact
  • Physician-Scientist Development
  • Current issue
  • Past issues
  • By specialty
    • COVID-19
    • Cardiology
    • Immunology
    • Metabolism
    • Nephrology
    • Oncology
    • Pulmonology
    • All ...
  • Videos
  • Collections
    • In-Press Preview
    • Resource and Technical Advances
    • Clinical Research and Public Health
    • Research Letters
    • Editorials
    • Perspectives
    • Physician-Scientist Development
    • Reviews
    • Top read articles

  • Current issue
  • Past issues
  • Specialties
  • In-Press Preview
  • Resource and Technical Advances
  • Clinical Research and Public Health
  • Research Letters
  • Editorials
  • Perspectives
  • Physician-Scientist Development
  • Reviews
  • Top read articles
  • About
  • Editors
  • Consulting Editors
  • For authors
  • Publication ethics
  • Publication alerts by email
  • Transfers
  • Advertising
  • Job board
  • Contact
Nf2/FGFR1/AKT axis directs cranial neural crest–derived skull morphogenesis via collagen synthesis and trafficking
Yuping Huang, Junguang Liao, Panpan Shen, Yiliang He, Fuju Sun, Qi Zhang, Changlin Zheng, Xingen Zhang, Haibo Li, Guiqian Chen
Yuping Huang, Junguang Liao, Panpan Shen, Yiliang He, Fuju Sun, Qi Zhang, Changlin Zheng, Xingen Zhang, Haibo Li, Guiqian Chen
View: Text | PDF
Research Article Bone biology Cell biology

Nf2/FGFR1/AKT axis directs cranial neural crest–derived skull morphogenesis via collagen synthesis and trafficking

  • Text
  • PDF
Abstract

Cranial neural crest cells (CNCs) play a critical role in craniofacial bone morphogenesis, engaging in intricate interactions with various molecular signals to ensure proper development, yet the molecular scaffolds coordinating these processes remain incompletely defined. Here, we identify neurofibromin 2 (Nf2) as a critical regulator to direct CNC-derived skull morphogenesis. Genetic ablation of Nf2 in murine CNCs causes severe craniofacial anomalies, featuring declined proliferation and increased apoptosis in osteoprogenitors, impaired type I collagen biosynthesis and trafficking, and aberrant osteogenic mineralization. Mechanistically, we uncover that Nf2 serves as a molecular linker that individually interacts with FGF receptor 1 (FGFR1) and Akt through spatially segregated phosphor-sites, and structural modeling and mutagenesis identified Ser10 and Thr230 as essential residues, with Thr230 mutation selectively ablating Akt binding while preserving FGFR1 association. Strikingly, Akt inhibition phenocopied Nf2 deficiency, reducing collagen production and Nf2 phosphorylation, whereas phospho-mimetic Nf2 (T230D) rescued CNC-derived osteogenic defects in Nf2-mutant animals. Our findings underscore the physiological significance of Nf2 as a phosphorylation-operated scaffold licensing the FGFR1/AKT axis to regulate collagen type I biogenesis and trafficking, ensuring normal CNC-derived osteogenesis and craniofacial bone development, thus exposing the Nf2/FGFR1/AKT signaling axis as a therapeutic target and promising advancements in treatment of craniofacial anomalies.

Authors

Yuping Huang, Junguang Liao, Panpan Shen, Yiliang He, Fuju Sun, Qi Zhang, Changlin Zheng, Xingen Zhang, Haibo Li, Guiqian Chen

×

Figure 6

Phospho-regulation of Nf2 at Ser10/Thr230 controls osteogenic capacity through Akt coupling.

Options: View larger image (or click on image) Download as PowerPoint
Phospho-regulation of Nf2 at Ser10/Thr230 controls osteogenic capacity t...
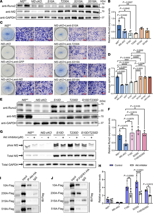
(A–D) Phospho-ablative Nf2 mutants impair osteogenesis. (A and B) Constructing Nf2 single-site mutation plasmids (S10A, T230A, S315A, S518A). Nf2 (T230A) and Nf2(S10A) reduce Runx2 activity in Nf2-mutant CNC-derived osteoblasts compared with the Nf2-mutant controls, while S315A/S518A show minimal effects. (C and D) ALP activity is selectively diminished in Nf2-T230A and S10A mutants. Scale bars: 400 μm. (E and F) Phospho-mimetic rescue: Constructing Nf2 single-site continuous phosphorylation plasmids (S10D, T230D, S10D/T230D). Nf2 (T230D) and Nf2(S10D) sufficiently restore Runx2 in Nf2-mutant primary osteoblasts compared with the control (F). (G and H) Akt dependence assay. (G) Akt inhibitor–treated primary osteoblasts (24 hours) showed reduced Nf2 phosphorylation following lentivirus-mediated Nf2 (T230D) and Nf2(S10D) transfection, and untreated cells were used as controls, confirming Akt mediates Ser10/Thr230 modification. (H) Quantification of relative levels of Nf2 phosphorylation (normalized to GAPDH). (I and J) Site-specific binding assay. (I) Co-IP assays were performed in HEK293T cells transfected with site-mutant plasmids. T230A disrupts Nf2-Akt binding, while S10A maintains interaction. (J) Co-IP assays were performed in HEK293T cells transfected with S10A-Flag, T230A-Flag, S315A-Flag, S518A-Flag, and FGFR1-HA plasmids. S315A/S518A abolishes Nf2-FGFR1 coupling, with T230A/S10A unaffected. Data were expressed as means ± SD, and each dot represents an individual biological replicate. P values were calculated by 1-way ANOVA multiple-comparison test (B, D, and F) or grouped 2-way ANOVA multiple-comparison test (H). *P < 0.05, **P < 0.01, ***P < 0.001, ****P < 0.0001.

Copyright © 2026 American Society for Clinical Investigation
ISSN 2379-3708

Sign up for email alerts