Go to The Journal of Clinical Investigation
  • About
  • Editors
  • Consulting Editors
  • For authors
  • Publication ethics
  • Publication alerts by email
  • Transfers
  • Advertising
  • Job board
  • Contact
  • Physician-Scientist Development
  • Current issue
  • Past issues
  • By specialty
    • COVID-19
    • Cardiology
    • Immunology
    • Metabolism
    • Nephrology
    • Oncology
    • Pulmonology
    • All ...
  • Videos
  • Collections
    • In-Press Preview
    • Resource and Technical Advances
    • Clinical Research and Public Health
    • Research Letters
    • Editorials
    • Perspectives
    • Physician-Scientist Development
    • Reviews
    • Top read articles

  • Current issue
  • Past issues
  • Specialties
  • In-Press Preview
  • Resource and Technical Advances
  • Clinical Research and Public Health
  • Research Letters
  • Editorials
  • Perspectives
  • Physician-Scientist Development
  • Reviews
  • Top read articles
  • About
  • Editors
  • Consulting Editors
  • For authors
  • Publication ethics
  • Publication alerts by email
  • Transfers
  • Advertising
  • Job board
  • Contact
Nf2/FGFR1/AKT axis directs cranial neural crest–derived skull morphogenesis via collagen synthesis and trafficking
Yuping Huang, Junguang Liao, Panpan Shen, Yiliang He, Fuju Sun, Qi Zhang, Changlin Zheng, Xingen Zhang, Haibo Li, Guiqian Chen
Yuping Huang, Junguang Liao, Panpan Shen, Yiliang He, Fuju Sun, Qi Zhang, Changlin Zheng, Xingen Zhang, Haibo Li, Guiqian Chen
View: Text | PDF
Research Article Bone biology Cell biology

Nf2/FGFR1/AKT axis directs cranial neural crest–derived skull morphogenesis via collagen synthesis and trafficking

  • Text
  • PDF
Abstract

Cranial neural crest cells (CNCs) play a critical role in craniofacial bone morphogenesis, engaging in intricate interactions with various molecular signals to ensure proper development, yet the molecular scaffolds coordinating these processes remain incompletely defined. Here, we identify neurofibromin 2 (Nf2) as a critical regulator to direct CNC-derived skull morphogenesis. Genetic ablation of Nf2 in murine CNCs causes severe craniofacial anomalies, featuring declined proliferation and increased apoptosis in osteoprogenitors, impaired type I collagen biosynthesis and trafficking, and aberrant osteogenic mineralization. Mechanistically, we uncover that Nf2 serves as a molecular linker that individually interacts with FGF receptor 1 (FGFR1) and Akt through spatially segregated phosphor-sites, and structural modeling and mutagenesis identified Ser10 and Thr230 as essential residues, with Thr230 mutation selectively ablating Akt binding while preserving FGFR1 association. Strikingly, Akt inhibition phenocopied Nf2 deficiency, reducing collagen production and Nf2 phosphorylation, whereas phospho-mimetic Nf2 (T230D) rescued CNC-derived osteogenic defects in Nf2-mutant animals. Our findings underscore the physiological significance of Nf2 as a phosphorylation-operated scaffold licensing the FGFR1/AKT axis to regulate collagen type I biogenesis and trafficking, ensuring normal CNC-derived osteogenesis and craniofacial bone development, thus exposing the Nf2/FGFR1/AKT signaling axis as a therapeutic target and promising advancements in treatment of craniofacial anomalies.

Authors

Yuping Huang, Junguang Liao, Panpan Shen, Yiliang He, Fuju Sun, Qi Zhang, Changlin Zheng, Xingen Zhang, Haibo Li, Guiqian Chen

×

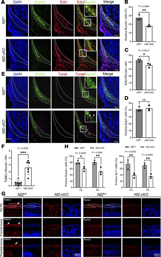
Figure 2

Nf2 deletion disrupts CNC-derived osteoprogenitor proliferation and differentiation.

Options: View larger image (or click on image) Download as PowerPoint

Nf2 deletion disrupts CNC-derived osteoprogenitor proliferation and dif...
(A) Costaining of Runx2 (osteoprogenitor marker) and EdU (proliferation) in E12.5 coronal sections. Dotted lines demarcate osteogenic zones. Nf2 mutants show reduced Runx2+EdU+ cells. Scale bars: 100 μm. (B–D) Quantification reveals fewer Runx2+ cells (B), lower Runx2+EdU+ proliferation (C), and unchanged EdU+ cells in nonosteogenic regions (D) in Nf2 mutants. (E and F) Apoptosis analysis shows TUNEL+Runx2+ cells (arrow) increase in Nf2 mutants at E12.5, and more apoptotic osteoprogenitors (F) were quantified in Nf2 mutants. Scale bars: 100 μm. (G) Immunofluorescence staining of Runx2 and Osterix at E18.5 shows impaired terminal differentiation. Reduced immunosignals of Runx2 and Osterix were found in frontal bone (fb) and parietal bone (pb), and we found near-absent markers at the frontal-parietal junction. Scale bars: 100 μm. (H) Quantification of Runx2 and Sp7 expression level in Nf2 mutants. Data were expressed as means ± SD, and each dot represents an individual biological replicate. P values were calculated by unpaired Student’s t test with 2-tailed analysis without adjustments (B–D and F) or 2-way ANOVA multiple-comparison test (H). *P < 0.05, **P < 0.01, ***P < 0.001.

Copyright © 2026 American Society for Clinical Investigation
ISSN 2379-3708

Sign up for email alerts