Go to The Journal of Clinical Investigation
  • About
  • Editors
  • Consulting Editors
  • For authors
  • Publication ethics
  • Publication alerts by email
  • Transfers
  • Advertising
  • Job board
  • Contact
  • Physician-Scientist Development
  • Current issue
  • Past issues
  • By specialty
    • COVID-19
    • Cardiology
    • Immunology
    • Metabolism
    • Nephrology
    • Oncology
    • Pulmonology
    • All ...
  • Videos
  • Collections
    • In-Press Preview
    • Resource and Technical Advances
    • Clinical Research and Public Health
    • Research Letters
    • Editorials
    • Perspectives
    • Physician-Scientist Development
    • Reviews
    • Top read articles

  • Current issue
  • Past issues
  • Specialties
  • In-Press Preview
  • Resource and Technical Advances
  • Clinical Research and Public Health
  • Research Letters
  • Editorials
  • Perspectives
  • Physician-Scientist Development
  • Reviews
  • Top read articles
  • About
  • Editors
  • Consulting Editors
  • For authors
  • Publication ethics
  • Publication alerts by email
  • Transfers
  • Advertising
  • Job board
  • Contact
UHRF1 deficiency exacerbates intestinal inflammation by epigenetic modulation of NPY1R gene methylation
Yanan Han, Lina Sun, Yanxing Liu, Xiaohui Zhang, Hao Liu, Haohao Zhang, Xiaoxia Ren, Fenfan Wang, Huafeng Fan, Jie Chen, Dan Liu, Daiming Fan, Yuanyuan Lu, Xue Bai, Ying Fang, Kaichun Wu, Xiaodi Zhao
Yanan Han, Lina Sun, Yanxing Liu, Xiaohui Zhang, Hao Liu, Haohao Zhang, Xiaoxia Ren, Fenfan Wang, Huafeng Fan, Jie Chen, Dan Liu, Daiming Fan, Yuanyuan Lu, Xue Bai, Ying Fang, Kaichun Wu, Xiaodi Zhao
View: Text | PDF
Research Article Gastroenterology Inflammation

UHRF1 deficiency exacerbates intestinal inflammation by epigenetic modulation of NPY1R gene methylation

  • Text
  • PDF
Abstract

Epigenetic modifications play a crucial role in the pathogenesis of inflammatory bowel disease (IBD) by mediating gene-environment interactions. We previously showed that UHRF1, a central regulator of DNA methylation, contributes to cancer progression; however, its function in IBD remains poorly understood. Here, we revealed that UHRF1 was frequently reduced in inflamed tissues of patients with IBD and that its deficiency exacerbated intestinal epithelial cell (IEC) damage. Through a multilevel approach incorporating human cell models and an intestinal epithelial-specific Uhrf1-KO mouse model, we established UHRF1 as a key mitigator of IBD progression. Mechanistically, UHRF1 bound to the NPY1R promoter, promoted its methylation, and led to transcriptional suppression. The NPY1R upregulation resulting from UHRF1 deficiency attenuated cAMP/PKA/CREB signaling in IECs, thereby enhancing NF-κB activation and subsequent proinflammatory responses, which compromised intestinal epithelial barrier integrity. Furthermore, we identified miR-141 as a negative regulator of NPY1R, highlighting its potential as a therapeutic agent. Collectively, our results identified the UHRF1/NPY1R regulatory axis as a critical epigenetic mechanism in intestinal inflammation and underscored its dual promise for IBD diagnostics and therapy.

Authors

Yanan Han, Lina Sun, Yanxing Liu, Xiaohui Zhang, Hao Liu, Haohao Zhang, Xiaoxia Ren, Fenfan Wang, Huafeng Fan, Jie Chen, Dan Liu, Daiming Fan, Yuanyuan Lu, Xue Bai, Ying Fang, Kaichun Wu, Xiaodi Zhao

×

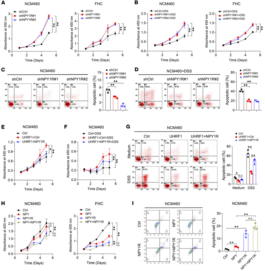
Figure 4

NPY1R activation antagonizes UHRF1-mediated protection in IECs.

Options: View larger image (or click on image) Download as PowerPoint
NPY1R activation antagonizes UHRF1-mediated protection in IECs.
(A) Prol...
(A) Proliferation of NCM460 and FHC cells infected with shNPY1R or shCtrl. (B) Proliferation of NCM460 and FHC cells infected with shNPY1R or shCtrl and treated with DSS. (C) Apoptotic rates of NCM460 cells infected with shNPY1R or shCtrl. (D) Apoptotic rates of NCM460 cells infected with shNPY1R or shCtrl and treated with or without DSS (E) Proliferation of UHRF1-overexpressing NCM460 cells, with or without concurrent NPY1R overexpression. (F) Proliferation of UHRF1-overexpressing NCM460 cells with or without concurrent NPY1R overexpression under DSS treatment. (G) Apoptotic rates of UHRF1-overexpressing NCM460 cells, with or without concurrent NPY1R overexpression, and treated with or without DSS. (H) Proliferation of NCM460 and FHC cells treated with NPY, transfected with NPY1R-overexpressing plasmid, or transfected with the plasmid and treated with NPY. (I) Apoptotic rates of NCM460 cells treated with NPY, transfected with NPY1R-overexpressing plasmid, or transfected with the plasmid and treated with NPY. P values were determined by 2-way ANOVA (A, B, E, F, and H) or 1-way ANOVA (C, D, G, and I). Data are shown as mean ± SD. *P < 0.05, **P < 0.01.

Copyright © 2026 American Society for Clinical Investigation
ISSN 2379-3708

Sign up for email alerts