Go to The Journal of Clinical Investigation
  • About
  • Editors
  • Consulting Editors
  • For authors
  • Publication ethics
  • Publication alerts by email
  • Transfers
  • Advertising
  • Job board
  • Contact
  • Physician-Scientist Development
  • Current issue
  • Past issues
  • By specialty
    • COVID-19
    • Cardiology
    • Immunology
    • Metabolism
    • Nephrology
    • Oncology
    • Pulmonology
    • All ...
  • Videos
  • Collections
    • In-Press Preview
    • Resource and Technical Advances
    • Clinical Research and Public Health
    • Research Letters
    • Editorials
    • Perspectives
    • Physician-Scientist Development
    • Reviews
    • Top read articles

  • Current issue
  • Past issues
  • Specialties
  • In-Press Preview
  • Resource and Technical Advances
  • Clinical Research and Public Health
  • Research Letters
  • Editorials
  • Perspectives
  • Physician-Scientist Development
  • Reviews
  • Top read articles
  • About
  • Editors
  • Consulting Editors
  • For authors
  • Publication ethics
  • Publication alerts by email
  • Transfers
  • Advertising
  • Job board
  • Contact
NEXN regulates vascular smooth muscle cell phenotypic switching and neointimal hyperplasia
Zexuan Lin, … , Canzhao Liu, Hanyan Yang
Zexuan Lin, … , Canzhao Liu, Hanyan Yang
Published May 29, 2025
Citation Information: JCI Insight. 2025;10(13):e190089. https://doi.org/10.1172/jci.insight.190089.
View: Text | PDF
Research Article Cell biology Vascular biology

NEXN regulates vascular smooth muscle cell phenotypic switching and neointimal hyperplasia

  • Text
  • PDF
Abstract

Vascular smooth muscle cells (VSMCs) exhibit substantial heterogeneity and plasticity, enabling them to switch between contractile and synthetic states, which is crucial for vascular remodeling. Nexilin (NEXN) has been identified as a high-confidence gene associated with dilated cardiomyopathy. Existing evidence indicates NEXN is involved in phenotypic switching of VSMCs. However, a comprehensive understanding of the cell-specific roles and precise mechanisms of NEXN in vascular remodeling remains elusive. Using integrative transcriptomics analysis and smooth muscle–specific lineage-tracing mice, we demonstrated NEXN was highly expressed in VSMCs, and the expression of NEXN was significantly reduced during the phenotypic transformation of VSMCs and intimal hyperplasia induced by vascular injury. VSMC-specific NEXN deficiency promoted the phenotypic transition of VSMCs and exacerbated neointimal hyperplasia in mice following vascular injury. Mechanistically, we found NEXN primarily mediated VSMC proliferation and phenotypic transition through endoplasmic reticulum (ER) stress and Krüppel-like factor 4 signaling. Inhibiting ER stress ameliorated VSMC phenotypic transition by reducing cell cycle activity and proliferation caused by NEXN deficiency. These findings indicate targeting NEXN could be explored as a promising therapeutic approach for proliferative arterial diseases.

Authors

Zexuan Lin, Chaojie Wang, Zhuohua Wen, Zhaohui Cai, Wenjie Guo, Xin Feng, Zengyan Huang, Rongjun Zou, Xiaoping Fan, Canzhao Liu, Hanyan Yang

×

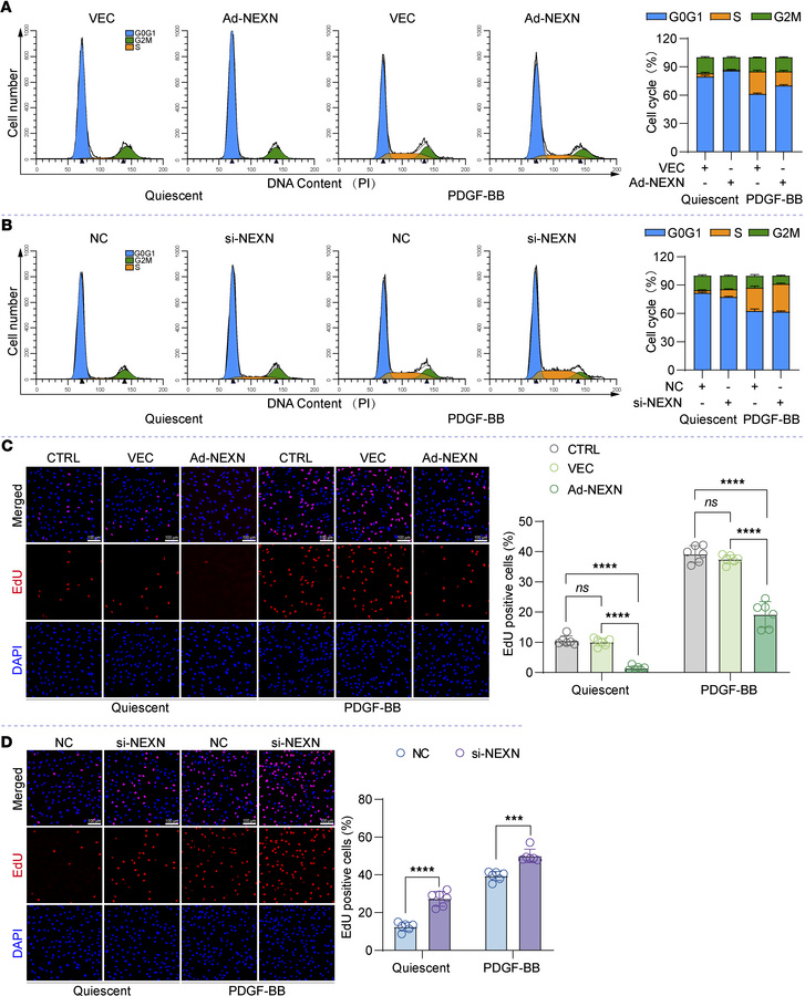
Figure 7

NEXN is primarily responsible for regulating cell cycle progression and cell proliferation.

Options: View larger image (or click on image) Download as PowerPoint
NEXN is primarily responsible for regulating cell cycle progression and ...
(A) Flow cytometry analysis of cell cycle transition in VEC- or Ad-NEXN–preinfected HASMCs treated with PDGF-BB for 24 hours. n = 6 for each group. (B) Flow cytometry analysis of cell cycle transition in NC- or si-NEXN–pretransfected HASMCs treated with PDGF-BB for 24 hours. n = 6 for each group. (C) Representative EdU staining and quantification in CTRL-, VEC-, or Ad-NEXN–preinfected HASMCs treated with PDGF-BB for 24 hours. Scale bar: 100 μm. n = 6 for each group. (D) Representative EdU staining and quantification in NC- or si-NEXN–pretransfected HASMCs treated with PDGF-BB for 24 hours. Scale bar: 100 μm. n = 6 for each group. Data are represented as mean ± SEM. Statistical analyses were performed using unpaired, 2-tailed Student’s t tests (D) or 1-way ANOVA (C). ***P < 0.001, ****P < 0.0001 for indicated comparisons.

Copyright © 2025 American Society for Clinical Investigation
ISSN 2379-3708

Sign up for email alerts