Go to The Journal of Clinical Investigation
  • About
  • Editors
  • Consulting Editors
  • For authors
  • Publication ethics
  • Publication alerts by email
  • Transfers
  • Advertising
  • Job board
  • Contact
  • Physician-Scientist Development
  • Current issue
  • Past issues
  • By specialty
    • COVID-19
    • Cardiology
    • Immunology
    • Metabolism
    • Nephrology
    • Oncology
    • Pulmonology
    • All ...
  • Videos
  • Collections
    • In-Press Preview
    • Resource and Technical Advances
    • Clinical Research and Public Health
    • Research Letters
    • Editorials
    • Perspectives
    • Physician-Scientist Development
    • Reviews
    • Top read articles

  • Current issue
  • Past issues
  • Specialties
  • In-Press Preview
  • Resource and Technical Advances
  • Clinical Research and Public Health
  • Research Letters
  • Editorials
  • Perspectives
  • Physician-Scientist Development
  • Reviews
  • Top read articles
  • About
  • Editors
  • Consulting Editors
  • For authors
  • Publication ethics
  • Publication alerts by email
  • Transfers
  • Advertising
  • Job board
  • Contact
NEXN regulates vascular smooth muscle cell phenotypic switching and neointimal hyperplasia
Zexuan Lin, … , Canzhao Liu, Hanyan Yang
Zexuan Lin, … , Canzhao Liu, Hanyan Yang
Published May 29, 2025
Citation Information: JCI Insight. 2025;10(13):e190089. https://doi.org/10.1172/jci.insight.190089.
View: Text | PDF
Research Article Cell biology Vascular biology

NEXN regulates vascular smooth muscle cell phenotypic switching and neointimal hyperplasia

  • Text
  • PDF
Abstract

Vascular smooth muscle cells (VSMCs) exhibit substantial heterogeneity and plasticity, enabling them to switch between contractile and synthetic states, which is crucial for vascular remodeling. Nexilin (NEXN) has been identified as a high-confidence gene associated with dilated cardiomyopathy. Existing evidence indicates NEXN is involved in phenotypic switching of VSMCs. However, a comprehensive understanding of the cell-specific roles and precise mechanisms of NEXN in vascular remodeling remains elusive. Using integrative transcriptomics analysis and smooth muscle–specific lineage-tracing mice, we demonstrated NEXN was highly expressed in VSMCs, and the expression of NEXN was significantly reduced during the phenotypic transformation of VSMCs and intimal hyperplasia induced by vascular injury. VSMC-specific NEXN deficiency promoted the phenotypic transition of VSMCs and exacerbated neointimal hyperplasia in mice following vascular injury. Mechanistically, we found NEXN primarily mediated VSMC proliferation and phenotypic transition through endoplasmic reticulum (ER) stress and Krüppel-like factor 4 signaling. Inhibiting ER stress ameliorated VSMC phenotypic transition by reducing cell cycle activity and proliferation caused by NEXN deficiency. These findings indicate targeting NEXN could be explored as a promising therapeutic approach for proliferative arterial diseases.

Authors

Zexuan Lin, Chaojie Wang, Zhuohua Wen, Zhaohui Cai, Wenjie Guo, Xin Feng, Zengyan Huang, Rongjun Zou, Xiaoping Fan, Canzhao Liu, Hanyan Yang

×

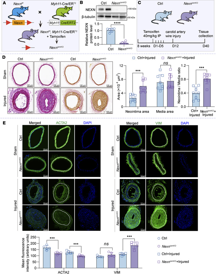
Figure 5

VSMC-specific deletion of NEXN aggravates neointima formation following vascular injury in mice.

Options: View larger image (or click on image) Download as PowerPoint
VSMC-specific deletion of NEXN aggravates neointima formation following ...
(A) Strategy for generating NexnismKO mice by crossing Nexnfl/fl mice with Myh11-Cre/ERT2 mice. (B) Immunoblotting and quantification of the knockout efficiency of NEXN in the aorta of Ctrl and NexnismKO mice. n = 6 for each group. (C) Schematic timeline of tamoxifen treatment and carotid artery wire injury model. (D) Left, representative cross sections of H&E- and VVG-stained sham-operated and wire-injured carotid arteries from the Ctrl and NexnismKO mice. Scale bar: 100 μm. Right, quantitative analysis of the neointima area, media area, and neointima area to medial area ratio in histological staining sections. n = 8 for each group. (E) Immunostaining and quantification of the VSMC contractile protein (ACTA2) and synthetic protein (vimentin, VIM) on sections of uninjured right common carotid artery or injured left common carotid artery from the Ctrl and NexnismKO mice. Scale bar: 100 μm. n = 5 for each group. Data are represented as mean ± SEM. Statistical analyses were performed using unpaired, 2-tailed Student’s t tests. ***P < 0.001, ****P < 0.0001 for indicated comparisons.

Copyright © 2025 American Society for Clinical Investigation
ISSN 2379-3708

Sign up for email alerts