Go to The Journal of Clinical Investigation
  • About
  • Editors
  • Consulting Editors
  • For authors
  • Publication ethics
  • Publication alerts by email
  • Transfers
  • Advertising
  • Job board
  • Contact
  • Physician-Scientist Development
  • Current issue
  • Past issues
  • By specialty
    • COVID-19
    • Cardiology
    • Immunology
    • Metabolism
    • Nephrology
    • Oncology
    • Pulmonology
    • All ...
  • Videos
  • Collections
    • In-Press Preview
    • Resource and Technical Advances
    • Clinical Research and Public Health
    • Research Letters
    • Editorials
    • Perspectives
    • Physician-Scientist Development
    • Reviews
    • Top read articles

  • Current issue
  • Past issues
  • Specialties
  • In-Press Preview
  • Resource and Technical Advances
  • Clinical Research and Public Health
  • Research Letters
  • Editorials
  • Perspectives
  • Physician-Scientist Development
  • Reviews
  • Top read articles
  • About
  • Editors
  • Consulting Editors
  • For authors
  • Publication ethics
  • Publication alerts by email
  • Transfers
  • Advertising
  • Job board
  • Contact
NEXN regulates vascular smooth muscle cell phenotypic switching and neointimal hyperplasia
Zexuan Lin, Chaojie Wang, Zhuohua Wen, Zhaohui Cai, Wenjie Guo, Xin Feng, Zengyan Huang, Rongjun Zou, Xiaoping Fan, Canzhao Liu, Hanyan Yang
Zexuan Lin, Chaojie Wang, Zhuohua Wen, Zhaohui Cai, Wenjie Guo, Xin Feng, Zengyan Huang, Rongjun Zou, Xiaoping Fan, Canzhao Liu, Hanyan Yang
View: Text | PDF
Research Article Cell biology Vascular biology

NEXN regulates vascular smooth muscle cell phenotypic switching and neointimal hyperplasia

  • Text
  • PDF
Abstract

Vascular smooth muscle cells (VSMCs) exhibit substantial heterogeneity and plasticity, enabling them to switch between contractile and synthetic states, which is crucial for vascular remodeling. Nexilin (NEXN) has been identified as a high-confidence gene associated with dilated cardiomyopathy. Existing evidence indicates NEXN is involved in phenotypic switching of VSMCs. However, a comprehensive understanding of the cell-specific roles and precise mechanisms of NEXN in vascular remodeling remains elusive. Using integrative transcriptomics analysis and smooth muscle–specific lineage-tracing mice, we demonstrated NEXN was highly expressed in VSMCs, and the expression of NEXN was significantly reduced during the phenotypic transformation of VSMCs and intimal hyperplasia induced by vascular injury. VSMC-specific NEXN deficiency promoted the phenotypic transition of VSMCs and exacerbated neointimal hyperplasia in mice following vascular injury. Mechanistically, we found NEXN primarily mediated VSMC proliferation and phenotypic transition through endoplasmic reticulum (ER) stress and Krüppel-like factor 4 signaling. Inhibiting ER stress ameliorated VSMC phenotypic transition by reducing cell cycle activity and proliferation caused by NEXN deficiency. These findings indicate targeting NEXN could be explored as a promising therapeutic approach for proliferative arterial diseases.

Authors

Zexuan Lin, Chaojie Wang, Zhuohua Wen, Zhaohui Cai, Wenjie Guo, Xin Feng, Zengyan Huang, Rongjun Zou, Xiaoping Fan, Canzhao Liu, Hanyan Yang

×

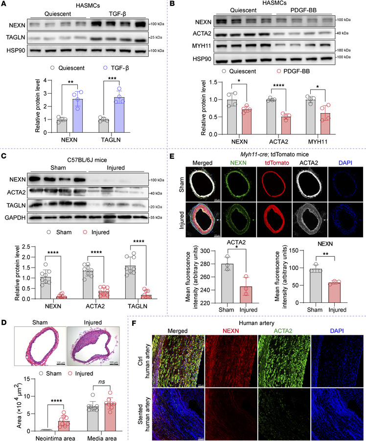
Figure 2

The expression of NEXN is significantly diminished during the processes of VSMC phenotypic switching and neointimal hyperplasia.

Options: View larger image (or click on image) Download as PowerPoint
The expression of NEXN is significantly diminished during the processes ...
(A and B) Immunoblotting and quantification of NEXN and the VSMC contractile proteins (ACTA2, TAGLN, and MYH11) in lysates of HASMCs treated with 10 ng/mL TGF-β for 24 hours (A) or 20 ng/mL PDGF-BB for 24 hours (B). n = 4 for each group. (C) Representative Western blotting and quantification of NEXN and the VSMC contractile proteins (ACTA2 and TAGLN) in the lysates extracted from sham-operated or wire-injured carotid arteries of C57BL/6J mice. n = 8 for each group. (D) Upper, representative cross sections of H&E-stained sham-operated and wire-injured carotid arteries from C57BJ/6L mice. Scale bar: 100 μm. Lower, quantitative analysis of the neointima area and media area in histological staining sections. n = 8 for each group. (E) Representative immunofluorescence images and quantification of NEXN (green), tdTomato (red), and ACTA2 (white) in the sham or injured carotid arteries of Myh11-CreERT2 tdTomato mice. Scale bar: 100 μm. n = 3 for each group. (F) Representative immunofluorescence images of NEXN (red) and ACTA2 (green) in control (Ctrl) human artery and stented human artery. Scale bar: 100 μm. Data are represented as mean ± SEM. Statistical analyses were performed using unpaired, 2-tailed Student’s t tests. *P < 0.05, **P < 0.01, ***P < 0.001, ****P < 0.0001 for indicated comparisons.

Copyright © 2026 American Society for Clinical Investigation
ISSN 2379-3708

Sign up for email alerts