Go to The Journal of Clinical Investigation
  • About
  • Editors
  • Consulting Editors
  • For authors
  • Publication ethics
  • Publication alerts by email
  • Transfers
  • Advertising
  • Job board
  • Contact
  • Physician-Scientist Development
  • Current issue
  • Past issues
  • By specialty
    • COVID-19
    • Cardiology
    • Immunology
    • Metabolism
    • Nephrology
    • Oncology
    • Pulmonology
    • All ...
  • Videos
  • Collections
    • In-Press Preview
    • Resource and Technical Advances
    • Clinical Research and Public Health
    • Research Letters
    • Editorials
    • Perspectives
    • Physician-Scientist Development
    • Reviews
    • Top read articles

  • Current issue
  • Past issues
  • Specialties
  • In-Press Preview
  • Resource and Technical Advances
  • Clinical Research and Public Health
  • Research Letters
  • Editorials
  • Perspectives
  • Physician-Scientist Development
  • Reviews
  • Top read articles
  • About
  • Editors
  • Consulting Editors
  • For authors
  • Publication ethics
  • Publication alerts by email
  • Transfers
  • Advertising
  • Job board
  • Contact
NEXN regulates vascular smooth muscle cell phenotypic switching and neointimal hyperplasia
Zexuan Lin, Chaojie Wang, Zhuohua Wen, Zhaohui Cai, Wenjie Guo, Xin Feng, Zengyan Huang, Rongjun Zou, Xiaoping Fan, Canzhao Liu, Hanyan Yang
Zexuan Lin, Chaojie Wang, Zhuohua Wen, Zhaohui Cai, Wenjie Guo, Xin Feng, Zengyan Huang, Rongjun Zou, Xiaoping Fan, Canzhao Liu, Hanyan Yang
View: Text | PDF
Research Article Cell biology Vascular biology

NEXN regulates vascular smooth muscle cell phenotypic switching and neointimal hyperplasia

  • Text
  • PDF
Abstract

Vascular smooth muscle cells (VSMCs) exhibit substantial heterogeneity and plasticity, enabling them to switch between contractile and synthetic states, which is crucial for vascular remodeling. Nexilin (NEXN) has been identified as a high-confidence gene associated with dilated cardiomyopathy. Existing evidence indicates NEXN is involved in phenotypic switching of VSMCs. However, a comprehensive understanding of the cell-specific roles and precise mechanisms of NEXN in vascular remodeling remains elusive. Using integrative transcriptomics analysis and smooth muscle–specific lineage-tracing mice, we demonstrated NEXN was highly expressed in VSMCs, and the expression of NEXN was significantly reduced during the phenotypic transformation of VSMCs and intimal hyperplasia induced by vascular injury. VSMC-specific NEXN deficiency promoted the phenotypic transition of VSMCs and exacerbated neointimal hyperplasia in mice following vascular injury. Mechanistically, we found NEXN primarily mediated VSMC proliferation and phenotypic transition through endoplasmic reticulum (ER) stress and Krüppel-like factor 4 signaling. Inhibiting ER stress ameliorated VSMC phenotypic transition by reducing cell cycle activity and proliferation caused by NEXN deficiency. These findings indicate targeting NEXN could be explored as a promising therapeutic approach for proliferative arterial diseases.

Authors

Zexuan Lin, Chaojie Wang, Zhuohua Wen, Zhaohui Cai, Wenjie Guo, Xin Feng, Zengyan Huang, Rongjun Zou, Xiaoping Fan, Canzhao Liu, Hanyan Yang

×

Figure 1

Integrative transcriptomics data analysis predicts candidate proteins associated with the VSMC phenotype.

Options: View larger image (or click on image) Download as PowerPoint
Integrative transcriptomics data analysis predicts candidate proteins as...
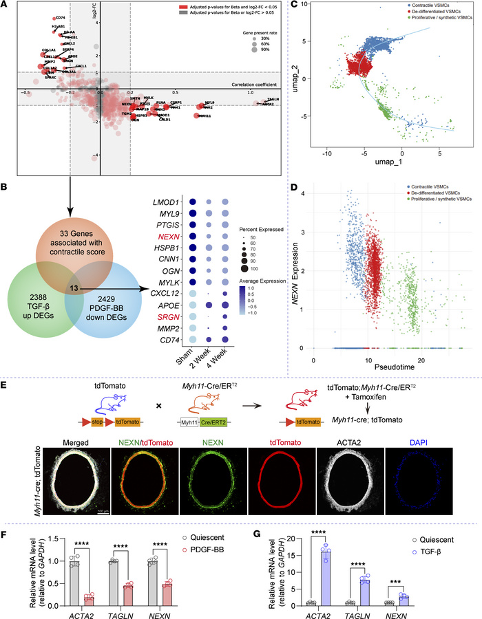
(A) Genes expressed in at least 20% of VSMCs, showing correlation coefficients with contraction scores and the log2(fold-change) (log2FC) after wire-induced femoral artery injury compared with sham-operated controls. Genes with adjusted P < 0.05 and correlation coefficients > 0.2 or < –0.2 are highlighted in red. (B) Left, Venn diagram illustrating the overlap of 13 candidate genes significantly correlated with contraction scores and differentially expressed in TGF-β–treated or PDGF-BB–treated rat VSMCs. Right, expression of these 13 candidate genes at different time points in femoral arteries (sham-operated, 2-week wire-induced injury, or 4-week wire-induced injury). DEGs, differentially expressed genes. (C) Trajectory analysis of reclustered VSMCs differentially enriched for contractile and synthetic markers as shown in Supplemental Figure 1C. (D) NEXN expression along the pseudotime trajectory of VSMC clusters. (E) Upper, strategy for generating Myh11-Cre/ERT2 R26-tdTomato mice. Lower, representative immunofluorescence images of NEXN (green), tdTomato (red), and ACTA2 (white) in the normal carotid artery of Myh11-Cre/ERT2 tdTomato mice. Scale bar: 100 μm. (F and G) Quantitative real-time PCR (qRT-PCR) was conducted to measure the mRNA levels of NEXN, ACTA2, and TAGLN in HASMCs treated with PDGF-BB (F) or TGF-β (G) for 24 hours. n = 4 for each group. Data are represented as mean ± SEM. Statistical analyses were performed using unpaired, 2-tailed Student’s t test. ***P < 0.001, ****P < 0.0001 for indicated comparisons.

Copyright © 2026 American Society for Clinical Investigation
ISSN 2379-3708

Sign up for email alerts