Go to The Journal of Clinical Investigation
  • About
  • Editors
  • Consulting Editors
  • For authors
  • Publication ethics
  • Publication alerts by email
  • Transfers
  • Advertising
  • Job board
  • Contact
  • Physician-Scientist Development
  • Current issue
  • Past issues
  • By specialty
    • COVID-19
    • Cardiology
    • Immunology
    • Metabolism
    • Nephrology
    • Oncology
    • Pulmonology
    • All ...
  • Videos
  • Collections
    • In-Press Preview
    • Resource and Technical Advances
    • Clinical Research and Public Health
    • Research Letters
    • Editorials
    • Perspectives
    • Physician-Scientist Development
    • Reviews
    • Top read articles

  • Current issue
  • Past issues
  • Specialties
  • In-Press Preview
  • Resource and Technical Advances
  • Clinical Research and Public Health
  • Research Letters
  • Editorials
  • Perspectives
  • Physician-Scientist Development
  • Reviews
  • Top read articles
  • About
  • Editors
  • Consulting Editors
  • For authors
  • Publication ethics
  • Publication alerts by email
  • Transfers
  • Advertising
  • Job board
  • Contact
Central SELENOT deficiency impairs gonadotrope axis function, sexual behavior, and fertility in male and female mice
Ben Yamine Mallouki, Loubna Boukhzar, Ludovic Dumont, Azénor Abgrall, Marjorie Gras, Agathe Prieur, David Alexandre, David Godefroy, Yves Tillet, Nathalie Rives, Luca Grumolato, Fatiha Chigr, Youssef Anouar
Ben Yamine Mallouki, Loubna Boukhzar, Ludovic Dumont, Azénor Abgrall, Marjorie Gras, Agathe Prieur, David Alexandre, David Godefroy, Yves Tillet, Nathalie Rives, Luca Grumolato, Fatiha Chigr, Youssef Anouar
View: Text | PDF
Research Article Endocrinology Reproductive biology

Central SELENOT deficiency impairs gonadotrope axis function, sexual behavior, and fertility in male and female mice

  • Text
  • PDF
Abstract

Reproductive disorders can result from a defective action of the neuropeptide gonadotropin-releasing hormone (GnRH), the master regulator of reproduction. We have previously shown that selenoprotein T (SELENOT), a newly described thioredoxin-like selenoprotein highly expressed in endocrine and neuroendocrine cells, plays a role in hormone secretion and neuroprotection. However, whether SELENOT is involved in neuroendocrine regulation in vivo is totally unknown. We found that SELENOT deficiency in the brain impaired sexual behavior, leading to a decline in fertility in both male and female mice. Biochemical and histological analyses of the gonadotrope axis of these mice revealed a higher expression of GnRH, which is associated with circulating luteinizing hormone (LH) excess, and elevated steroid hormones in males and a polycystic ovary syndrome–like phenotype in females. In addition, SELENOT deficiency impaired LH pulse secretion in both male and female mice. These changes were reverted after administration of a GnRH antagonist. Together, our data demonstrate for the first time to our knowledge the role of a selenoprotein in the central control of sexual behavior and reproduction, and identify a redox effector of GnRH neuron activity impacting both male and female reproductive function.

Authors

Ben Yamine Mallouki, Loubna Boukhzar, Ludovic Dumont, Azénor Abgrall, Marjorie Gras, Agathe Prieur, David Alexandre, David Godefroy, Yves Tillet, Nathalie Rives, Luca Grumolato, Fatiha Chigr, Youssef Anouar

×

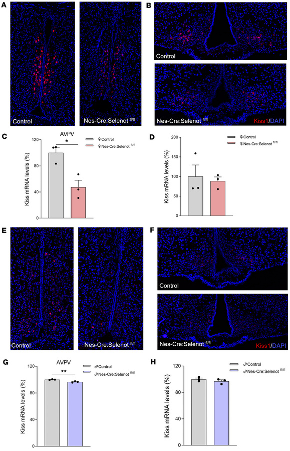
Figure 9

Analysis of the expression of kisspeptin mRNA by RNAScope in situ hybridization.

Options: View larger image (or click on image) Download as PowerPoint
Analysis of the expression of kisspeptin mRNA by RNAScope in situ hybrid...
(A–D) RNAScope analysis of kisspeptin mRNA expression in the AVPV and ARC from adult female control and Nes-Cre:Selenotfl/fl mice (n = 3). (E–H) RNAScope analysis of kisspeptin mRNA expression in the AVPV and ARC from adult male control and Nes-Cre:Selenotfl/fl mice (n = 3). Kisspeptin mRNA is labeled in red and nuclei are labeled in blue by DAPI. Original magnification, ×20. Statistical analysis was performed using an unpaired, 2-tailed Student’s t test. *P < 0.05, **P < 0.01.

Copyright © 2026 American Society for Clinical Investigation
ISSN 2379-3708

Sign up for email alerts