Go to The Journal of Clinical Investigation
  • About
  • Editors
  • Consulting Editors
  • For authors
  • Publication ethics
  • Publication alerts by email
  • Transfers
  • Advertising
  • Job board
  • Contact
  • Physician-Scientist Development
  • Current issue
  • Past issues
  • By specialty
    • COVID-19
    • Cardiology
    • Immunology
    • Metabolism
    • Nephrology
    • Oncology
    • Pulmonology
    • All ...
  • Videos
  • Collections
    • In-Press Preview
    • Resource and Technical Advances
    • Clinical Research and Public Health
    • Research Letters
    • Editorials
    • Perspectives
    • Physician-Scientist Development
    • Reviews
    • Top read articles

  • Current issue
  • Past issues
  • Specialties
  • In-Press Preview
  • Resource and Technical Advances
  • Clinical Research and Public Health
  • Research Letters
  • Editorials
  • Perspectives
  • Physician-Scientist Development
  • Reviews
  • Top read articles
  • About
  • Editors
  • Consulting Editors
  • For authors
  • Publication ethics
  • Publication alerts by email
  • Transfers
  • Advertising
  • Job board
  • Contact
IRF7 drives macrophages to kill bacteria and improves septic outcomes via autophagy
Guiming Chen, Kangxin Li, Haihua Luo, Lianxu Zhao, Yong Jiang
Guiming Chen, Kangxin Li, Haihua Luo, Lianxu Zhao, Yong Jiang
View: Text | PDF
Research Article Infectious disease Therapeutics

IRF7 drives macrophages to kill bacteria and improves septic outcomes via autophagy

  • Text
  • PDF
Abstract

Sepsis contributes substantially to mortality rates worldwide, yet clinical trials that have focused on its underlying pathogenesis have failed to demonstrate benefits. Recently, enhancing self-defense has been regarded as an emerging therapeutic approach. Autophagy is a self-defense mechanism that protects septic mice, but its regulatory factor is still unknown. Moreover, the role of interferon regulatory factor 7 (IRF7) in sepsis has been debated. Here, we showed that Irf7 deficiency increased mortality during polymicrobial sepsis. Furthermore, IRF7 drove macrophages to protect against sepsis. Mechanistically, IRF7 is a transcription factor that upregulates the expression of autophagy-related genes responsible for autophagosome formation and autolysosome maturation, induces autophagic killing of bacteria, and ultimately reduces septic organ injury. Recombinant adeno-associated virus 9–Irf7–mediated IRF7 overexpression promoted the autophagic clearance of pathogens and improved sepsis outcomes, which may be the mechanism underlying the observed improvement in bacterial clearance. These findings provide evidence that IRF7 is the underlying regulatory factor that drives autophagy to eliminate pathogens in macrophages during sepsis. Collectively, IRF7 overexpression represents a potential host-directed therapeutic strategy for preclinical sepsis models, operating independently of antibiotic mechanisms.

Authors

Guiming Chen, Kangxin Li, Haihua Luo, Lianxu Zhao, Yong Jiang

×

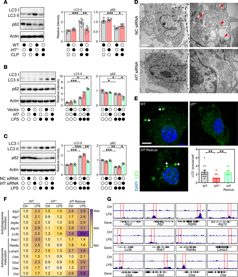
Figure 4

IRF7 promotes the autophagic response of macrophages during sepsis.

Options: View larger image (or click on image) Download as PowerPoint
IRF7 promotes the autophagic response of macrophages during sepsis.
(A) ...
(A) Immunoblot analysis of LC3 and p62 in protein extracts from peritoneal macrophages from WT and Irf7–/– mice that underwent CLP for 16 hours. The protein intensities were normalized to Actin. Data represent the mean ± SEM. *P < 0.05, **P < 0.01, ***P < 0.001, 1-way ANOVA with Bonferroni’s correction. (B and C) After treatment with LPS for 16 hours, representative immunoblot detecting LC3 and p62 in cellular lysates isolated from BMDMs transfected with (B) either empty vector or Irf7 gene or (C) either NC siRNA or Irf7 siRNA. Data represent the mean ± SEM. *P < 0.05, **P < 0.01, 1-way ANOVA with Bonferroni’s correction. (D) Transmission electron microscopy (TEM) images revealed the ultrastructure of fixed BMDMs in different groups. Red triangles mark autophagosomes surrounded by dual/multi-layer membrane. Scale bar, 2 μm. (E) Representative confocal images of WT, Irf7–/–, and Irf7 Rescue BMDMs treated with LPS for 16 hours. White arrow, LC3-positive puncta (autophagosome). Lower right panel: Scatterplot shown as the LC3-positive puncta number per cell with SEM. **P < 0.01, 1-way ANOVA with Bonferroni’s correction. Scale bar, 5 μm. (F) Heatmaps of reverse transcription quantitative PCR data for ATGs of WT, Irf7–/–, and Irf7 Rescue BMDMs administrated without (Ctrl) or with LPS. Numerals and color scale indicate fold-change over WT Ctrl group. (G) ChIP-Seq signal intensities of selected ATGs were represented by sequencing. Red boxes, transcription start regions. Cts, cathepsin gene.

Copyright © 2026 American Society for Clinical Investigation
ISSN 2379-3708

Sign up for email alerts