Go to The Journal of Clinical Investigation
  • About
  • Editors
  • Consulting Editors
  • For authors
  • Publication ethics
  • Publication alerts by email
  • Transfers
  • Advertising
  • Job board
  • Contact
  • Physician-Scientist Development
  • Current issue
  • Past issues
  • By specialty
    • COVID-19
    • Cardiology
    • Immunology
    • Metabolism
    • Nephrology
    • Oncology
    • Pulmonology
    • All ...
  • Videos
  • Collections
    • In-Press Preview
    • Resource and Technical Advances
    • Clinical Research and Public Health
    • Research Letters
    • Editorials
    • Perspectives
    • Physician-Scientist Development
    • Reviews
    • Top read articles

  • Current issue
  • Past issues
  • Specialties
  • In-Press Preview
  • Resource and Technical Advances
  • Clinical Research and Public Health
  • Research Letters
  • Editorials
  • Perspectives
  • Physician-Scientist Development
  • Reviews
  • Top read articles
  • About
  • Editors
  • Consulting Editors
  • For authors
  • Publication ethics
  • Publication alerts by email
  • Transfers
  • Advertising
  • Job board
  • Contact
Neonatal diabetes–associated missense PDX1 variant disrupts chromatin association and protein-protein interaction
Xiaodun Yang, Angela Zanfardino, Riccardo Schiaffini, Jeff Ishibashi, Bareket Daniel, Matthew W. Haemmerle, Novella Rapini, Alessia Piscopo, Emanuele Miraglia del Giudice, Maria Cristina Digilio, Raffaele Iorio, Mafalda Mucciolo, Stefano Cianfarani, Dario Iafusco, Fabrizio Barbetti, Doris A. Stoffers
Xiaodun Yang, Angela Zanfardino, Riccardo Schiaffini, Jeff Ishibashi, Bareket Daniel, Matthew W. Haemmerle, Novella Rapini, Alessia Piscopo, Emanuele Miraglia del Giudice, Maria Cristina Digilio, Raffaele Iorio, Mafalda Mucciolo, Stefano Cianfarani, Dario Iafusco, Fabrizio Barbetti, Doris A. Stoffers
View: Text | PDF
Research Article Development Endocrinology

Neonatal diabetes–associated missense PDX1 variant disrupts chromatin association and protein-protein interaction

  • Text
  • PDF
Abstract

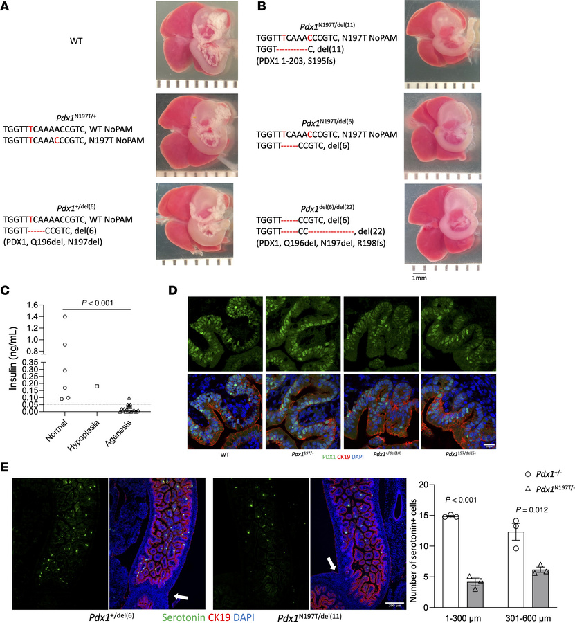
PDX1 mutations are associated with multiple forms of diabetes, including syndromic, neonatal, mature onset diabetes of the young (MODY), and type 2 diabetes. Two PDX1 missense mutations (Thr151Met and Asn196Thr) were identified in a pediatric female patient that cause permanent neonatal diabetes, pancreas hypoplasia, and a malformed gallbladder. We found that the mouse Pdx1 Asn197Thr variant (homologous to human PDX1 Asn196Thr), but not Pdx1 Thr152Met (homologous to human PDX1 Thr151Met), altered its nuclear localization and disrupted the PDX1-ONECUT1 interaction. Neither variant substantially affected PDX1 protein stability, but both reduced PDX1 binding to the Pdx1 gene promoter. Importantly, the Pdx1 Asn197Thr variant caused pancreas agenesis and reduced enteroendocrine cells in the duodenum in genetically engineered mice, due at least in part to reduced Pdx1 promoter binding and disrupted PDX1-ONECUT1 interaction.

Authors

Xiaodun Yang, Angela Zanfardino, Riccardo Schiaffini, Jeff Ishibashi, Bareket Daniel, Matthew W. Haemmerle, Novella Rapini, Alessia Piscopo, Emanuele Miraglia del Giudice, Maria Cristina Digilio, Raffaele Iorio, Mafalda Mucciolo, Stefano Cianfarani, Dario Iafusco, Fabrizio Barbetti, Doris A. Stoffers

×

Figure 2

Mouse Pdx1 N197T causes pancreas agenesis and reduced generation of duodenal enteroendocrine cells in vivo.

Options: View larger image (or click on image) Download as PowerPoint
Mouse Pdx1 N197T causes pancreas agenesis and reduced generation of duod...
(A and B) Representative sample images and genotype information. The protein products of Pdx1del(6), Pdx1del(11), Pdx1del(22) are shown in the round brackets. Scale bar: 1 mm. (C) Plasma insulin levels (Normal: n = 6, Hypoplasia: n = 1, Agenesis: n = 21; Student’s t test). The dashed line indicates 0.05 ng/mL. (D) Comparable PDX1 protein localization and levels in the proximal duodenum samples with different genotypes. (E) Serotonin+ cells in duodenum (Student’s t test, n = 3). White arrows show the junction between stomach and duodenum. In the Pdx1+/– group, the genotypes of the 3 samples are Pdx1+/del(10), Pdx1+/del(6), and Pdx1+/del(6). In the Pdx1N197T/– group, the genotypes of the 3 samples are Pdx1N197T/del(11), Pdx1N197T/del(5), and Pdx1N197T/del(6) (Supplemental Figure 2). del, deletion. Scale bar: 20 µm (D), 200 µm (E).

Copyright © 2025 American Society for Clinical Investigation
ISSN 2379-3708

Sign up for email alerts