Go to The Journal of Clinical Investigation
  • About
  • Editors
  • Consulting Editors
  • For authors
  • Publication ethics
  • Publication alerts by email
  • Transfers
  • Advertising
  • Job board
  • Contact
  • Physician-Scientist Development
  • Current issue
  • Past issues
  • By specialty
    • COVID-19
    • Cardiology
    • Immunology
    • Metabolism
    • Nephrology
    • Oncology
    • Pulmonology
    • All ...
  • Videos
  • Collections
    • In-Press Preview
    • Resource and Technical Advances
    • Clinical Research and Public Health
    • Research Letters
    • Editorials
    • Perspectives
    • Physician-Scientist Development
    • Reviews
    • Top read articles

  • Current issue
  • Past issues
  • Specialties
  • In-Press Preview
  • Resource and Technical Advances
  • Clinical Research and Public Health
  • Research Letters
  • Editorials
  • Perspectives
  • Physician-Scientist Development
  • Reviews
  • Top read articles
  • About
  • Editors
  • Consulting Editors
  • For authors
  • Publication ethics
  • Publication alerts by email
  • Transfers
  • Advertising
  • Job board
  • Contact
Neonatal diabetes–associated missense PDX1 variant disrupts chromatin association and protein-protein interaction
Xiaodun Yang, Angela Zanfardino, Riccardo Schiaffini, Jeff Ishibashi, Bareket Daniel, Matthew W. Haemmerle, Novella Rapini, Alessia Piscopo, Emanuele Miraglia del Giudice, Maria Cristina Digilio, Raffaele Iorio, Mafalda Mucciolo, Stefano Cianfarani, Dario Iafusco, Fabrizio Barbetti, Doris A. Stoffers
Xiaodun Yang, Angela Zanfardino, Riccardo Schiaffini, Jeff Ishibashi, Bareket Daniel, Matthew W. Haemmerle, Novella Rapini, Alessia Piscopo, Emanuele Miraglia del Giudice, Maria Cristina Digilio, Raffaele Iorio, Mafalda Mucciolo, Stefano Cianfarani, Dario Iafusco, Fabrizio Barbetti, Doris A. Stoffers
View: Text | PDF
Research Article Development Endocrinology

Neonatal diabetes–associated missense PDX1 variant disrupts chromatin association and protein-protein interaction

  • Text
  • PDF
Abstract

PDX1 mutations are associated with multiple forms of diabetes, including syndromic, neonatal, mature onset diabetes of the young (MODY), and type 2 diabetes. Two PDX1 missense mutations (Thr151Met and Asn196Thr) were identified in a pediatric female patient that cause permanent neonatal diabetes, pancreas hypoplasia, and a malformed gallbladder. We found that the mouse Pdx1 Asn197Thr variant (homologous to human PDX1 Asn196Thr), but not Pdx1 Thr152Met (homologous to human PDX1 Thr151Met), altered its nuclear localization and disrupted the PDX1-ONECUT1 interaction. Neither variant substantially affected PDX1 protein stability, but both reduced PDX1 binding to the Pdx1 gene promoter. Importantly, the Pdx1 Asn197Thr variant caused pancreas agenesis and reduced enteroendocrine cells in the duodenum in genetically engineered mice, due at least in part to reduced Pdx1 promoter binding and disrupted PDX1-ONECUT1 interaction.

Authors

Xiaodun Yang, Angela Zanfardino, Riccardo Schiaffini, Jeff Ishibashi, Bareket Daniel, Matthew W. Haemmerle, Novella Rapini, Alessia Piscopo, Emanuele Miraglia del Giudice, Maria Cristina Digilio, Raffaele Iorio, Mafalda Mucciolo, Stefano Cianfarani, Dario Iafusco, Fabrizio Barbetti, Doris A. Stoffers

×

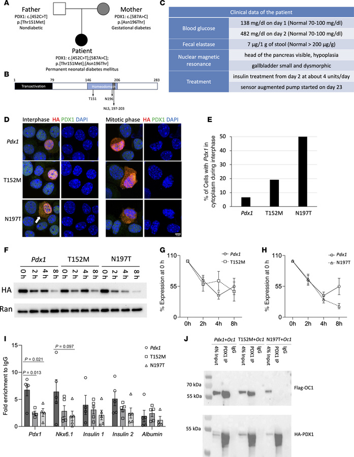
Figure 1

PDX1 N196T missense mutation identified in a pediatric patient with neonatal diabetes impairs its localization, DNA binding, and protein-protein interaction.

Options: View larger image (or click on image) Download as PowerPoint

PDX1 N196T missense mutation identified in a pediatric patient with neo...
(A) Family history of the patient. (B) Human PDX1 protein structure. NLS, nuclear localization signal. (C) Clinical information of the patient. (D) PDX1 protein localization during interphase and mitotic phase in MIN6 cells. White arrow shows the N197T variant partially localized in the cytoplasm during interphase, while both PDX1 and T152M localized exclusively in nuclei. Scale bar: 5 µm. (E) Quantification of the percentage of cells with PDX1 localized in the cytoplasm (Pdx1, n = 30 cells; T152M, n = 26 cells; N197T, n = 24 cells). (F–H) Representative Western blot image showing protein levels after cycloheximide (CHX) treatment (F) in MIN6 cells, with quantification shown (G and H). For each vector, protein levels were first normalized to Ran and then to its level at 0 hours. One-way repeated-measures ANOVA, n = 4–7. (I) ChIP-qPCR showing Pdx1, T152M, and N197T variants binding on Pdx1, Nkx6.1, insulin 1, insulin 2, and albumin gene promoters in MIN6 cells. Student’s t test, n = 4–5. (J) Coimmunoprecipitation and Western blot showing N197T, but not T152M, disrupting PDX1-ONECUT1 (OC1) interaction in 293T cells (n = 3).

Copyright © 2026 American Society for Clinical Investigation
ISSN 2379-3708

Sign up for email alerts