Go to The Journal of Clinical Investigation
  • About
  • Editors
  • Consulting Editors
  • For authors
  • Publication ethics
  • Publication alerts by email
  • Transfers
  • Advertising
  • Job board
  • Contact
  • Physician-Scientist Development
  • Current issue
  • Past issues
  • By specialty
    • COVID-19
    • Cardiology
    • Immunology
    • Metabolism
    • Nephrology
    • Oncology
    • Pulmonology
    • All ...
  • Videos
  • Collections
    • In-Press Preview
    • Resource and Technical Advances
    • Clinical Research and Public Health
    • Research Letters
    • Editorials
    • Perspectives
    • Physician-Scientist Development
    • Reviews
    • Top read articles

  • Current issue
  • Past issues
  • Specialties
  • In-Press Preview
  • Resource and Technical Advances
  • Clinical Research and Public Health
  • Research Letters
  • Editorials
  • Perspectives
  • Physician-Scientist Development
  • Reviews
  • Top read articles
  • About
  • Editors
  • Consulting Editors
  • For authors
  • Publication ethics
  • Publication alerts by email
  • Transfers
  • Advertising
  • Job board
  • Contact
Lack of myotubularin phosphatase activity is the main cause of X-linked myotubular myopathy
Foteini Moschovaki-Filippidou, … , Bernard Payrastre, Jocelyn Laporte
Foteini Moschovaki-Filippidou, … , Bernard Payrastre, Jocelyn Laporte
Published October 14, 2025
Citation Information: JCI Insight. 2025;10(22):e189286. https://doi.org/10.1172/jci.insight.189286.
View: Text | PDF
Research Article Genetics Muscle biology

Lack of myotubularin phosphatase activity is the main cause of X-linked myotubular myopathy

  • Text
  • PDF
Abstract

The MTM1 gene encodes myotubularin (MTM1), a phosphatidylinositol 3-phosphate [PI(3)P] lipid phosphatase. Loss-of-function mutations in MTM1 cause X-linked myotubular myopathy (XLMTM), a severe congenital myopathy with no available cure and a poorly understood pathomechanism. The importance of MTM1 enzymatic activity and its PI(3)P substrate in physiology under normal conditions and in XLMTM is unclear. We generated the Mtm1-KI C375S mice in which the endogenous MTM1 was converted to a phosphatase-dead protein. Mutant mice survived a median of 12 weeks and demonstrated progressively impaired motor skills. Observed muscle hypotrophy and reduced force production compared with their WT littermates (~3.9-fold reduction in absolute maximal force) were responsible for these severe phenotypes. A significantly higher level of PI(3)P was found in the muscle of Mtm1-KI C375S mice. Muscle histology and molecular characterization revealed XLMTM hallmarks, with (a) alteration of the mTOR and autophagy pathways correlating with muscle hypotrophy and (b) abnormal myofiber intracellular organization correlating with impaired muscle force. Overall, this study reveals the importance of MTM1 phosphatase activity and related PI(3)P substrate for postnatal muscle maintenance, and it highlights the significance of MTM1 phosphatase activity in the development of X-linked myotubular myopathy.

Authors

Foteini Moschovaki-Filippidou, Christine Kretz, David Reiss, Gaëtan Chicanne, Bernard Payrastre, Jocelyn Laporte

×

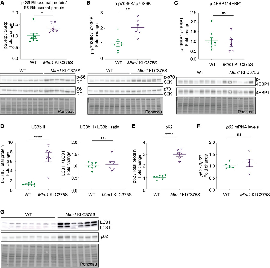
Figure 7

mTOR overactivation and autophagy alteration in the muscles of Mtm1-KI C375S mice.

Options: View larger image (or click on image) Download as PowerPoint
mTOR overactivation and autophagy alteration in the muscles of Mtm1-KI C...
(A–C) Protein levels of phosphorylated and total S6 Ribosomal protein phosphorylated and total 70S6K and phosphorylated and total 4EBP1 in the TA muscles of 8-week-old WT and Mtm1-KI C375S mice. WT, n = 8; Mtm1-KI C375S, n = 6. (D) LC3b II protein levels and the LC3b II/LC3b I ratio in the TA muscle of WT and Mtm1-KI C375S mice at 8 weeks of age. WT, n = 8; Mtm1-KI C375S, n = 6. (E and F) p62 protein levels (WT, n = 8; Mtm1-KI C375S, n = 6) and mRNA levels (WT, n = 6; Mtm1-KI C375S, n = 5) in the TA muscles of Mtm1-KI C375S mice and their WT littermates. (G) Western blot images for LC3b I, LC3b II, p62, and total protein. Mann-Whitney 2-tailed test for S6 Ribosomal protein phosphorylation and 4EBP1 phosphorylation; unpaired 2-tailed t test for all other comparisons; *P ≤ 0.05, **P ≤ 0.01, ****P ≤ 0.0001. Data are shown as mean ± SEM.

Copyright © 2025 American Society for Clinical Investigation
ISSN 2379-3708

Sign up for email alerts